一台格兰仕电磁炉开机线盘发出嗡嗡的正常加热声约3秒,停止加热,但显示屏仍显示00加热状态,约1秒后,锅底发出嗒嗒两声金属检锅声,后继续加热,一直反复这个过程,和加热效果基本一样。
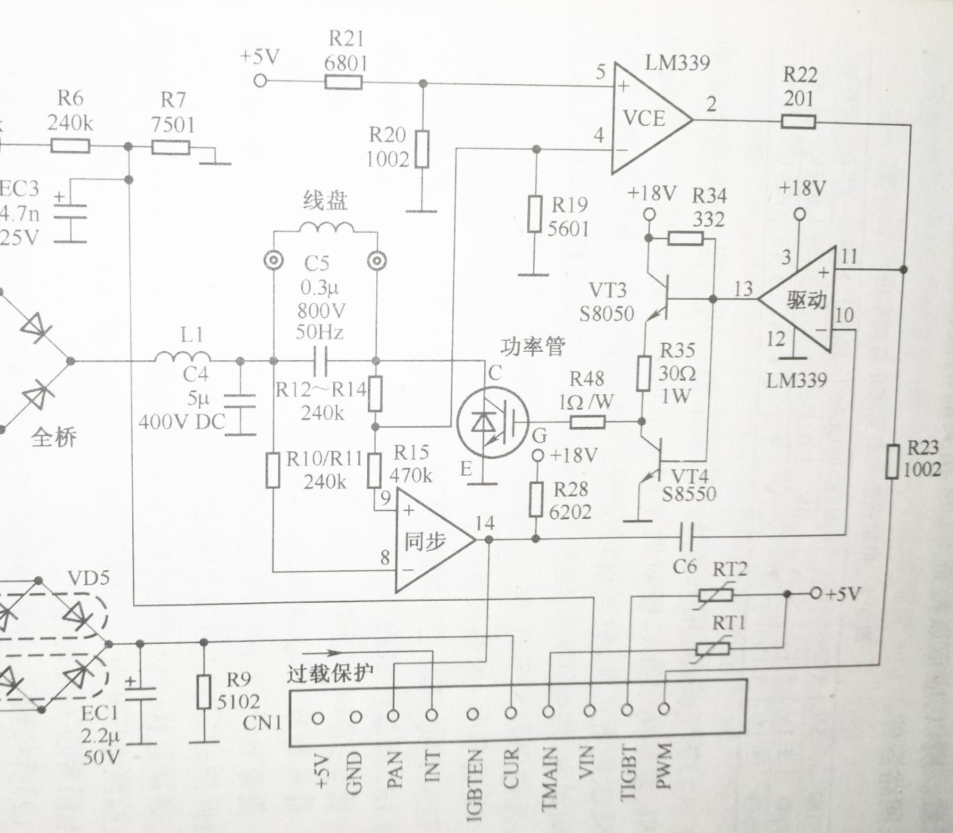
这样属于间歇性加热、停止加热时不报警故障代码,加热时功率较高,电磁炉工作在高功率、零功率两状态表现。电磁炉的功率主要由功率管G极脉冲宽度决定,来自LM339的13脚,受控于11脚PWM功率控制与10脚振荡锯齿波电压高底比较的结果,而LM339的11脚电压受控于2脚VCE即功率管C极过压保护、CN3插头PWM功率控制信号两因素。

CN3插头
CN3插头PWM控制信号值由CPU按软件资料对lNT过载保护、CUR主回路电流、VIN电网电压、TMAIN炉面温度、lGBT功率管温度信息综合分析而确定。检修范围确定CN3插头各信息输入、LM339、2、4、5脚功率管C极过压保护电路,在待机状态测量安求如图正常值时,放锅开机监测加热和自动停机后插头上电压确定检修范围。
测lNT过载保护5.1V。VIN电网电压检测3.4v。PAN锅质检测5.1都正常,说明与过载保护:电网电压检测电路无关。
测TMAIN炉面温度检测0.5V,lGBT功率管温度0.7V也正常,也与炉面检测电路无关。
测量CN1的CUR电流检测输入为0.6V,高于待机值0.4V,低于正常加热值3.6V(默认功率),功率管G极电压在2一4V摆动,这是轮流工作在待机0V和正常加热5.1v表现,电磁炉软件设计在检测CUR和其它信息正常且检锅有锅具时,才自动转入加热程序,IGBTEN功率管控制脚由0V转为+5V,按分析IGBTEN脚电压异常,估计是CUR电压值偏高,重点查CUR相关电流检测电路及所检测的主回路器件。

原理图
拆下功率管,发现功率管C极对地正向电阻为3.3K,反向电阻8.5K,怀疑功率管EC极间漏电,更换后故障排除。
免责声明:文章内容来自互联网,本站仅提供信息存储空间服务,真实性请自行鉴别,本站不承担任何责任,如有侵权等情况,请与本站联系删除。