本文定位人群为装修初始小白。
本文始于2016年。
我从事装修设计行业多年,文中涉及施工工艺的知识,来自工地实践经验(北方)。
装修为什么要自装呢?明明有很多装修公司,可你为什么还要自装呢?这个问题始终困惑着我,答案因每个人价值排序不同故而并没有标准答案。
直到最近我有了新发现(对我来说确实很新)——你认为自己装很划算(省钱、踏实)
比如省钱,这应该是划算的第一要素。但其实这是一种主观印象。你亲力亲为自己装修,要算上自己的时间成本(同一份时间,花在装修上和做其他的事,哪个收益更大?)以及因为对装修不熟悉产生的试错成本,也就是你的省钱是建立在对这两种成本有清晰的了解并愿意继续下去的前提下才好像成立的,为什么是好像,因为除了这两种成本以外还有其他隐性风险没有说明。
而踏实,来自于安全感,一切尽在掌握。
这也是我一直以来在思考的,装修公司和客户之间究竟是什么关系。因此我尝试写了另一篇文章——《家装公司的底层逻辑到底是什么》。
如果你已经确定要自己装,那么这篇文章至少会给你提供装修经验,有选择依据,从而少留遗憾。
娱 bzwhzxkp
2021.4.22
———————————————————————
装修从哪里开始?就从设计开始。
装修房子必须设计,它可以是改良性的,也可以是创造性的。如果对设计实在不懂,至少也要在装修施工开始前,想清楚自己的需求,把每一项需求尽可能详细地列清楚。如果请设计师进行设计,那么前期沟通则尤为重要,如果前期沟通上不全面,后期不停地补充需求,不停地要改设计,浪费很多时间,最后搞不好还要留有遗憾,同时也有可能额外地增加预算,这是业主都不想看到的。
从交了房款开始,你就要打算:
1、对新房的大概构想,装修档次是什么?
2、拿出多少钱来装修?这次装修后更换周期大概是多长时间?
3、在装修中是否有禁忌?
4、常住家庭成员,有老人和小孩的设计是不同的。
5、每个家庭成员的爱好。
6、如果有旧家具、家电需要搬到新房子里,你得提前量一下它们的尺寸。
有了初步的打算,接下来你要考虑的是,请谁来装修。
无外乎两种:
1、自己装修,诸事亲历亲为。
2、请装修公司,干脆多花点钱,图个省心。
友情提示: 自己装修的业主,你得符合下列条件:
1、你有两个月的自由时间,装修期间去工地不需要请假。
2、你有亲朋从事装修行业,买材料货真价实,且可以砍价。
3、你能找到心灵手巧的工人,并且他愿意听你指挥。
4、重要的是: 你!有!装!修!经!验!
请装修公司,大小公司数以千计,该怎么选呢?
1、就近原则。
2、看他们的施工现场。好的装修现场,卫生整洁是必须的,做工精致,直接显示该公司的管理水平,。
3、看他们设计师的专业水准。你没有装修经验不要紧,从设计师聊天话语里,是可以感受出设计师水平怎么样的。
4、看他们的预算有没有漏项!看清楚预算里不含哪些项目,并且这些项目是装修中必须要做的项目,当心有的公司前期报价很低,后期会不断地增加预算。
确定好了找谁施工以后,接下来就要着手设计了。如果有旧家具和家电需要搬到新房,你要量一下尺寸,宽度高度厚度都要量,做室内布局的时候需要用到。
拿着新房钥匙,买上笔和纸,到新房看看。如果墙面已经被涂刷成白色,用手摸上去掉粉,那是房屋原始腻子,不耐水,必须铲除到水泥素坯,等装修的时候重新刮上耐水腻子。所以在装修第一步,请一个刮腻子的工人把墙面这层不耐水的腻子铲除。
再看墙面有没有明显的裂痕。如果墙面有裂纹,裂纹处需请油工特殊处理。再看窗户安装是否严密,确保不漏风,打开窗扇是否顺畅,检查窗户五金安装是否牢固,边框周围墙体有没有渗水痕迹,如果有痕迹说明渗水,请物业处理。再看卫生间、厨房顶面,用手电筒照亮仔细检查,特别是下水管道周围,有没有漏水痕迹。再看入户防盗门有没有安装瑕疵,强电箱空开安装紧固,灯及开关是否正常,地暖的话查看分水器安装是否牢固,各个控制阀门、排气阀有无缺失。这些需要在收房的时候,让物业仔细记录清楚。_______________________________________________________________
附上收房流程:
1、物业会指派一名维修中心人员陪同收房。完事后会让你去物业办相关收房手续,这时可以办理装修手续,交装修押金,垃圾清理费等。
2、有的物业会让你自己给地暖和自来水试压,试压如遇到漏水问题,不要自行维修,正确的做法是马上停止试压并通知物业查看。不要尝试自己维修!_______________________________________________________________
装修开始之前,就要试压!
对于地暖,试压没问题之后,最好把压力表留在分水器上,并且整个装修期间,处于保压状态。施工到瓦工项目时,如果卫生间使用的是壁挂式暖气片,为了方便贴墙砖,需要将该组暖气片卸下,此时地暖压力为零,等墙砖贴完验收无问题以后,再将该组暖气片安上,再重新打压,确保万一不小心破坏到地暖,可以第一时间发现。如果卫生间使用的也是地暖管,则无需上述操作。
装修前期就是根据设计需要进行墙体拆除。一定要叮嘱工人,把分水器和下水管道保护好,有可能殃及到的物品都要做保护,确保不要磕碰到。强调一句,不能砸的墙体,如承重墙、剪力墙、梁、一定不要动!一定不要动!一定!不!要!动!砸墙后漏出的拉接钢筋,用切割机磨掉,截面处涂上防锈漆。墙体拆除之前,一定要先弹线,用切割机切割整齐,再上大锤。整齐彰显专业。
电工改电的时候,要求他每个屋子的开关都要保留,保证每个屋的灯都亮,另外每个房间留一个能用的插座,施工期间会用到的。交待好电工,一定不要在墙上大面积开横沟!一是影响墙体受力结构,二是后期开沟处腻子容易开裂,极不美观。电线能换线的尽量换线,卫生间和厨房的电至少要用4平方的,卧室里最好留双控开关,厨房的插座要多留,线管和水管,能从顶部走的不要走地面。给水管走顶棚,将来一旦漏水可以即时发现,便于维修,二是不用担心抬高地面高度,不过走顶,管路损耗会稍微多一点,并且穿过客厅、餐厅等区域的给水管,需要局部吊顶遮盖。叮嘱工人,水管要轻拿轻放,避免摔在地上产生裂痕。特别是冬季,水管很脆,不注意摔在地上就有可能有裂痕。
贴瓷砖的地方,用水电标识胶带,把瓷砖挡住的管路贴上标识,将来要在墙上打钉的,别打在线管上了。
工人的水平有高低,遇到凑合了事型的,趁早让他走。
不要听工人忽悠,别让他牵着鼻子,当然,感觉有道理的,你得听。
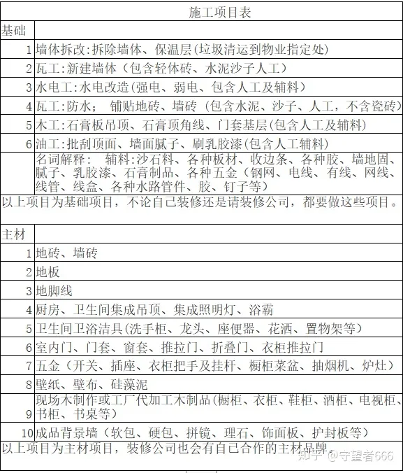
多看看邻居家改的怎么样,实在不懂你就看看工人干活的时候,仔不仔细,卫生好不好。一般为人随和,讲话有说服力的,干活都没有问题。附上装修所有项目清单(按照施工先后进度排序):

关于装修材料:
材料分两大种类: 一种是辅料,一种是主材。
辅料就是装修完了以后基本看不到的材料。比如说各种基础类板材、粘结剂、钉子、腻子、水泥、沙子、水管、电线等等这些。 100平的房子和150平的房子,辅料全部用好的,差价不会超过六千!所以说辅料你就用好的就行。
主材就是表面能看到的,比如瓷砖、地板、室内门、厨房橱柜、集成吊顶、卫浴洁具、衣柜等。
这些东西在装修之前就应该熟悉一下各卖场,权衡一下造价,量力而为。千万留出钱来买家具!沙发、餐桌、床、窗帘、灯具、电器!这些后期能搬走的东西,要买好的!像床垫之类的有关睡眠健康的,一定用好的!
到底装修房子需要花多少钱!?这是个很难回答的问题。里面牵扯着用什么样档次的主材。注意哦,这里说的是主材!
如果有的套餐公司给你按照房子的平方数报价,你要问清楚后期还需要增加什么必须的款项!比如说水电啊、砌墙啊、衣柜、吊顶啊、管理费什么的,是否包含在报价里?如果包含那么具体是包含多少数量?这些一定要仔细问清楚。
好了,如果一切顺利的话,恭喜你可以进入施工阶段了。
拿着规划好的平面图纸,把你的瓦工叫来,跟他说哪里需要砌墙,哪里需要包落水管,这里用的砌墙包管材料指的是轻体砖。
看一个瓦工是否认真,你跟他交底的时候,他是否会给你提出以下建议,如果提出来,说明他是比较认真负责的。
第一、他会问你,新旧墙体连接的部分,需要特殊处理吗?比如说需要挂钢网吗?挂网是避免以后腻子开裂。
第二、他会问你,预留门洞的上部如何处理?最好是采用一种材料,如果门洞上部用石膏板来封的话,由于两种材质吸水率各不同,执胀冷缩系数不同,接缝处容易开裂。
第三、他会问你,用不用拉结钢筋?接结钢筋用于新建墙体侧面与垂直面墙体交叉处,增加新建墙体结构稳定。
第四、他会问你,新建的墙体将来是否有柜子是挂在这面墙上的?要挂柜子的话对墙体厚度有要求。第五、包落水管,如遇管道检修口,一定要叮嘱瓦工留出检修口位置,将来便于维修。
如果他不问这些问题,那么你主动问他。商量好了,定好价格才可以施工。最不应该的就是让瓦工自己看着整,运气好碰上认真负责的还行,运气不好,会留有遗憾甚至返工。瓦工在查看现场的同时,会给你列一张表,交待你需要买的材料。附上一点瓷砖常识:
买地砖的时候,把砖直立起来竖放地上,低头看看边线是否垂直,不垂直的尽量不买。
看看地砖的厚度,不够15mm的尽量不买。
备好尺子,不要从尺头量,让出1厘米或者从10厘米处开始,量一下地砖的斜对角,两个斜对角一样长,精确到毫米!是好砖。
记着这三条就能买到不错的砖。
买水泥沙子的,小区附近都有,顺道买上二十个垃圾袋,让瓦工把垃圾每天装袋,到时一起清理出去。整洁、有序。瓦工开始砌墙了。
这里说一下如何检查砌墙工程。
跟瓦工借2米靠杆,在墙上卡一下,检查墙面平整度。
再看看门洞两边、上面,墙体厚度是否一致。
再看看原插座位置是否留出,不要给水电改造造成影响。
都没有问题,可以清算工费了。
重要提示:新建的墙,一定要待表面灰层凝固以后,墙体牢固再开沟改水电!千万不要没抹灰就改水电,容易发生安全事故,电线在墙体里,抹灰时候有水,自己想有多危险吧。


新建的墙体与原始墙面及顶面圈梁衔接处采用钢网防裂处理。将原有墙体表皮铲去厚度约10mm,宽度约50mm,建完墙抹灰后与原有墙面保持水平。
钉钢网所有钉子要用钢钉,防止钉子生锈返出墙面。


水电改造篇
建墙结束后,可以水电改造了。
我在日常工作中,常常会遇到客户这样问我:“家里的开关插座,基本上都够用了,还有必要改动吗?”
我会马上回复他:“有必要”。
我先说几个我在施工过程中,遇到过的奇葩现象:
1、原有的线管抽线时,有水一起带出来。
2、抽出来的电线,有接头,或是绝缘皮层脱落。
3、设计方面,该给抽烟机预留的插座没有,洗菜盆那里倒是有俩。
等等诸如此类的问题比比皆是,数不胜数。
有装修经验的同学应该会有这种遗憾:插座或者开关,事先没有考虑家具的尺寸,等装修完了才发现位置不合适,根本没办法使用,不得已还要另外增设插排。
前期布局设计是多么地重要!插座位置一定要充分考虑家具尺寸。
再次强调一遍,设计不仅仅是美观,更重要的是实用,家里的电位必须严谨设计。就算是房子用来出租,我的建议把水电这种隐蔽施工项目一次到位,将来二次装修时,隐蔽工程就不需要更改了。那么常见的电路改造,都包括哪些项目呢?
1、厨房和卫生间的电线,4平方的线是标配,能带最大5280瓦,根据家里电器功率核算一下是否够用。有条件最好改成6平方的,能带7920瓦。卫生间插座必须增加防溅盒。埋藏在墙体里的暗盒,安装螺丝的扣环市面上有两种,一种是带金属环的,一种是PVC一体的,建议用PVC一体的,卫生间潮气大,将来潮气会侵蚀金属环导致生锈腐烂。卫生间要考虑浴霸开关的位置和照明开关的位置。常见的做法是把浴霸的照明灯单独引一路到卫生间门口位置,其他的在靠近淋浴区的位置。有镜前灯也要考虑留线和开关,给智能座便留个备用的插座是对的。另外在卫浴柜周围留两个插座,吹风机用,镜子自动除雾等都有可能用到。
2、厨房的插座设计,首先要明确橱柜的布局。集中放电器的区域,墙上要多留几个;而设计在地柜里的插座,比如消毒柜、净水器、集成灶等,要精确计算好每个地柜的宽度,精确安放插座位置。插座离地高度,下底距地面500mm比较合适,不要将插座留在旁边的柜体里那就麻烦了。厨房如果还有燃气热水器,也要精确定好插座和水点位置。在贴瓷砖以前请师傅把排气孔钻好。
3、卧室里的插座,根据床的宽度,额外多让出300mm,两边各留有两个插座是标配。关于双控开关的位置,多设计在床体正中,离地1300mm是标配。当然你也可以做成三控,也就是床的两边各有一个,然后卧室门那里有一个。
4、门厅的开关,能控制门厅灯和客厅灯(或者餐厅灯),也就是双控开关,避免来回开关的繁琐。靠近餐桌要预留插座,方便吃火锅等等。
5、最好每个房间都拉上网线,信号稳定。
细心一点你会发现交叉处红色的线管向下陷入地面,这是为了降低管线离地面高度。否则的话,将来铺地砖或者地面找平就有可能额外抬高整体地面的高度。造成水泥沙的额外浪费。都是钱啊。
重点来了,为什么同样大小的房子,电路改造的造价会差很大呢?
电路改造的造价,取决于施工方法和工程量。比如你要在原有的插座旁边,再增加一个插座。
方法一是局部接线:把原来的线盒挖开,引出新的电线接起来。这种造价极低。
方法二是重新换线:从家里的强电箱处另外接一根整线过来,没有接头。(北方有地暖的看一下这里)
说一下地暖
地暖有必要重新铺么?首先打水压0.6Mpa(不超过0.8Mpa)测试15分钟,压力过高会伤害地暖管。轻微掉压是正常的,但是泄压之后压力表要稳定下来说明安装没有问题。但试压没问题不代表采暖也没有问题。
至于地暖管有没有接头等有可能是隐患的地方,现场无法查看。
一路地暖带12平方面积,你算一下家里实用面积除以12就能算出家里需要几路地暖,看一下家里有几路?再看看地暖管下面,有没有反射膜?如果没有,这就意味着你家的热量会迅速流失到楼板,不过你楼上的会流失到你家!资源共享了。你上下左右都供暖,你不供也不会冷!反之,上下左右都没人住。。。。。。
重新铺地暖就要砸地面。垃圾运费也要近3K。衣柜、橱柜、冰箱下面不要铺。分水器留在卫生间是首选,其次在厨房,但不要妨碍橱柜设计。分水器的排气阀门裸露在外面,很容易遭受磕碰,装修期间最好将分水器整个保护起来。瓦工篇
瓦工进场贴卫生间砖的时候,嘱咐一下瓦工,千万注意地漏、座便器下水口,不要掉进碎石等杂物,以免造成堵塞。
另外最好先在卫生间地面做一层水泥沙浆保护层,避免施工过程中瓷砖掉落在地上,把地面防水给破坏了。有些时候你的工人是无心的,他自己不小心作祸了不会主动告诉你吧。
去五金店买个水电标识带,贴砖以后墙上的水管和电沟位置贴上。以后安装吊柜、抽烟机、卫浴柜等等,墙上需要钻孔,别把线钻烂了。。。装修公司会事先给你出详细的预算单,其中施工面积、单价、工艺备注都有精确说明,如果是工头,他会给你出个大概报价。
包工头报出来的价格,一般比较低,相对装饰公司来说,施工成本低,不需要付出设计师、业务员、监理成本,包工头通常也会设计,但是报价一般不太精确,他们报价比较笼统,估算一下人工费,然后给你多报点,如果预估的少了,干活过程中再跟你协商加钱。
所以说,报价是随着施工项目走的。说到价格了,我就说点人工费吧(以山东地级市为例作为参考吧)。
木工:
这几年家庭装修里,木工行业里有了进一步细分:
1;专门制作家具的
这些人年龄相对偏长,善长制作家具,工具也多,喜欢住工地,在哪儿干活就住在哪。常见的形式为夫妻搭配制,女的负责打下手。做一天基本工资在500元左右(两个人)。
他们给你报价会有两种计费标准:有的喜欢按照板材来算,即一张板子,人工费100元,不论是什么板材,通通100元一张。封边条5块钱一米,不论什么线条,通通5块钱一米。一个抽屉加50块钱,如果柜门也要做,另外加钱,如果柜门用成品,只负责安装,也要收取安装费用。有的喜欢按洞口面积收费,比如衣柜高度乘以宽度,价格150元/㎡,抽屉另加50元一个,做柜门的话,再加30元/扇,有的安装还要再加20元/扇。
2;专门吊顶、做隔墙的
这里的吊顶指的是石膏板天花吊顶,隔墙也是轻钢龙骨或木龙骨,石膏板饰面的。
吊顶根据复杂程度费用不等,简单一点的70元一米,复杂一点的加10~30元不等。建隔墙一般都是50元/平方。
3;只安装集成吊顶的
这个更简单,你买的集成吊顶,商家就会联系这帮人给你安装。安装费你就不用操心了,商家都包含在材料里了。
水、电工:
每人每天约300~400元/天。有的量米数,有的按建筑面积。
这取决于改造数量多少,以及怎么改。改的数量多,他们会按米数量,改的数量少,他们会看活儿多少,给个一口价。不管怎么改,他们都要预估这个活儿几天能干完,然后根据天数预估人工费。
油工:
跟水电差不多的道理,看活儿好不好干,有没有特殊造型,以及你对整体效果的要求如何。单价的话,14元/平方起步。
瓦工:
重要的我总愿意最后说。
瓦工,天呐,实在是贵。
人工费少于400元/天,基本找不到工人!按平方算,地面砖800*800的,市价15元/平米。 600*600的也是这个价。如要贴波打线,15元/米,碰到特殊规格及造型,价格另计。
卫生间的地砖普遍规格300*300的,没有按平方跟你算的,都是论”个”,一个卫生间一般是400元。阳台面积小的也是按“个”计算。
墙砖300*600的,市价20元/平米。碰上300*450的也是这个价,碰到特殊规格及造型,价格另计。
倒阳角,俗称磨边,20块钱一米的算厚道,一般是25元一米。
有的瓦工挖线盒、挖水点孔也要单独算钱。5块钱/个
瓦工顺便给你卫生间做防水,柔性防水沙浆,做一个卫生间,150-300块。
还有包落水管,150元/个 ,碰上双下水管的,200/个
碰到卫生间、厨房墙体垂直度不直的,差得太大的,还要额外找一遍平整度,15元/平方。
轻体砖建墙,连带抹灰,抹完灰厚度120mm的墙,50~60元/平方,如需挂钢丝网,额外加15元/平米。
地面水泥沙浆细找平,15~20元/平方。瓦工人工费基本就这些了,下篇再说一下如何验收。
目测:
有无明显不垂直,不水平。砖缝间隙均匀,勾缝剂平整无毛刺,饱满无漏填、脱落。阳角处碰角缝隙均匀,整齐。重点检查地漏,打开地漏盖板,检查原有PVC落水口与地漏排水口是否垂直,将地漏盖板装回,用盆接水,缓慢倾倒卫生间地面任意位置,看排水是否顺畅。
手摸:
摸摸砖的四个角,与相邻的砖角一定要平整,敲击有无空鼓,单面墙空鼓率不得超过5%。
角尺卡一下阴角和阳角,是否为90度,接茬处切割均匀。
关于瓷砖的损耗:
我们可以量出铺贴尺寸,自己按照瓷砖大小,做一下铺贴布局,精确的排砖能省不少砖,这都是钱啊。如果你去你家看看地上很多瓷砖断头,大的小的一堆,你要注意了。极有可能,瓦工不愿费心排砖!反正只赚人工费,我才不管用多少砖,一个劲儿造!
关于填缝:
如果你去你家看到工人拿块抹布,蘸着勾缝剂粉在抹砖缝,你得让他立刻停止。这是典型的偷懒做法。经常有人这样问我:
我家大概需要多少水泥?多少沙子?你帮我算算我自己提供。
好吧我也只能是大概算算。
然而等我计算出来以后,告诉他这些水泥沙子值多少钱时,几乎所有人都会说:才这么点儿钱啊,不值当找人的,你一块包含了吧。
是啊!100平的房子水泥沙子钱也就一千多块钱。
每个新交房小区楼下都有卖的,找他们就行。附上水泥及沙子用量参考:
水泥用量:
贴墙砖:每1袋水泥约贴墙砖2.5平方
铺地砖:每1袋水泥约铺地砖3平方
地面找平:每1袋水泥约找平5平方
砌砖墙:每1袋水泥约抹灰3平方(双面)
沙子用量:(单位为立方)
贴墙砖:实际贴墙砖平方数量乘以0.03
铺地砖:实际铺贴平方数乘以0.04
地面找平:实际平方数乘以0.07
砌砖墙:实际平方数乘以0.03
除此之外,下面的小细节也很重要。
我捡着能想到的说,有说不到的地方以后再补充。
1、壁挂式暖气片。刮腻子时需要将暖气片赞时卸下,一定记得把挂钩、连接件之类的收好,别以后找不到挂钩。
2、冷热水点,就是开发商留在墙上的水点,检查有没有歪斜,如有一定更换。不然将来安装龙头啊花洒啊,都是歪的。如果有确实用不到的水点,千万不要丝堵堵住就不管他了,一旦丝堵老化会慢慢渗水,正确方法是将该水点用堵头溶死。
3、家里有太阳能水箱的,一定不要私自改动位置。这个有质保的,挪动位置需要找物业联系太阳能厂家的人,不然他们不给售后。哪怕你刮腻子时候要临时拿下来,也最好找厂家的人。他们要钱,这钱最好不要省。
4、集成吊顶最好等挂上燃气表以后再装。
5、自己装修的,买一个工具箱放在新房,几十块钱,关键时刻起大作用。6、如果厨房或者卫生间的门洞紧挨着卧室门洞,你在贴墙砖以前,需要测量一下两相邻的门洞是否一样高。 如果不一样高,你要想法处理成一样高,因为门洞上方也是要贴瓷砖的。
7、如果入户防盗门要更换,也要在瓦工进场时更换,顺道修修补补。
8、瓷砖的包装箱,别丢,留着地面保护用。
9、不论你请哪个师傅干活,都不要缺了材料。要做到让材料等着人,而不是人等着材料,哪个工人都不想窝工的。
10、防古砖好看但不好擦,不要用于厨房炉灶位置。
11、寒东季节新家无人的情况下,一定要关掉总水阀门,排空马桶、水龙头、淋浴阀、热水器、净水设备等产品里的水,这些产品有可能被冻裂,出现这种情况属于自然灾害,不属于国家规定的质保范围。
12、关于地漏:阳台和洗衣机选择地漏的时候,要考虑出水量大的T型地漏,淋浴区要选择深水U型地漏,底下存着水防臭效果好,材质选304的不锈钢或者纯铜的。
请瓦工来都需要提前准备哪些材料呢?
1、瓷砖
你可以量一下尺寸估算一下平方数。我的方法是用周长乘以高度(卫生间按照2.5米,厨房按照2.6米),再减去门和窗口的面积,得出数量为x,再用x乘以1.07(7%的损耗),就是你要买的墙面瓷砖平方数。买瓷砖顺便捎上十字架,卖砖的地方通常免费赠送。
2,勾缝剂
这个没什么好说,120平的房子一大一小盒就够了。
3、地漏
铺地砖的时候要用到地漏,现在市面上一般都是水封的,你要确定的是用不用洗衣机专用地漏,嘱咐瓦工用在哪里,不要搞错了。
4、墙固。
多数瓦工都会用到,一桶小的就够了。
5、凳子有的省心的工人会自己带。
6、防水
大部分瓦工都会做防水,当然市面上有专门做防水的,你需要在瓦工贴卫生间瓷砖之前把防水做好。并且做24小时以上闭水实验,到楼下去看,确保没问题再施工。嘱咐你的瓦工,瓷砖用多少,泡多少。不要一股脑都泡了,用不完的话泡水的砖,商家是不退的。

如果是网购瓷砖的话,网购瓷砖的几点建议:
1,精确计算瓷砖用量。
正常的铺贴,无斜铺无拼花造型的,需要在净数基础上乘以1.07为损耗。
追求美观就全屋通缝铺(每个空间的地砖缝隙都在一条直线上,这种效果为通缝)
有拼花造型的,需要让专业人员,比如你家瓦工,比如你请的设计师,让他们出铺贴图纸,确定每片砖位置。
2,跟网购商家沟通,如有剩余砖是否可退。如有增补砖是否保证型号色号统一。(实体店购买的,如果砖没用完并且没有浸水,是可以退货的)
3,跟网购商家沟通,如遇残缺、色差等导致无法使用时,是否可退。
4,到货前联系好货车以及搬运工,提货同时搬运到家里。搬运费按箱收费。有电梯的,大地砖3元/箱,墙砖1.5元/箱。
5,最好随瓷砖一起购买勾缝剂、地漏。洗衣机最好使用洗衣机专用地漏。
瓦工的细心程度决定你家铺贴效果。瓦工的人品决定他的细心程度。干活前看一看他之前的作品是对的。
一旦你决定请他施工那么你们形成了雇佣关系,嘱咐他施工时注意安全。以防发生人身安全事故产生纠纷。雇工施工受伤要求雇主赔偿是受法律保护的。选购瓷砖的同时,你要连同窗台面、过门石一起选购。过门石就是用在卫生间、厨房等,门的位置那块大理石。
不同材质花色的大理石,价格不同。厨房和卫生间的窗台可以不用大理石,铺墙砖就行。卧室的窗扇,你要仔细看看,窗扇底部距离窗台,有多大的空隙,如果空隙小于2厘米,你要事先请瓦工把窗台面向下砸一块,以便理石能够顺利安装。
还有如果家里原有的窗扇不具备内倒功能,而你想要改成内倒,这个活得提前干。在瓦工贴墙砖以前,一定要把窗扇的内倒改好。这是一个业主自己的装修预算,我来分析一下。

第一项
客厅厨房地砖:35指的是单价吧 85指的是数量。
我想他的意思是客厅餐厅以及厨房都铺800*800的地砖,35块钱可以买到普通的抛光砖。这个价格一定是淄博砖了。好一点的抛光砖要50左右一块。加10块钱能买到普通的抛釉砖了。抛釉砖比抛光的亮度高,色泽柔和。
后面的85应该是块数。也就是85块。
需要注意的是,铺设地砖,你得考虑好,从哪里开始排砖,通常来讲都以进户门开始,一片整砖,排到厨房门口的位置,要考虑通缝问题,就是说,厨房和客厅的砖,砖缝是通起来的,这样比较协条,整体,其次可以在厨房门底下加过门石,可以不通缝。通缝的比不通缝要废砖。第二项:
厕所地砖:4.5 55
4.5元的地砖,属于比较好的,需要55片砖,这个很好理解。
卫生间的地砖一定要防滑,值得注意的是,地漏位置的处理。以及地面砖找坡度。
地漏处一定要做一个明显的倒坡,不然洗澡的时候水倒流哭也没有用哇。
这个一定要让工人在铺设完后,进行流水试验!一旦发现不顺畅,立马返工,一!定!不!能!凑!合!第三项:
墙砖8.5元 175块
8.5这个价格能买到普通的墙砖。
好一点的广东砖,价格在20元以上,二线大约10~15元,8.5元这个应该是淄博砖了。
注意在贴墙砖之前就要确定,将来是否要做瓷砖美缝。如果美缝,地砖缝隙留2.5mm,不美缝1.5mm,防古砖3mm。
墙砖不美缝就留1mm,工人会用包装带垫缝。
贴墙砖要看墙面是否平整,差3厘米以上就要先找平了,然后再贴砖,否则,橱柜不卡尺,直接影响橱柜使用寿命!
墙上会有水点以及线盒,这个很考验工人水平,扣得不美观,说明他干活不认真。你就要每天去看着了,多上心没坏处。
第四项:主卧门1650
这个价格一定是实木复合门了。
属于个中间价位。
实木复合门,生产周期至少要15天,20天为正常,加上运输时间,安装一般要30天。门的花色和造型任选,它的花纹,对,就是花纹,有的是纸,贴上去的,有的是皮,贴上去的。外观看不出来,但是价格差很多,有人告诉你可以低于一千块拿下,一定是贴纸的,基材填料也会差一些,碎木拼凑。密度板也相对差一些。
两个第五项,都是门1150
看价格应该就是便宜的实木复合门了吧。
第六项:推拉门,650元
这个价格应该是包含推拉门套了。如果不包含,那就有点贵了。如果不包含推拉门套,那么量其他室内门的时候,这个推拉门套应该一起量,让卖门的去现场量尺,只做一个双面套。
将来做完套,再让卖推拉门的,去量推拉门的尺寸。
没有套的话,会很不美观,及有可能就是由于墙面不直,安装有缝!破解方法就是安套。
按照上面的1150的价格推算,双面套的单价也在110元/米左右
用跟推拉门相同的材料做套,价格能稍微便宜一些。不过这样该套与其他房间的门套就不一样了。第十项:
橱柜1250
这个由于没有详细板材说明,不好讲。
我就简单说一下橱柜现状吧。
目前市面的的整体橱柜,
柜体常用的材料有:
实木颗粒板;多层板;生态板;
台面常用的材料有: 石英石;不锈钢;瓷砖柜门常用的材料有: 吸塑;晶钢;烤漆;实木
常见的就这些组合形态。
报价为1250可以用到多层板、石英石、烤漆门这个组合。
吊柜400一米就瞒好。
悄悄告诉你们,台面能加工成这样的就棒棒哒。看后挡水和台面连接处,是一体的,倒圆。
第12项:
储物柜鞋柜 2000元2000元。。这个看你是要某宝还是定做啦。
吊顶 75
集成吊顶质量好坏,关键在龙骨。
质量差的,用不了两年会因为潮气,生锈,真是腐蚀到骨子里了。
100块左右的拉丝板还凑合。给他100块吧。能不能顺便把边条也含了。
8、18、19、16
都是卫浴不做分析。一分钱一分货。
好像少了挂衣钩、纸抽、置物架。等等
12.客厅吊顶led 1000
这个是说石膏板吊顶,配上几个射灯的意思吧
吊顶不知道是不是边顶?1000块吊不了多少的。如果是边顶,成本基本也得110一米。再配上射灯,再给他一百块吧。大部分的都说完了,剩下的没法说了,至于开关面板200块,我想给他的砍价能力点个赞。
家装的基础工程,一共分为四大项(水电、木、瓦、油)。
到目前为止已经说了两项: 水电与瓦工。其中瓦工活包含砌墙、贴瓷砖、地面找平、防水。
剩下两项为木工与油工。木制作
早些年全屋都用的实木家具,包括房间门也是用楸木现场手工制作。
到2004年左右至今,定制家具盛行,相比而言,定制家具安装便捷,无须现场施工,所使用的材料为人造板材。
人造板材的种类很多,用在家庭装修的主要有创花板(实木颗粒板);多层板、实木多层复合板;禾香板;生态板(马六甲板)。
我被问到最多的问题:到底哪种板子最好?这问题好回答,也不好回答。
大概最适合自己的,应该就是最好的吧。
从生产技术上说,最开始市面上只有3mm厚的饰面板,就是用大芯板(细木工)做基层,做好以后用胶把饰面板贴上,再用线条收口,做完以后再做油漆。
后来人们觉得这样做法虽然结实,可是制作周期很长,环保性差,于是实木集成材又开始流行,它不需要贴饰面板了,只需要在制作完成的家具上直接刷油漆,可是这种做法又容易变形,色调花纹比较单一,满足不了审美需求,环保问题一直困扰,于是后来人们又开始追求环保,要没有异味的。
后来就出现了禾香板,很环保,近几年又有了生态板,不需要现场刷漆,环保等级达到了E0级,如果有的商家跟你说他们的板材是零甲醛,那肯定就是在吹牛了,根本就没有零甲醛的板材。从造价上说,实木(实木集成材)最贵,生态板第二、禾香板第三,实木颗粒板最便宜。
现在的定制家具,大部分都是用的实木颗粒板。定制家具的价格则按照展开面积计算。
何为展开面积?想像一下把衣柜拆开,每一块层板、背板,都单独测量一下面积,加在一起的总数就是该衣柜的展开面积。因此,这一组衣柜多少钱,还需要视结构而定。另外,用几组抽屉、挂衣杆、裤抽等五金,是要单独计费的。以上说的是工厂定制的报价方式,而现场制作则没这么复杂。只计算长和高,两者相乘就是投影面积,然后乘以每平方单价就是该组衣柜的价格。报出来的价格包含人工费和材料费。如果要求额外增加一点层板,就不额外加钱了。因此这种计费最好在制作之前,确定好衣柜内部结构,如果设计的层板很密,或者一组衣柜做了三四个抽屉,就会增加材料及人工成本,工人要求你加钱也是应该的。
现场制作的优势在于施工灵活,制作周期短,而且现场制作的家具尺寸更易于把握,可供选择的板材相对较多。但有一点,现场制作不要使用实木颗粒板!一是裁出来的板子会崩边,二是封边用的平条会开裂起翘。所以现场木作的话,目前来讲最好使用生态板、或澳松板制作素胚再贴涂装板,涂装板花纹更自然,抗刮碰性更强。
现场制作对于木工的技术要求很高,技术过关的师傅,做出来的家具非常板正,一点不比工厂制作的差。如果师傅水平不过关,那做出来的成品远不是你想像的样子,浪费了材料又误工!
工厂定制的柜子做工精细,颜值比现场做要好看。做好的成品看上去都是成套的,款式丰富。但是加工周期长一些,后期安装的时候有可能会破坏到踢脚线、墙面,因此要格外小心。缺点是工厂定制的家具不能亲自挑选板材,心里似乎总不太放心,再就是尺寸上工厂定制必须缩尺,如果墙面不平整安装结束有可能漏着难看的缝隙,解决办法就是安装套线,不过价格又会高出一些。
总之不论现场制作还是工厂定制,各有优点,既然存在那就是合理的,还有一个折中的办法,简单的柜体结构,或者不规则的墙体尺寸,就请木工现场制作柜体,而柜门找工厂量尺定做。这样外观看上去也很漂亮,就算木工柜体做的不好也完全看不到。


如图是最常见的吊顶形式,周围一圈悬空边顶划分出客厅区域,暗藏于悬空部分的暖光灯带即营造了温馨气份,又使光线层次分明,当点亮电视墙正上方的筒灯,大理石背景墙硬朗的线条和自然的机理更加突出,和旁边的实木花格形成一刚一柔、一冷一暖的视觉冲击。
安装于吊顶里的筒灯,除了有照明功能,也有装饰作用。长条形的吊顶,点缀上几个筒灯,立马就会摆脱吊顶单调的线条,变得有趣起来。

2019.11.30(未完待续)
免责声明:文章内容来自互联网,本站仅提供信息存储空间服务,真实性请自行鉴别,本站不承担任何责任,如有侵权等情况,请与本站联系删除。