
此去茶山八百里,虎狼挡道人烟稀。茶者开始对八百里外的茶山感到十分神秘和兴趣,但还谈不上对茶叶的科学研究。
茶叶作为世界三大饮料之首,在我国具有悠久的历史,老百姓也常说:“开门七件事:柴、米、油、盐、酱、醋、茶”,可见茶叶在人们生活中的重要性。从历史上看人类对茶叶的认识首先是从药用开始的,这在二千多年前布朗族史诗中曾有明确的记载。茶叶具有抗菌消炎、清热解毒、活血化淤、健胃消食等作用,特别是在以牛羊肉为主食的少数民族地区用作“去油腻、解牛羊毒”,是必不可少的生活品;据《本草拾遗》记载:“诸药为各病之药,茶为万病之药”。后来逐渐演化为食品及饮品,正是中医论证中的“食药同源”范畴。
当人类进入文明社会后茶叶越来越受到人们的喜爱,在文人墨客们的眼中常以一种文化现象而出现,正如知堂老人所云:“茶道的意思,用平凡的话来说,可称作为忙里偷闲、苦中作乐、在不完全现实中享受一点美与和谐,在刹那间体会永久”。这可能是在茶文化发展史上最高境界的见解,当然对于茶文化来说这也是仁者见仁,智者见智的事。但是随着生活水平的提高,茶叶正走入了人们的休闲娱乐,医疗保健行业,这是不争的事实。特别是近代科学技术的发展,人类已从原始的感性认识进入了理性认识阶段,也就是茶叶科学研究。

普洱茶中的黄金-茶褐素-浓缩了的普洱茶!
经茶褐素(theabrownin,TB)是通过现代物理技术从普洱茶(熟茶)中提取的氧化聚合物,无任何添加剂;经过分子筛技术分离了可能存在的农残、细菌、重金属、矿物质等危害人体健康的成份;基因和细胞水平测试证明,茶褐素具有综合调理人体代谢平衡的功能,抑降血糖、血脂、血压、尿酸等代谢异常及预防心脑血管疾病效果显著;糖尿病患者可长期饮用茶褐素来抑制血糖升高,并能有效控制并发症。
越陈越香是普洱茶(Pu-erh Tea)的核心价值所在,也是市场及茶友们所追求的终极目标,虽然普洱茶的年代寿命尚无定论,但普洱茶的“陈”已成为事实。从普洱茶陈化后的物质结构来看至少有三个方面的变化:一是普洱茶在长期储存中茶多酚大量减少,从而使茶汤变得苦涩味降低,改变了原来的物质配比;二是由于普洱茶中的一些主要物质发生了氧化聚合反应后又生成了一些新的物质,如茶褐素、茶多糖等,使得茶汤变得红浓透亮、醇厚滑爽、回味绵长;三是芳香类物质的转化而变得陈香浓郁。显而易见,茶多酚几乎殆尽,而茶褐素的生成与增加是普洱陈茶的主要价值。

在云南大叶种晒青毛茶中共分析出700多种物质,其中茶多酚所占比例为35%左右,是普洱生茶较为经久耐泡的原因,茶多酚也是茶汤的主要滋味来源;而在普洱茶熟茶汤中茶褐素却是最主要成分,是形成普洱茶独特口味和色泽的重要物质;普洱茶中的茶多酚在高湿或在空气中酶促作用下会发生氧化聚合反应,过程是: 茶多酚→茶黄素→茶红素→茶褐素,普洱茶在被氧化过程中茶多酚会大量消失,而茶褐素大量增加。茶褐素含量在普洱茶(熟茶)中占6%左右,应用分子筛技术提取得到的茶褐素纯度可达95%以上;茶多酚是茶褐素的母体,茶褐素不但继承了茶多酚的全部功能,效果还数倍增加,所以茶褐素是茶多酚的升级版;实践证明,普洱茶中最有效的因子就是茶褐素,堪称普洱茶中的黄金。
茶褐素能降低肠道中乳杆菌、芽孢杆菌、链球菌、乳球菌的丰度,调节胆汁酸代谢,助于脂肪的乳化,增强胰腺的脂解,促使粪便排泄增加。从而降低肝脏胆固醇含量,减少和抑制脂肪生成,进而发挥其减肥、降脂功效。这也为茶褐素治疗高胆固醇血症、肥胖症等代谢性疾病带来希望(摘自世界顶级科学期刊英国《自然》杂志)。

茶褐素可促进脂肪燃烧
根据脂肪细胞的颜色、结构和功能不同,可将脂肪组织分为白色脂肪与棕色脂肪(又细分为传统棕色脂肪和米色脂肪)。身体上臃肿难看的赘肉就是白色脂肪堆积而成;棕色脂肪虽然也叫“脂肪”,但可以加快人体新陈代谢,“燃烧”白色脂肪。
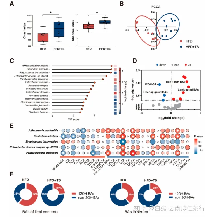
上海交通大学贾伟教授及其研究团队进行了动物实验:在给小鼠高脂饲料的同时让小鼠喝茶褐素水,发现喝了茶褐素水的小鼠肠道菌群发生了明显改变,一些有益细菌如Akkermansia muciniphila、Clostridium scindens、Streptococcus thermophilus以及Parabacteroides distasonis 的含量大大增加。伴随着肠道细菌的改变,参与能量代谢的胆汁酸组成结构也发生了改变,其中对“燃烧脂肪”起关键促进作用的一类胆汁酸——非12-羟基胆汁酸的水平随之增加,并且加强了棕色脂肪表达以及白色脂肪减少基因的表达,结果显示小鼠的肝脏和肥肉中油滴(白色脂肪)的大小、数量、融合度明显减少了。
在给无菌小鼠移植高脂饲料喝茶褐素水小鼠的粪便实验中,研究团队也看到了肥胖小鼠的“瘦身”效果,证明了茶褐素燃烧脂肪的作用是通过改变肠道细菌结构,提高非12-羟基胆汁酸水平实现的。
由此可见,喝普洱茶能够减肥,主要在于其含有的茶褐素能够通过调节肠道细菌,影响参与脂肪代谢的胆汁酸组分(非12-羟基胆汁酸),激活具有燃脂作用的棕色脂肪,消耗并促进白色脂肪的米色化,动员脂肪组织转化为能量进行消耗,从而减脂减重。

茶褐素还可调节血脂、肝脂
为了验证普洱茶的减肥降脂功效,贾伟教授及其研究团队开展了动物和临床实验,从动物实验结果中发现,饮用普洱茶后小鼠在饮食量不改变甚至增加的情况下,体重分别明显低于没有饮茶的对照组,同时血清和肝脏的总甘油三酯和总胆固醇水平明显降低。
另外,招募志愿者饮用富含茶褐素的普洱茶,4周饮茶干预前后志愿者的血脂、肠道菌及内源性代谢物谱发生了显著的变化:血清甘油三酯和总胆固醇水平较饮茶前均明显降低。
对饮茶的小鼠肠道内容物、粪便和志愿者粪便进行肠道细菌分析,发现肠道和粪便中含胆盐水解酶(BSH)的细菌丰度显著降低,细菌BSH活性在饮茶后显著下降,从而使得结合型胆汁酸水平明显升高,结合型胆汁酸可激活肝脏胆汁酸合成酶,促进胆固醇合成胆汁酸的代谢过程,从而降低胆固醇水平。
为探寻导致细菌BSH活性下降的普洱茶有效成分,研究人员采用相关分析技术,发现茶褐素与BSH菌有高度的相关性。
为了验证茶褐素是否是普洱茶降脂的有效成分,研究团队再次进行小鼠试验。实验结果发现:8周后小鼠茶褐素组与普洱茶组相比,具有相当或更明显地降低胆固醇和甘油三酯的效果,证明了茶褐素是普洱茶中调节血脂、肝脂的有效成分。

小结
贾伟教授领导的研究团队在10年前开始了对普洱茶的研究,谢国祥、赵爱华博士先后对普洱茶的化学成分、储存不同年份后化学成分的变化,饮用普洱茶后其化学成分在人体中的吸收、分布、转化的动态变化过程,以及对人体代谢网络的影响进行了系统的研究,发现普洱茶进入人体后一些特征性的代谢变化,其中最为突出的是能引起一系列与肠道菌代谢相关的代谢物的变化,提示饮用普洱茶很可能改变和调整了肠道细菌的结构。
我们对茶褐素的这一系统性的机制研究提示,包括肥胖、脂肪肝、糖尿病、痛风、高血压在内的代谢性疾病的发生和发展过程与肠道微生物结构性的变化密切相关,而如何把握肠道微生物的致病性变化并采用针对性的干预措施正日益成为目前医药研究领域中的热点和重点,正如贾伟教授十多年前在Nature Reviews Drug Discovery提出的,肠道微生物将会是未来众多慢性代谢性疾病的药物作用靶点。
参考资料:《绘云生物》 白雄/編著
免责声明:文章内容来自互联网,本站仅提供信息存储空间服务,真实性请自行鉴别,本站不承担任何责任,如有侵权等情况,请与本站联系删除。