
“
大厂交警提醒广大群众注意了:依据2018年3月20日,我县《关于城区部分路段禁止电动三轮车四轮车行驶、停放的公告》,自3月20日起,电动三、四轮车整治再掀新高潮!
咱大家都多加注意
出行一定要注意安全,
出行可乘坐公共交通工具,
减少电动三四轮出行的概率!
”




大厂交警
近年来,电动三轮、四轮车数量激增,非法载客、闯红灯、抢占车道、乱停乱放等成为交通“乱象”,极大地影响了城市交通秩序,存在着严重的安全隐患。整治是大势所趋,势在必行!

自3月20日起,县交警大队再次掀起了电动三四轮车强整治高潮,严格按照县《关于开展依法治理电动三轮四轮车工作的实施方案》及《关于城区部分路段禁止电动三轮车四轮车行驶、停放的公告》,以“五城同建”为契机,以坚定目标不动摇的决心、重拳治理不手软的态度、宣传发动造声势的氛围、部门联动强管控的配合,用实际行动认真履职,全力以赴,力争把此项工作抓实、抓细、抓出成效。

限行时间:自2018年3月20日起,早7:00至晚19:00
大厂掌圈www.dachangren.net大厂掌圈
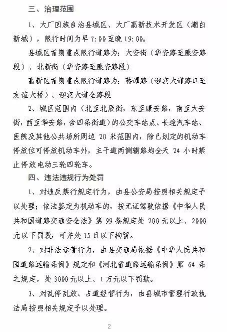
限行范围地图:
大厂县城区区域:

大厂县城区首期重点限行道路为:大安街(华安路至康安路段)、北新街(华安路至康安路段)
大厂高新区区域:

大厂高新区首期重点限行道路为:蒋谭路(迎宾大道路口至友谊大桥)、迎宾大道全路段
大厂掌圈www.dachangren.net大厂掌圈
注:大厂城区范围内(北至北辰街,东至康安路,南至大安街,西至华安路,含四条街道)的公交车站点、长途汽车站、医院及其他公共场所周边20米范围内,除已划定的机动车停放位可停放机动车外,主干道两侧辅路均全天24小时禁止停放电动三轮四轮车。
免责声明:文章内容来自互联网,本站仅提供信息存储空间服务,真实性请自行鉴别,本站不承担任何责任,如有侵权等情况,请与本站联系删除。