报告目录:

华测检测成立于2003年,总部位于广东深圳,是一家全国性、综合性的民营第三方检测服务机构。2021年华测检测在全球检测市场占有率为0.2%,在国内检测市场占有率为1.1%,是我国第三方检测的龙头企业(在内资企业中排名第一)。
注:检测行业集中度较低,全球CR4(瑞士通用公证行SGS、必维国际检验集团BV、欧陆科技集团Eurofins、天祥集团Interek)约10%。国内检测市场中外资企业的市场份额约占6%。
公司资质齐全、服务范围较广,以贸易检测起家、成功抓住RoHS测试(2003年欧盟通过2002/95/EC指令,也称RoHS指令,即“在电子电气设备中限制使用某些有害物质指令”;目前RoHS测试已经成为电子电气产品进入全球市场最基本的准入门槛,属于偏化学类检测)的发展先机、并快速成长为该领域的双寡头之一(另一寡头为全球综合性检测龙头SGS),初步建立起偏化学类检测领域的公信力。
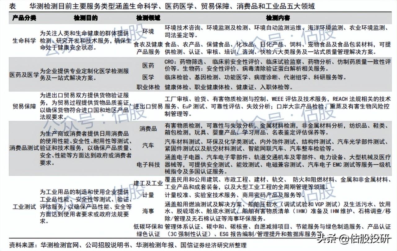
此后,华测检测横向延伸至生命科学、医药及医学、消费品测试、工业测试领域,成功转型为综合性第三方检测服务商。目前,生命科学业务(主要为环境检测和食品检测)为公司第一大业务板块(约占45%),而公司在国内环境、食品检测领域的市场份额均排名第一。

注:生命科学、医药及医学、贸易保障板块主要为偏化学类检测,而消费品检测、工业检测主要为偏物理类检测。关于偏化学类检测和偏物理类检测的内容详见下文第三方检测背景介绍部分。
2009年,华测检测成为深圳市首家在创业板上市的公司,也是国内检测行业首家上市公司。
目前公司在全球90多个城市,设立实验室150多个、服务网络260多个,每年服务客户超10万家、出具检测认证报告超390万份。2022年,华测检测实现收入51.31亿元、净利润9.25亿元、扣非净利润7.98亿元,公司主要面向国内市场、内销占比约95%。
(2)发展史创立期(2003-2008年):华测检测可追溯到1998年万峰(1969年生,2006年获香港理工大学MBA,曾任职于黄石东贝电器股份有限公司)与同为英国IRCA(国际审核员注册协会)注册主任审核员的郭冰(1973年生,1994年获南京理工大学电子工程学士学位、2010年获得中欧工商学院MBA、2015年获香港理工大学管理学博士学位,曾任职于北方工业深圳公司)联合创立的深圳冠智达实业有限公司,主要从事如ISO9000、ISO14000等管理体系的第三方认证咨询。其中万峰出资35万元、为大股东,但不参与经营管理;郭冰通过妻子张力出资15万元,并担任总裁。
注:IRCA注册主任审核员的资格获取不算难,主要为提交资料、注册登记。
随着我国在2001年底正式加入WTO(世界贸易组织)、进一步与全球市场深度对接,国内检测市场需求将出现爆发性增长;此外我国承诺全面开放检测市场(除法定检测项目),也意味着第三方检测机构将迎来更多机会。长期从事企业认证辅导的万峰和郭冰较早察觉到商机,在2003成立华测有限(公司前身),正式进入检测行业(华测检测可以说是中国第三方检测的开拓者)。
2004年,公司先后通过中国计量认证(CMA)的资质认证评审和中国实验室国家认可委员会(CNAL,2006年更名为中国合格评定国家认可委员会CNAS)的实验室认可评审。此后公司相继在北京、香港、青岛等多个城市成立分公司、办事处,开启全国化布局。2007年,公司成立民营检测领域首家研究院;同年进行股份制改革、正式更名为华测检测。2008年公司开始进军海外市场,在英国、新加坡等地设立子公司,并获得美国消费品安全委员会(CPSC)、新加坡标新局(SPRING)等诸多国际认证机构认可。
快速扩张期(2009-2017年):2009年华测检测成功登陆深圳创业板,开始借助资本市场力量快速扩张。公司一方面继续完善全国化布局、开始在全国各地建立检测基地,另一方面通过内生发展与外生并购相结合的方式,不断拓展业务范围,相继进入认证、司法鉴定、职业安全、风能检测、船舶无损检测等多个细分领域。

注:华测检测上市后,实控人万里鹏、万峰父子(分别为第二、三大股东,且为一致行动人,2007年起万峰接任父亲担任公司董事长)与总裁郭冰(第一大股东)、副总裁郭勇(第四大股东,研究生学历,2004年加入华测,2007年起担任副总裁,与郭冰无关联关系,但二人合计持股超过实控人持股)就公司管理产生分歧。万峰坚持走职业经理人路线,并在2010年引入徐帅军(1951年生,美国德州农工大学理学硕士、工程硕士,澳洲西悉尼大学职业安全与健康硕士,曾任挪威船级社(DNV)大中国地区认证服务部总经理,2007年起任公司独立董事)担任总裁。而郭冰、郭勇逐渐被边缘化,2013年更是无缘管理层,此后二人多次减持公司股票,并于2014年辞去董事职务、正式退出公司。
注:然而徐帅军的表现差强人意。公司收入快速增长主要来自业务扩张,但同时公司受到粗犷式扩张、管理不善等影响,如子公司华测瑞欧的股权之争,华安检测、POLY NDT业绩频频不达标等,华测检测的净利率从2009年的21.45%下跌至2017年的6.5%。

……
本文为报告节选,完整报告请见官方公众号:估股。版权所有,未经许可请勿转载。

免责声明:文章内容来自互联网,本站仅提供信息存储空间服务,真实性请自行鉴别,本站不承担任何责任,如有侵权等情况,请与本站联系删除。