20年9月车险费改后,价格和险种有所变化,get一下有哪些变化,又要多少钱吧

自从9月19号0点开始,车险逐步完成了改革,大多数的车主还没有反应过来,因为自己车没到期,也不会太在意。到期投保的车主会发现,保费真的降低了不少,特别是多年不出险的,保费简直就是白菜价了。
关于优惠:还有一个很重要的变化是业务员给的返利少了。
(虽然返佣违法,但是在国内大环境下,这已经是潜规则,难以改变)
以前的时候,一辆车的保费3000元,业务员能拿到600元佣金,给你返500元。他自己挣100元辛苦费,你付出的是2500元。
而现在还是那一辆车的保费,降低到了2000元,业务员佣金能拿到的佣金不足100元,反不反钱,真的意义不大。几十块钱,真的都不够俩人坐一块喝个小酒的。
虽然没返佣,但是比以前也花的少了!
所以,以后就不用跟业务员要优惠了,他能够帮你选择一家综合性价比高的公司,一个好的车险方案,一套好的售后服务,比优惠那几十块钱强多了。再说了,如果业务员不挣钱,等到你需要服务的时候,他也不会心甘情愿的去帮你解决问题。
不返佣,无论是对于咱们车主还是业务员来说,都是互相给对方以尊重。业务员获得劳动报酬,车主从购买开始获得一年,甚至更久的专业服务,这才是保险行业该有的样子。
◆◆◆
当然也不排除很多特殊的车型,历年出险多的,保费不降反升。车主也是叫苦连连,这是因为新改革中影响保费的因素增加,我们只有通过多家公司报价,综合判断,去选择一个最适合自己的买上。
毕竟车险是刚需,我们无法阻挡历史前进的车轮,只能快步赶上,坐稳自己的位置。说白点,就是必须买啊,多买少买,买谁家的问题。
接下来,我就对改革后的重要险种进行逐一介绍,希望咱们广大车主朋友能够买对车险,让车险为自己的出行保驾护航。
01
交强险
交强险是这次改革的亮点之一,最大的变化就是保额大幅度提升,部分地区保费实现了降低,特别是西藏、青海、内蒙、海南这四个地方,保费能到半价了。这几个地方地广人稀,经济相对落后,出险率也低,作为全国试点,咱们经济好的地方,也不要争风吃醋哈。
其他几个地区也有不同程度的降低,但是大部分地区保费维持原有的不变。可以参考全国各地交强险费率表【最新版】
下边是交强险改革以来保额的变化,几乎每次都有提升,可以看出这次的改革力度非常大。

因为很多车主只买交强险,在遇到事故的时候出现不够赔付的情况,没法给受伤的人,家庭足够的经济补偿。对于双方来讲,都是痛苦的。
之前有一段时间,交强险的佣金能够达到60%以上,也就是说保险公司敢拿出这么高的费用下放市场,说明交强险还有降价空间。
要么降价,要么提高保额!所以这次改革,施行了一个综合方案,全部提升保额,部分地区降价。相信不久的将来,降价的地区将会增多。
不管交强险多少钱,一定要买上!不买的后果,很严重:
● 没交强险不能审车;没有年审的车辆,随时被交警逮着扣分罚款!
● 被交警逮着,双倍罚款!
02
车损险
车损险就是管着修自己车的保险,自己开车撞柱子,或者与别人发生事故,只要自己有责任,修车的这一部分费用,就需要车损险来解决。
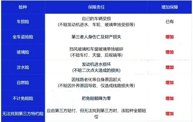
改革前,经常遇到车玻璃碎了,去报案理赔,保险公司说没买玻璃单独破碎这个不能赔;车在停车场被人刮了,没有无三方不能全赔;发动机进水损坏,没有发动机涉水险不赔;车自燃了,没买自燃险不赔;车被盗,没买盗抢险不赔;忘了加不计免赔,只能赔一部分等等。
这一系列的不赔,导致很多客户投诉保险公司,社会上流传着一句话,保险公司就两点不赔,这也不赔,那也不赔!
为了消除这一行业隐患,这次车损险增加了保障范围,把之前的盗抢险、自燃险、发动机涉水险、玻璃单独破碎险、无三方责任险、不计免赔险都纳入车损险保障责任之内。
这是车险改革的第二个亮点!

唯一的遗憾是,车轮单独损失,划痕险依旧没有被列入范围内,在下文中会做介绍。
03
第三者责任险
三者险是60%以上的车主都会购买的险种,它是交强险的有力补充。改革之前,三者险的费用还是非常高的,可以参考山东省第三者责任险费率表【含不计免赔】;
这次改革后,三者险费率大幅度降低,具体费率可参考山东省第三者责任险费率表【最新版】

从上表中可以看出,咱们的普通6座以下的家用车,如果多年不出险,三者200万最低能到266元。
当然很多公司不会按照这个给大家出单,大都通过增加商业险折扣来提高保费。上图中的黄底红字是理想中的最低折扣,要想用最低折扣出单,可以通过增加车上人员险来实现。
这就出现了一种新的情况,我来举个例子。(假设数据)
某车,只买三者100万时,系统按的0.6的折扣,保费为600元。可是加上司机座5万后,系统折扣变为0.45,总保费变为550元。保障多了,保费反而降低了。
所以我们在投保时,一定不要偷懒,多搭配几种组合去尝试一下。咱们做业务员的,也要多给客户去搭配,让客户利益最大化,真心为客户服务。
随着三者险保费的降低,投保200万成了新的时代潮流,一定不要为了省几十块钱,买50万或者100万了。
04
车上人员责任险
在三者险中我们提到,人员险可以作为降低折扣的险种去买,但是也不要忽略他的重要性。
还有一种保险叫驾乘险,他们是不一样的。
车上人员责任险,不但能够报销住院费用,还包含丧葬费、误工费等一系列费用,有着驾乘险不可比拟的优势。当然,也贵的不是一点半点
看我们之前的文章驾乘险和车上人员责任险有啥区别?该买哪个?
对于自己开车的朋友,只买司机一个座位的就可以了。然后再搭配单独的意外保险,为自己的身价提提额!
对于经常拉人的车主,座位险也要买足。万一有个伤着碰着的,自己掏钱赔偿,心里咋也不好受啊。特别是好心拉朋友,当个顺风车,反而搭进去了全部家产。
05
减费险种
减费险种是什么意思呢?就是你买了这两个附加险,保费是负数,在总保费中扣除。
这样的险种有两个,分别是绝对免赔除外险和发动机涉水除外险。
A、绝对免赔除外险
投保此险种后,会让主险(车损、三者和人员险)产生一个免赔额,每次事故时,都会先扣除此免赔额,再进行赔付。
B、发动机涉水除外险
投保此险种后,发动机进水损坏不赔付,也就是在车损险中扣除这项责任。让保险公司少承担点风险。
对于常年在干旱地区行驶的车,或者一下雨就不出门的车来说,可以投保,但是仅仅能节省几块钱而已。
总结:这两个险种虽是能省钱,可是效果太差,不建议投保!
06
医保外医疗费用责任险
车险虽然也是商业险,但是在医疗项目的赔付中,只承担社保范围内用药。如果造成人员住院,用的自费药比较多,也是无法报销的。
这也会给车主带来不可估量的经济损失。
这个作为新增加的险种,考虑到了这种情况。
非常建议广大车主投保!
07
法定节假日限额翻倍险
这个险种也是一直都有的,在原来三者险费率高的时候,投保此险种还是很有必要的。但是随着三者险的降价,我们多花点钱在三者险上,比买这个要合适的多。
毕竟三者险能保一年,这个只管节假日,费率还很高,不合算。
08
划痕险
划痕险没有被纳入车损险中,个人感觉是个遗憾。
什么是划痕,仅仅破坏车漆表面才算划痕!如果伤及钣金,那就要动用车损险了。但是对于普通家用车来说,一个划痕根本就无伤大雅,只要没有强迫症,完全没有必要去修理,更没必要出险报案。
一个划痕,即使是做修复,花个几百块钱,但是如果让保险公司赔付,就动用了商业险,一下子就影响你今后三年的保费,可以说非常划不来。
所以小编也是不建议买划痕险的,等于花钱买了一个没用的东西。
09
增值服务特约
以前的时候,各家公司的增值服务都是在官网公布一下,很少有体现在保单上的。甚至很多公司,压根就不提供增值服务!
现在增值服务,直接写到保单险种里,清晰可见。但是各家公司对于提供增值服务的要求是不一样的,这个在投保前一定要问清楚。
比如平安,人保,只要有三者险,就可以附加上增值服务里的救援和代送年检。而某些公司,必须购买车损险才可以附加上。各家公司要求不一样,即便相同的价格,或者便宜几十块,也尽量选择有增值服务的,千万不要因小失大!
就像车胎扎钉子漏气,自己没能力换轮胎的话,找流动补胎的不仅费时费力,还不少费钱。有救援服务,一个电话打过去,保险公司合作的救援车来到,帮你解决后,保险公司给你买单。多爽~

对于其他附加险,我们很少用到,就不做过多的解释了。

免责声明:文章内容来自互联网,本站仅提供信息存储空间服务,真实性请自行鉴别,本站不承担任何责任,如有侵权等情况,请与本站联系删除。