没想到,作为国内的一线豪华品牌车企,在小满节气当天,拍摄的一个宣传广告片,在网上居然引发了热议。
事件的起因大致是这样的:小满节气,一汽奥迪聘请了刘德华拍摄了一段名为《人生小满》的广告宣传片,其广告文案可以说甚是精髓。
其中,刘德华说了一句这样的话:有小暑一定有大暑,有小寒一定有大寒。但是小满,一定没有大满。因为大满,不符合我们古人的智慧。

最后,还朗诵了一首诗:花未全开月未圆,半山微醉尽余欢。何须多虑盈亏事,终归小满胜万全。
再加上非常专业的拍摄和制作,使得这则短视频在网上一时间非常的火爆,有网友称其是这些年最好的汽车广告,以及汽车广告的天花板。
当然,很快一位名叫“北大满哥”的网络博主,在网上公开表示一汽奥迪的广告文案是搬到了自己的内容。
同时,他还公布了之前自己所发布的相关内容。

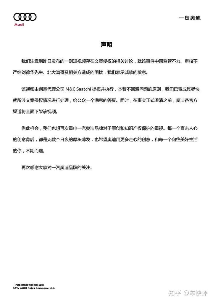
5月22日上午,一汽奥迪官方便删除了该广告宣传片,并且就此发布了致歉声明。
一汽奥迪称,之前发布的短视频存在文案侵权和相关讨论,就该事件因监管不力、审核不严给刘德华先生、北大满哥及相关方造成的困扰表示诚挚的歉意。
同时,一汽奥迪还表示该侵权视频是由代理公司提报并执行的,已经责令其尽快就所涉文案侵权情况进行处理,给公众一个满意的答复。

随后,奥迪的代理公司也发表了声明,称在视频内容开发过程中因版权意识淡薄,未与版权方沟通的情况下直接使用了北大满哥“小满”视频中的文案内容深表歉意。同时承诺尽最大努力,弥补对原作者的损失。
据了解,一汽奥迪该广告宣传片在删除前,点赞量已经达到了500万,全网播放量很可能会过亿。
虽然目前,该广告宣传片已经被删除。但是,一汽奥迪官方的宣传效果已经达到了。

甚至超越预期,全网都在关注。
这件事情的背后,到底隐藏了什么?
简单分析一下,即便是如一汽奥迪所说,代理公司审核不严。不过作为甲方,一汽奥迪在审核广告文案的时候,难道就没有发现问题?
如今,一个声明、一句道歉就把所有的责任推给了代理公司,合适吗?

而作为乙方的代理公司,当下别无选择,必须要将所有的责任都推到自己身上。
因为不这样做,那么很有可能会影响到一汽奥迪后期的合作。
现如今,也只能打掉牙齿往肚里咽了。
在车快评看来,这个被侵权的北大满哥,接下来只需要让一汽奥迪赔偿所有的损失即可。
至于代理公司,那是他们之间的事情。

这么简单的道理,明眼人一看便知。
恐怕这次,即便是代理公司想往自己身上揽,一汽奥迪也不可能逃脱干系。
版权声明:本文为车快评原创,转载请联系授权,未经允许严禁转载,且图文杜绝任何形式的抄袭盗用,否则将追究法律责任。文章部分图片来源网络,版权归原作者所有,如有使用到您的作品,请联系我们索取稿酬或者删除。
免责声明:文章内容来自互联网,本站仅提供信息存储空间服务,真实性请自行鉴别,本站不承担任何责任,如有侵权等情况,请与本站联系删除。