5月21日,是二十节气中的“小满”,由刘德华出镜的奥迪品牌广告片《人生小满》迅速刷屏,因为这条视频不光应时应景、明星出镜、画面精美,而且还有触动人心的文案。然后该片发布不到24小时,奥迪各官方渠道全面下架该视频,并就该事件作出道歉。
据了解,《人生小满》短视频首发于刘德华抖音账号,视频中,坐在桌案前的刘德华缓缓开口,围绕小满节气讲了一番人生哲学。表达了“人生小满,不自满,知不足”的人生态度,引发网友的普遍共鸣,形成一轮刷屏之势。短短一天时间,就收获了近500万个点赞和14.7万条评论。
随后奥迪汽车品牌官方微博也将该条短视频置顶,配文:“今日小满,人生小满。不自满,知不足,一起听刘德华关于小满背后的故事和人生态度。”同样也收获了很大热度。“刘德华科普小满节气”词条甚至还登上了热搜。
21日下午,名为“北大满哥”的博主在刘德华的视频下留言:“不好意思,几乎整篇都是截取自我去年小满的视频文案,里面的诗词是我自己做的原创命名诗,麻烦问下,引用的时候能不能通知一下原作者。”

随后,“北大满哥”录制短片将两条视频一一对比,直指奥迪广告的小满文案抄袭的是他去年的旧作。
5月22日,#奥迪小满广告被指抄袭#登上微博热搜第一。奥迪也迅速做出回应,表示在事实正式澄清之前,奥迪各官方渠道将全面下架该视频。记者发现,奥迪微信视频号已经删除该视频。
对此,有网友吐槽,此事奥迪品牌和天王刘德华或许也是受牵连方,而创意公司如此搬运文案太过分,跟原作者踏踏实实沟通版权不好么?也有网友调侃道,现在请个好文案比请华仔还贵。

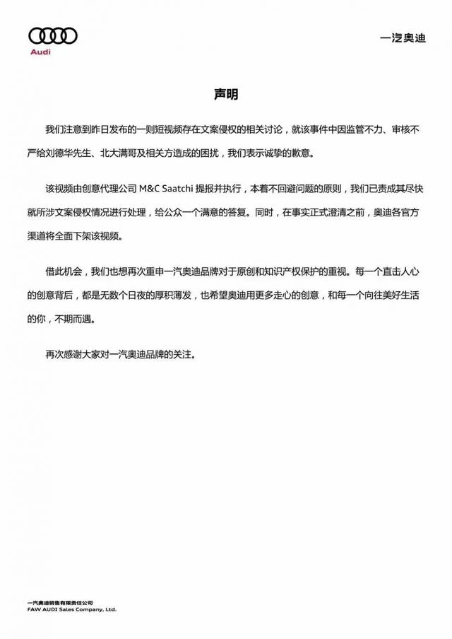
奥迪在声明中就该事件因监管不力、审核不严给刘德华先生、北大满哥及相关方造成的困扰,表示诚挚的歉意。并同时强调,再次重申对于原创和知识产权的重视。而此举同时也给所有品牌提醒,未经原创者允许的抄袭,包括仿拍爆款均有风险。
上游新闻记者 桑健
免责声明:文章内容来自互联网,本站仅提供信息存储空间服务,真实性请自行鉴别,本站不承担任何责任,如有侵权等情况,请与本站联系删除。