上期我们出了关于数列求通项的十种技巧,今天我们继续肝一下数列求和的八种技巧(EDG夺冠也不能阻止我写文章)。这八种技巧是综合网上的一些材料,整理了一下,如有侵权,及时联系我。

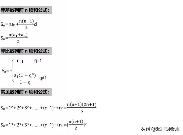
公式法
简单来说就是利用我们传统的一些等差数列、等比数列求和公式直接用。这里面给各位拓展了一下几类常见的数列的求和公式。

1.公式法
倒序相加法


2.倒序相加法
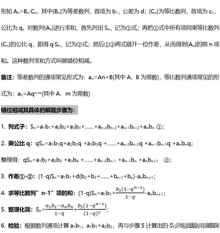
错位相减法


3.错位相减法
Tips:①错位相减法适用于等差数列的通项公式(关于n的一次函数)乘以等比数列的通项公式(关于n的指数函数乘以系数)②错位相减的时候,注意第一次写Sn的时候,不需要把每一项的结果都算出来,写出来放在那里即可。
裂项相消法
这个方法在全国卷出现的比较多,这几年还出现了更难的版本(和指数函数结合在一起的类型题)


4.裂项相消


指数型裂项相消
分组求和


5.分组求和
利用an和Sn之间关系

6.利用an和Sn之间关系

利用周期数列求和


7.利用周期数列求和
利用数学归纳法


8.利用数学归纳法
以上为数列求和的八种方式,最后你学会了吗?
我是超神胡老师,一个喜欢分享自己观点的老师,喜欢我的文章记得关注、点赞、评论三连,爱你们,么么么么么么么哒
免责声明:文章内容来自互联网,本站仅提供信息存储空间服务,真实性请自行鉴别,本站不承担任何责任,如有侵权等情况,请与本站联系删除。