在一两年年前,就有很多地方开始实施利用学习的方式来减免在驾驶车辆过程中的扣分行为,虽然说这个政策开始并不是全国实施,但是其实在两年前就开始在部分的地区实施。而就在近日,为了加强机动车驾驶人交通安全教育,推动提升机动车驾驶人交通安全意识。公安部发布了一个减免道路交通安全违法行为的通知,其内容如下

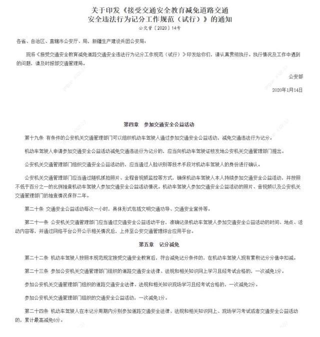
从这份通知中可以看到额,其重点在机动车驾驶人在按照本规范规定接受交通安全教育后,符合减免记分条件的,可通过参加道路交通安全法律、法规和相关知识网上学习且经考试合格,及参加交通安全公益活动两种形式实现记分减免,并从现有累积记分分值中扣减,累计最高可减免6分。

也就是说,如果在平日你是属于驾驶规范,并且没有重大事故的历史或者经常扣超过12分历史,每一次的积分周期中,如果不小心扣分了,可以通过的学习交通知识,通过了靠考试便可以减免扣分,而每一次的记分周期中,累计最高是6分,也就等于说,现在每一次的记分周期内,最高可以有18分的驾驶证分数。

而这个政策将会在2020年3月1日起开始实施,当然,这并不是让驾驶者有着更多的分数可以违章驾驶等行为,而是为了一些不小心,并不是故意的违章可以受到一定的“原谅”,就像刚刚所说的,如果你有发生过重大的交通事故,或者经常在周期内扣满12分,应该是不符合条件的,是不会给你减免的。
免责声明:文章内容来自互联网,本站仅提供信息存储空间服务,真实性请自行鉴别,本站不承担任何责任,如有侵权等情况,请与本站联系删除。