2022年高考作文公布后
说自己押中作文题的越来越少了,即使说押中了,也是很勉强的擦边。
甚至所谓的压中题目,也仅仅是几个词一致而已,高考作文里面的内涵、逻辑关系、写作的目标和中心跟所谓“押题”完全不相关
这几年不像宏大命题刚兴起的时候押题那么容易,我们必须承认,现有情况下押题越来越难。那种“必然要考”“肯定要考”的题目已经逐渐远去,留下的是更加思辨更加深刻的考察
所以,唯一可以确保我们成绩的,只有扎实的复习。
2023年开始,我会从词汇开始一直到模板给大家提供素材,为大家打好写作基础贡献一点点力量。
有同学说,词汇这么小,有必要积累吗?
当然,比如这些词

比如在扎实词汇的基础上,我们可以写一下最近比较火的热点:
安全,拥之不觉,失之难存。打人事件,是当今公序良俗蔚然成风的社会中的一股寒流,不仅降低了我们对社会安全的期许,更是拷问了法律与正义在公民心目中的地位与价值。我们致力于社会的和谐构建,就是我们深信道德的光辉可以消除暴戾之气,我们坚定的走在法治化的道路,就是因为我们坚信这道社会最后的防线一定能带给我们公平和正义。犯法者伏法,打人者当罚,用迅速的正义才能弥补社会缺损的安全感,才是对受害者最好的宽慰。同样,短语和句子也是很重要的
比如积累这种短句

根据这些模板的句子,我们就可以写出这样的句子
1.日出东方山河烂漫,时代自有其机遇,只要我们不在躺平中沉沦,不在佛系中迷失,于奋进中开掘希望、在不幸中看到馈赠,我们便不畏艰险,更不惧遥远。
2.回眸过去,初心如磐,瞻望未来,风雨兼程。一切伟大成就,都是接续奋斗的结果;一切伟大事业,都需要在继往开来中推进。
3.波澜壮岁欣回首,敢在人先又续征。青年无畏一切考验的淬炼,哪怕荆棘仍在,哪怕风雨犹骤,既然以奋斗铸就历史,也必将以奋斗创造未来。
4.征途正未有穷期,不待扬鞭自奋蹄。唯有心之所往、目力所及、足力所至,才能无限拓展视野的疆域,找到真正属于你的远方。更重要的,还有段落。
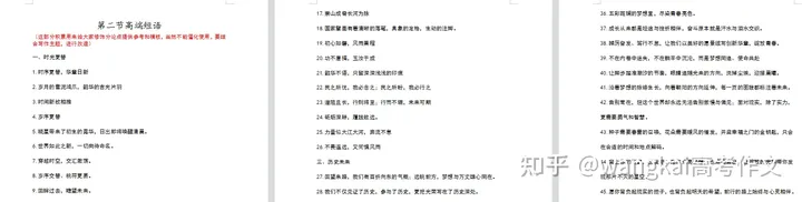
其实在日常给大家提供的段落,虽然不能直接命中高考作文原题,但是很多都跟原题有密切的关系,如果大家提前积累,有所掌握,在考场上就能占据很大的优势,比如,这是从小册子里摘出来的跟考题相关的段落(所标注的都是考前命中的)





这本小书,整理了与我们高中生活息息相关的社会热点的相关观点500多个,都是优中选优,不断精炼而成,而且还是随着我们社会的发展进行更新,大家可以迅速的掌握其对社会问题的基本的、新颖的、深刻的观点。
备考时刻,悄然而至
2023高考,加油!
免责声明:文章内容来自互联网,本站仅提供信息存储空间服务,真实性请自行鉴别,本站不承担任何责任,如有侵权等情况,请与本站联系删除。