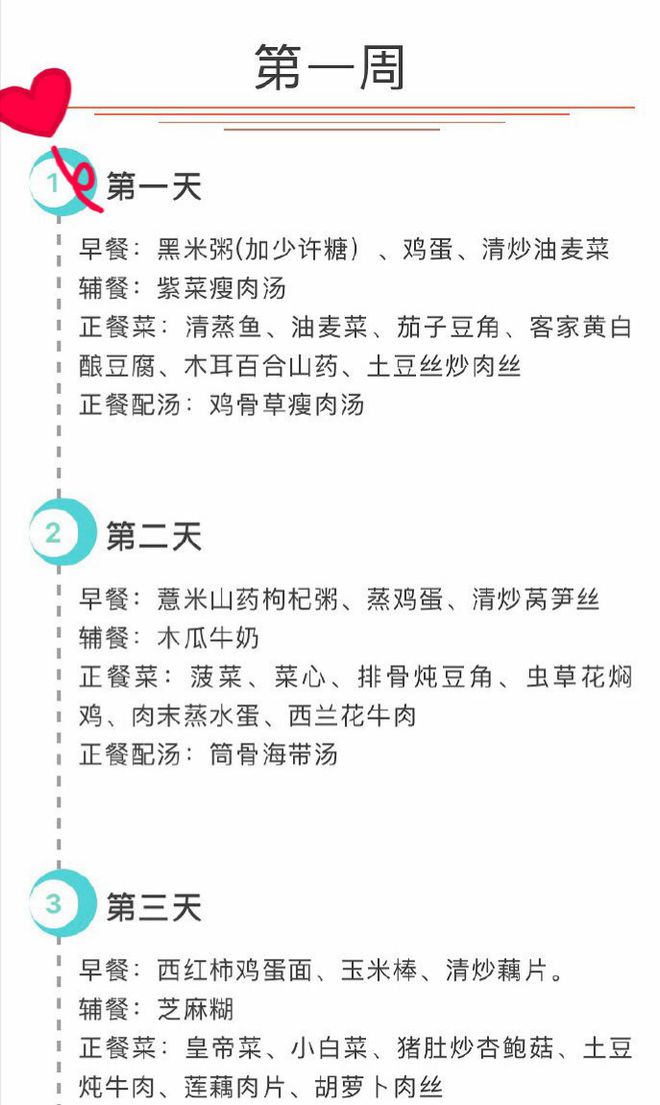
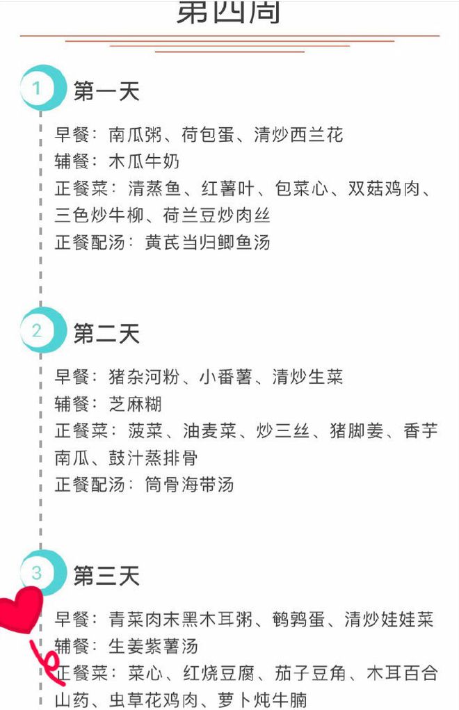
月子饮食可以根据妈妈实际情况来搭配。

对于自然分娩的妈妈,产后度过安全期后就可以吃一些食物了。可以喝一些易消化的小米粥、蔬菜汤等。
从第二天起就可以开始吃一些清淡、易消化的固体食物了,例如说面条、粥、蒸煮鱼肉、虾肉、瘦肉、蔬菜等。

剖宫产的妈妈来说,产后饮食要更加注意。剖宫产后产妇需要一定时间卧床休息,等待麻药效果消退。
一般来说产后6个小时后才可以开始适当进食。建议第一餐选择利于肠道蠕动的通气排便食物,推荐喝一些白萝卜汤,排气效果较好。

不管哪种生产方式,月子餐要清淡易消化,不建议吃油炸、辛辣刺激、不易消化、生冷的食物。
尽量做到饮食多样化,荤素搭配、粗细搭配,只有摄入均衡充足的营养才更有利于产后恢复和母乳喂养。月子里也不要不运动,可以下楼散散步,做些产褥操,恶露排干净后,在手机里下个G动锻炼盆底肌,改善漏尿和脱垂,加快产后恢复!







免责声明:文章内容来自互联网,本站仅提供信息存储空间服务,真实性请自行鉴别,本站不承担任何责任,如有侵权等情况,请与本站联系删除。