前端开发岗位优质简历模板简历范文拿来即用带HR技巧指导-前端开发我的优势

企业对于优秀的前端开发岗位的技能和素质要求可以因公司、行业、岗位等不同而有所差异,但通常会包括以下内容:

前端开发岗位优质简历模板简历范文拿来即用带HR技巧指导-前端开发我的优势
前端开发岗位优质简历模板简历范文拿来即用带HR技巧指导-前端开发我的优势

企业对于优秀的前端开发岗位的技能和素质要求可以因公司、行业、岗位等不同而有所差异,但通常会包括以下内容:

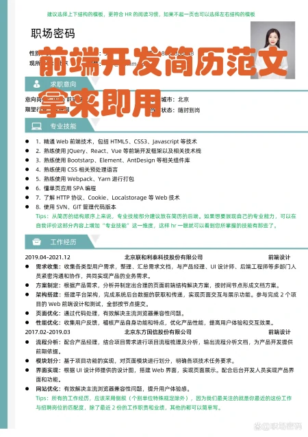
计算机相关专业背景:前端开发人员需要具备计算机相关专业背景,如计算机科学、软件工程、数据科学等,以便理解和运用前端技术和工具。HTML/CSS/JavaScript基础知识:前端开发人员需要了解HTML/CSS/JavaScript的基本语法和概念,掌握Web页面的布局、样式和交互,熟悉浏览器兼容性问题和跨平台开发等。UI设计和视觉效果:前端开发人员需要具备良好的UI设计和视觉效果能力,能够根据客户需求和产品特点进行原型设计、界面设计和动效制作等。编程能力:前端开发人员需要掌握至少一种后端语言(如PHP、Python、Java等),以便与后端开发人员进行数据交互和协同开发。沟通能力和团队合作能力:前端开发人员需要具备良好的沟通能力和团队合作能力,能够与产品经理、UI设计师、后端开发人员等团队成员进行有效沟通,协作完成项目。创新意识和前瞻性:前端开发人员需要具备创新意识和前瞻性,能够跟随时代潮流和技术趋势,不断探索和尝试新的前端技术和工具,推动前端技术的发展和应用。持续学习和自我提升:前端开发人员需要保持持续学习和自我提升的态度,不断了解前端技术和工具的新发展和变化,以便更好地适应市场需求和技术变革。

想了解更多精彩内容,快来关注职场密码

免责声明:文章内容来自互联网,本站仅提供信息存储空间服务,真实性请自行鉴别,本站不承担任何责任,如有侵权等情况,请与本站联系删除。

上一篇 2023-07-07 03:14:11
下一篇 2023-07-07 03:20:10

联系我们

在线咨询: QQ交谈

邮件:362039258#qq.com(把#换成@)

工作时间:周一至周五,10:30-16:30,节假日休息。

铭记历史,吾辈自强!