下面这些免费的优质简历模板,你用得上:可以提升你的简历通过率。
这是拿到京东offer的简历和模板:

这是入职滴滴人力资源总监的简历和模板:

>> 想要上图这两份简历模板的,直接点这里
除了上图的两份大牛简历,还有按照行业和岗位划分的免费优质模板(如下图):

>> 想要上图这些简历模板的,直接点这里
要制作一份出色的简历,除了要用到优质的简历模板,我们还要打磨好简历内容,这样做的话,可以直接提升我们的简历竞争力。
作为资深HR,修改了上千份的简历,建议在简历内容上,我们要做好下面这几点:
一、将简历内容与招聘JD匹配
公司招聘应聘者希望的是应聘者能够完成岗位工作、能够胜任这个岗位,所以,在招聘的时候,应聘者和岗位要求匹配,会受到更多的认可。
因为HR第一眼看到的是简历,我们要做的就是在简历内容上展现出这种匹配,获得HR的认可,收到对方的面试邀请。
那么,要做到匹配,我们应当怎么做呢?
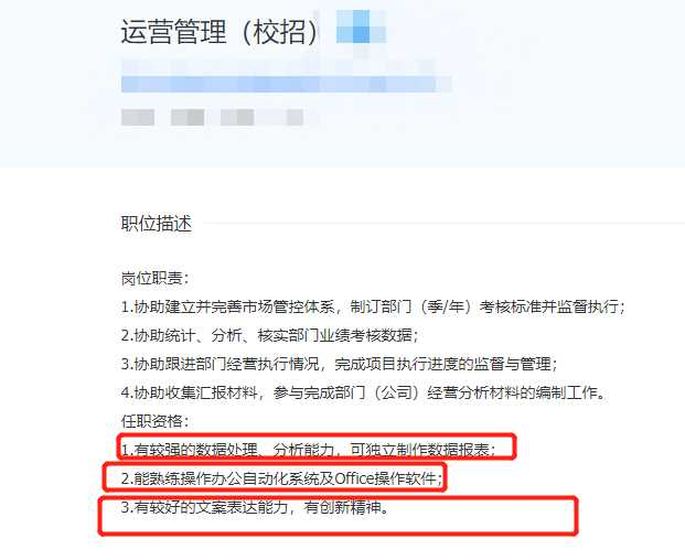
举个例子:【招聘职位-运营管理】

先进行职位分析,我们可以知道:
有较强的数据处理、分析能力、可制作数据报表,说明对方需要应聘者有足够的分析能力;熟练操作office软件,说明对方公司的这个职位会经常用到office软件,应聘者需要很熟练;较好的文案表达能力,说明对方公司需要应聘者能够写出不错的文章。进行了分析后,我们知道了对方具体需要什么,就可以进行匹配了。
比如,对方公司需要应聘者有足够的分析能力,为了证明应聘者有这一点能力,我们就可以说,能够运用Excel制作复杂的运营数据报表,对运营工作进行优化调整(直接用案例和事实说明会做,那当然是匹配的了,虽然没有这方面过多的经验,但是有案例和事实就够了)。
比如,对方这个职位需要应聘者熟练使用office软件,那么,应聘者就可以直接在简历中进行office软件的描述,可用word高效排版、可用ppt制作报告、可用Excel制作分析表,比起直接说自己的office软件熟练这句话,有用多了。
比如,对方公司需要应聘者能够写出不错的文章,为了证明自身的文章还不错,可直接用成果来展示自身是匹配的,能够胜任这个岗位,如,曾多篇文章获得了2000+的阅读,50+的互动,直接证明自身写的文章还不错,是匹配的。
二、简历重点内容放前面
在写简历前,我们需要知道HR重点关注的是什么,然后再安排简历内容的排序。因为在求职季,HR平均阅读每份简历的时间在几秒之间,我们要尽量让HR看到他们想要的内容。
那么,HR重点关注的是什么呢?
HR最想知道的是你是谁,从哪里来,能够做什么。所以,这几点,要放在简历开头,他们分别对应的就是姓名、教育经历、工作经历。
比如,像下图这份哥伦比亚大学硕士生的简历,姓名、教育经历、工作经历放在开头:

>> 想要上图这份简历和模板的,直接点这里
三、简历内容要数据化
只有当你的简历内容描述清楚了,HR才知道你做了哪些事情,做得怎么样,如果你连简历内容都描述不清楚,HR怎么知道你做了些什么,做得怎么样,怎么对你的能力和这份简历做出判断呢。
所以,要将简历内容描述清楚,这里就需要让简历内容数据化。
对于用数据化的好处,我们可以来做个对比:
例如,【职位-新媒体运营】
不用数据表达工作经历:负责公众号内容运营,定期更新公众号推文,维护好用户留言。
用数据表达工作经历:负责公众号内容运营,每月可原创文章12篇,单篇文章阅读达1500+,单篇文章可引导用户互动量达30+。
即使两位应聘者的经历都差不多,但是当HR看到运用了数据化表达的简历,可以知道这位应聘者每月可写12篇,直接证明了写作能力还不错,判断出应聘者的能力,而对于没有用数据化表达的简历,则是无从下手的。
比如,我们有不错的英语能力,也可以直接用数据化表达。如,英语六级(650),会计课程(专业前三)。
并且在很多的大牛简历中,都是在用数据化的表达的,如,下图入职中信证券研究部的简历:
下图简历来自WonderCV,500强企业HR推荐的简历神器

>> 有需要上面这份简历和模板的,可直接点这里
以上,感谢你的阅读。
如果你觉得这篇文章对你有启发,超级简历想邀请你帮三个忙:
1、点赞,帮助更多人,让TA们也能看到这篇文章(收藏不点赞,都是耍流氓啊~)
2、关注我和专栏,让我们成为长期关系
3、关注公众号【超级简历WonderCV】,了解更多求职干货
谢谢你的支持~
免责声明:文章内容来自互联网,本站仅提供信息存储空间服务,真实性请自行鉴别,本站不承担任何责任,如有侵权等情况,请与本站联系删除。