本文转自【大众日报】;
2020年高考在即,据了解,今年夏季高考与等级考成绩将于7月26日下午17:00公布。
7月1日起可打印准考证,考生的准考证上详细列出了成绩公布和志愿填报详细安排。具体如下:
1.7月26日下午17:00公布夏季高考与等级考成绩,网址:http://cx.sdzk.cn/。
2.山东省2020年普通高校招生采用网上填报志愿方式,考生自行选择地点上网填报。考生选择高校和专业应该认真了解高校有关信息和2020年招生章程。
3.志愿须由考生本人填报,不得由他人代替,因考生本人泄露密码或由他人代报志愿造成的一切后果自负。
4.考生应根据本人成绩及相关批次、科类分数要求填报志愿。上网填报志愿网址: http://wsbm.sdzk.cn/。
5.每次志愿录取未完成的计划. 分别在下一次志愿填报前公布,可登录网站( hp:/www.sdzk.cn )及时查询。
6.考生须按规定日期填报志愿,各批次志愿填报时间均为每天9:00-18:00。
7.考生填报志愿时,需要填写个人登录密码和手机短信密码。若忘记登录密码或丢失手机短信密码,可尝试通过“密码找回”功能找回相应密码,如找回密码不成功,需持本人身份证和准考证到县(市、区)招办申请找回密码。
8.考生每次填报志愿完成后,都要点击“提交保存志愿”按钮,否则所填报志愿无效。每批次填报志愿时,首次成功提交后最多可修改5次,最后一次提交成功的志愿即为该批次的有效志愿。
9.在同一录取批次内,艺术类、体育类考生只能在普通类,艺术类、体育类中选择一类志愿填报。
10.填报志愿模拟演练时间为7月14日-17日,考生可登录http://wsbm.sdzk.cn/进行操作练习。
11.为方便考生查询和预选志愿,2020年提供志愿填报辅助系统,通过网址(http://wsbm.sdzk.cn/)登录。该系统在正式填报志愿前开放,提供计划查询和平行志愿预选收藏等功能。正式填报志愿期间,仅提供计划查询功能。在正式填报志愿系统中,考生可导入已收藏的预选志愿。系统开放时间请关注官方网站( http://www.sdzk.cn)。
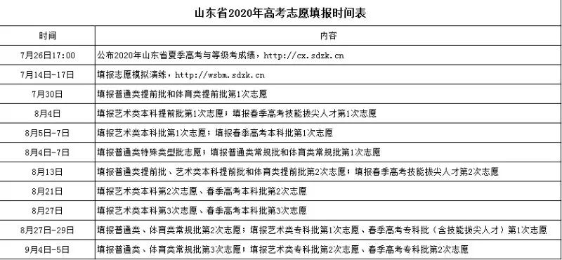
志愿填报安排:
1. 7月30日,填报普通类提前批和体育类提前批第1次志愿。
2. 8月4日,填报艺术类本科提前批第1次志愿;填报春季高考技能拔尖人才第1次志愿。
3. 8月5日至7日,填报艺术类本科批第1次志愿;填报春季高考本科批第1次志愿。
4. 8月4日至7日,填报普通类特殊类型批志愿;填报普通类常规批和体育类常规批第1次志愿。
5. 8月13日,填报普通类提前批、艺术类本科提前批和体育类提前批第2次志愿;填报春季高考技能拔尖人才第2次志愿。
6. 8月21日,填报艺术类本科批第2次志愿、春季高考本科批第2次志愿。
7. 8月27日,填报艺术类本科批第3次志愿、春季高考本科批第3次志愿。
8. 8月27日至29日,填报普通类、体育类常规批第2次志愿;填报艺术类专科批第1次志愿、春季高考专科批(含技能拔尖人 才)第1次志愿。
9. 9月4日至5日,填报普通类、体育类常规批第3次志愿;填报艺术类专科批第2次志愿、春季高考专科批第2次志愿。

免责声明:文章内容来自互联网,本站仅提供信息存储空间服务,真实性请自行鉴别,本站不承担任何责任,如有侵权等情况,请与本站联系删除。