2020年夏季高考分普通类、艺术类、体育类三类,按类别分批次依次进行录取。2020年春季高考录取工作分三个批次进行,依次为本科提前批、本科批、专科批,均实行以学校为单位的志愿模式。
山东省2020年普通高考录取去向查询系统已经开通,需要查询的同学请点击下方网址自主查询。
网址:http://cx.sdzk.cn/GKLQ/ (或直接点击文末阅读原文跳转)

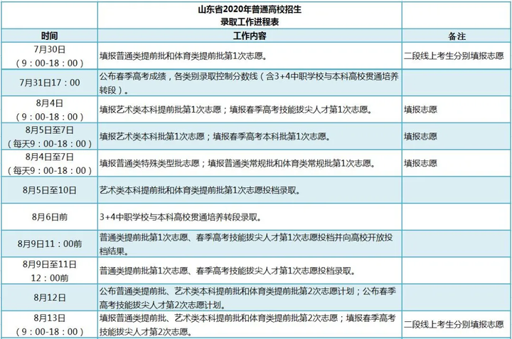
考生须按规定日期填报志愿,各批次志愿填报时间均为每天的9:00-18:00。还不了解山东2020年普通高校招生录取工作进程的考生可收藏下方进程表,随时跟进录取进程!
山东省2020年普通高校招生录取工作进程表




希望大家都能得偿所愿
去自己心仪的高校
做自己喜欢的事情
免责声明:文章内容来自互联网,本站仅提供信息存储空间服务,真实性请自行鉴别,本站不承担任何责任,如有侵权等情况,请与本站联系删除。