为更好地服务缴存单位和职工
提高业务办理效率
今日
长沙住房公积金管理中心发布了
重新修订后的归集、提取、贷款业务管理办法
根据最新办法
职工停缴24个月以上的直接可以申请离职提取
据介绍,此次修订办法主要目的是为了更好的服务缴存单位及职工,微调、优化了部分政策,如允许缴存职工在申请住房公积金贷款时即可办理月对冲业务,减少职工来回奔波。
同时,支持死亡提取转账至被继承人银行账户,或者多个继承人银行账户;
取消职工申请离职提取时,停缴24个月以上还需要封存才能提取的规定,即职工停缴24个月以上的直接可以申请离职提取。
长沙住房公积金管理中心相关负责人
“本次修订是对近年来业务政策调整的全面梳理和更新。原有的三个业务管理办法分别制定于2018年、2017年以及2020年,期间,该中心多次对业务政策进行了微调。”
据悉,此次修订
全面梳理了近年来业务调整情况
如
提取管理办法补充了《关于加大对缴存人改善居住条件支持力度的通知》中允许缴存职工提取住房公积金用于既有住宅增设电梯建设的内容
贷款管理办法补充了《关于统一长沙住房公积金管理中心和省直分中心业务政策的通知》中明确的开放长江中游城市群异地贷款和湖南省内异地贷款、职工家庭已注销房产不再计入职工家庭住房套数、延长贷款期限至法定退休年龄5年后等规定
修订后的办法自2021年7月9日正式执行
新闻多一点
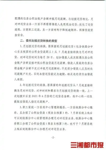
今日,记者从长沙住房公积金管理中心获悉,今年7月上旬,该中心即将上线新的信息系统,升级改造后,原保留的自主核算部分的公积金贷款委托划拨还贷,将整体转换为月对冲还贷。



据悉,目前保留的委托划拨还贷分为月划拨还贷和年划拨还贷,月划拨还贷是指公积金中心在每月15日将月还款额划转至借款人指定还款账户,每月20日从借款人指定还款账户进行扣款;年划拨还贷是指该中心每年在约定的日期,将借款人上一年度偿还的还款总金额划转至借款人指定还款账户。
为了方便缴存职工
原保留的月划拨还贷从7月起
直接转换为月对冲还贷
对冲还贷时间为每月20日
划扣借款人或其配偶住房公积金账户余额
直接冲抵公积金贷款月还款额
同时,从7月起
原保留的年划拨还贷直接转换为月对冲还贷
对冲时间和要求与月划拨还贷转换一致
上一次划拨日后至2021年6月份的已还贷总金额
该中心将一次性提取至借款人指定还款账户
此外,职工家庭一方在该中心管理部缴存,一方在铁路分中心缴存,且办理了公积金贷款(限自主核算)的,7月新系统上线后,可以到铁路分中心或管理部办理月对冲还贷业务。铁路分中心缴存职工办理了公积金贷款(限自主核算)的,也可于7月新系统上线后到铁路分中心办理月对冲还贷业务。
记者卜岚实习生向越通讯员赵洁
免责声明:文章内容来自互联网,本站仅提供信息存储空间服务,真实性请自行鉴别,本站不承担任何责任,如有侵权等情况,请与本站联系删除。