本来一次应该服药2片,没想到医生写错了,成了20片,广西的一男子因为此事进了抢救室,还丧失了性功能,涉事医院对此事又是如何回应的呢?
医生写错了单子,男子多吃了药
孙先生住在广西,今年因为患了湿疹,他去广西医科大学第二附属医院治疗,医生开了雷公藤多苷片以及其他的药物,你病历单上写着,这种药每天服用三次,每次20片,饭后吃,也就是说一天要吃60片药。

按照医生写的单子,孙先生服用了三天,出现了身体浮肿等严重问题,随后进了医院的急诊,并立马被转进ICU,孙先生昏迷了15天,手术后20天尚未脱离生命危险,到现在为止,距离事情发生已经有5个多月了,孙先生还在住院治疗。
雷公藤多苷片每次应该吃两片,一天三次,一天6片,医生给他开的药量是正常的10倍之多,也正因为如此导致孙先生陷入了危险。
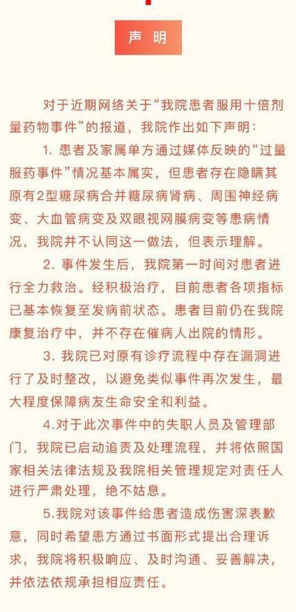
在这之后,其家属通过媒体发声,医院前不久也给出了一份声明,大致的内容是,孙先生家属所说的情况基本属实,但患者看病时隐瞒了自己糖尿病以及其他病史。事发之后医院积极的配合治疗,没有催患者出院,医院会对管理上存在的漏洞进行整改,追究相关责任人的责任。

事件有待调查,家属准备起诉医院
对于医院给出的说法,孙先生的家属并不认可,他的妻子朱女士说,看病的时候跟医生说过患有糖尿病,本来患病有六七年的时间,但孙先生为了让医生更重视,故意说成11年。
虽然现在的孙先生已经脱离了生命危险,但生活还需要人照顾,性功能丧失,医院承担了一部分护工的费用,还有一部分费用需由家属承担。
让家属和孙先生本人感到不解的是,他们不知道为何会出现这样的错误,医生开出的单子还要拿到药房去取药,药师也要检查,为何两人都没发现如此严重的问题。如今孙先生的家人已经准备了材料,并联系了律师,打算通过法律途径处理此事。

类似的事情并非是个例,最近几年,媒体报道了多起医生开错了药或者写错用法用量,导致患者陷入危险的案例。出了问题才去追究有关人员的责任对于病患来说意义不大,想方设法的治疗也只不过是补救措施,如果医生和药师细心一些,就不会发生这样的情况,希望每位医生为患者治病时都能用心。
医生是一份特殊的职业,但愿每位医生都能遵守职业道德,认真负责,不要再发生类似的情况,而作为患者,也要有一点生活常识,吃药之前看看说明书,对自己的身体负责,你对这件事是怎么看的呢?

免责声明:文章内容来自互联网,本站仅提供信息存储空间服务,真实性请自行鉴别,本站不承担任何责任,如有侵权等情况,请与本站联系删除。