大家好,今天我要给大家分享一个发生在江苏省丹阳市的奇葩事件,也是近期引起了很多网友围观和吐槽的热点话题。那就是一家东风本田4S店用“车震”宣传新车,结果被市场监管部门罚款8万元。这到底是怎么回事呢?我们一起来看看吧。

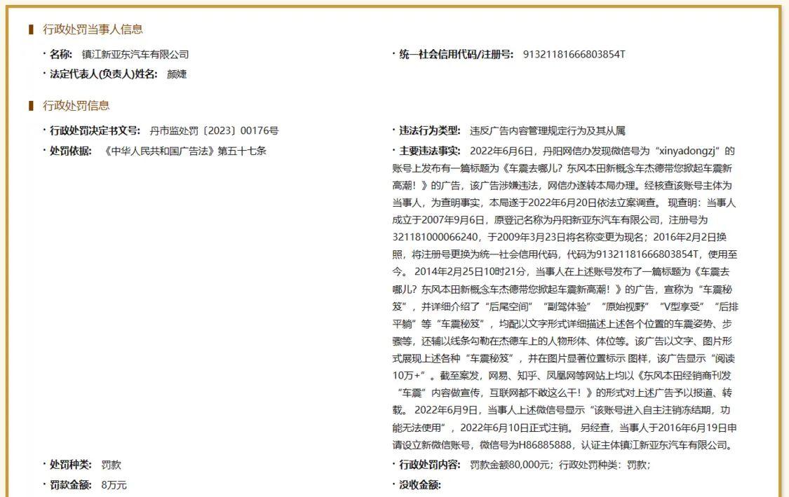
这家4S店的关联公司镇江新亚东汽车有限公司,在微信上发出了一篇《车震去哪儿?东风本田新概念车杰德带您掀起车震新高潮!》的广告,文字和图片并用,展现了“车震秘笈”的各种姿势,还在图片上标明了车型和价格。这篇广告的阅读量高达“10万+”。

你没看错,这就是他们的广告内容。我也是醉了,这是什么神奇的营销手段啊?难道他们以为这样就能吸引消费者买车吗?还是他们想借此提升品牌知名度和话题度呢?无论如何,这样的广告内容实在是太低俗不雅了,完全没有考虑到消费者和社会的感受和利益。难怪被市场监管部门罚款8万元。

丹阳市市场监督管理局认为,该广告内容违反了《中华人民共和国广告法》第九条的规定,依法对该公司作出了罚款8万元的行政处罚。
这起事件引起了网友的讨论,有人认为公司是在恶意炒作,损害了消费者和社会的利益,应该受到惩罚;有人认为该公司是在创新营销,吸引了消费者的注意力,没有造成实质性的伤害。

在我看来,广告宣传要合法、诚实、公平,不要用低俗、不雅的内容诱惑消费者的目光。这会既伤害企业的形象和信誉,又损害社会的公序良俗和道德风尚。对此事,相关部门及时出手,给予了相应的处罚。这个事件也警示了企业,在广告宣传中要遵循诚信和道德的原则,遵守相关法律法规,保护消费者和社会的权益。
这就是我今天要给大家分享的事件,你们对这个事件有什么看法呢?欢迎在评论区留言分享你的想法!
免责声明:文章内容来自互联网,本站仅提供信息存储空间服务,真实性请自行鉴别,本站不承担任何责任,如有侵权等情况,请与本站联系删除。