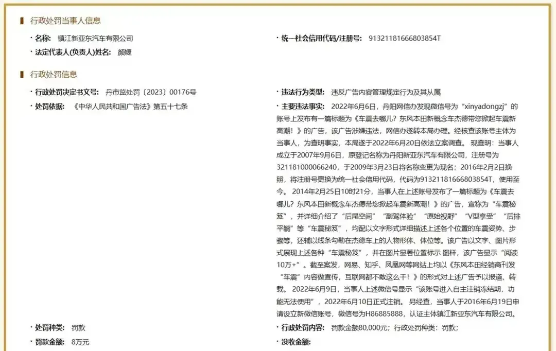
江苏丹阳市的一家东风本田4S店最近在推广新车时,发布了大量低俗不雅的微信广告,利用“车震”这一诱人的话题,吸引了大批网友前来围观和讨论。其中,《车震去哪儿?东风本田新概念车杰德带您掀起车震新高潮!》的广告,文字和图片并用,展现了“车震秘笈”的各种姿势,还在图片上标明了车型和价格。这篇广告的阅读量高达“10万+”。


随即,该车行便遭到了市场监管部门的处罚,罚款8万元。据丹阳市市场监督管理局指出,该广告违反了《中华人民共和国广告法》第九条的规定,宣传过度低俗,完全不符合社会公共道德和风尚规范。

通过这起事件,我们不难看出当前某些企业推广自身商品或服务的方式不够先进,大量利用情色方面的话题,吸引消费者的目光,给社会产生了负面影响。企业应该以更先进更合适的方式去获得消费者的欢迎,推销自身产品和服务。而低俗的广告不但会影响企业的形象和声誉,而且更可能伤害消费者的感情,引起社会的不满和抵制。
由于信息技术的发达和社交媒体的兴起,消费者现在比过去更容易接触到各种信息,从而更加关注相关广告的真实性、专业性和道德性。企业不能借机追求短期的利益,将目光仅仅局限在推销自身商品或服务上,而应该用好自身的创新和能力,以更符合社会公众价值观的方式去吸引消费者的关注和支持。

当然,这也要求监管机构的严加管理,对各类红线违规行为进行打击和惩处,确保社会的正常秩序和公共价值观。此外,广告从业人员以及相关的企业、组织,也应该加强道德伦理的教育和自我约束,推动广告行业的健康发展。
免责声明:文章内容来自互联网,本站仅提供信息存储空间服务,真实性请自行鉴别,本站不承担任何责任,如有侵权等情况,请与本站联系删除。