
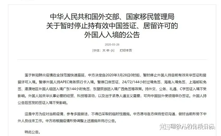
3月26日,外交部、国家移民管理局发布公告:自2020年3月28日0时起,暂停持有效中国签证、居留许可的外国人入境。从某种意义上来讲,中国封国了,我们关上大门,把病毒锁在国门之外。

眼下疫情在世界范围内肆虐,各国确诊人数每天都疯狂增长,其中尤以美国增长最快,确诊人数已超过56万,西方多国确诊人数也超过了中国……



中国上半场,世界下半场。
2020年的这场疫情,我们猜得到开头,却猜不到结尾。
就在我们举全国之力抗击疫情,即将迎来胜利之时,外面的世界却乱了。
截止4月13日,全球累计现存确诊病例已经增至超过131万例人,死亡超过11万4千例。
我国现存2056例,境外输入1378例。这是多么强烈的反差。

在疫情的汪洋大海中,中国就像一艘巨轮,或是荒漠中的一片绿洲,或是幸福的世外桃源,独自安好。
在3月28日封国前,便出现这样一幕,虽然深圳海关有辟谣说这不是他们,但这肯定是出现在我国边境的一幕。

趋利避害乃人之天性。虽然我没有资格对这些人评价什么,但是我想说的疫情最怕碰上人口大迁移,一旦一人感染,在人群中就会像野火一样蔓延。

3月22日,13名外籍人员沿山脉攀爬非法越境进入广西百色市百南乡,立即被边境管理部门依法遣返。
3月29日云南西双版纳通报,边境管理支队破获一起特大偷越国境案,共有56名偷渡人员落网。其中,有29名境外人员欲坐拖拉机偷越中缅边境!
4月3日,漳平市公安局共抓获涉嫌偷越国边境违法犯罪嫌疑人7名,其中6名被采取强制措施,1名被行政处罚。
4月7日,云南普洱边境管理支队与临沧边境管理支队对外通报,两个支队联合破获了一起组织他人偷越国(边)境案,成功打掉了一个跨地州组织他人偷越国(边)境犯罪团伙,共抓获犯罪嫌疑人15名,其中涉嫌组织、运送者8名,涉嫌偷越国(边)境人员7名。

“法网灰灰,疏而不漏”,4月13日国家移民管理局边防检查管理司司长刘海涛在报告中表示:国家移民管理局已集中投入力量,专项打击偷越国边境违法活动,对相关违法犯罪人员严肃追究法律责任。组织他人偷越国境最高可处无期徒刑。


以前,谈起偷渡来,很多人脑子里闪现的都是中国人往欧美发达国家。比如去年在英国货柜车里遇难的越南人,还没有调查就往中国人头上推。
现在却恰恰相反,我们要做的是严防死守北部边境、东南沿海、南方漫长的国境线,他们是外防输入”的严峻战场。

俄罗斯、印度、泰国、缅甸等多个周边国家,一旦疫情大爆发,首当其冲影响的就是我国边境,一旦防控失败,那么我国将迎来疫情的第二次伤害,造成严重的冲击。
为防止境外人员非法入境、偷渡,这需要国家动员足够的力量来捍卫边境防疫线。
疫情未结束,望各位继续保持当前防控状态,切勿松懈。
*图文均来源于网络。
文章来源 瑞秋儿的生活日记(IDgh_028428fb7e77),每天定时更新热点话题,这是我的第九篇原创内容,可以关注哦,虽然才刚刚开始做,以后每天都有内容哦。
▼ 往期精彩回顾 ▼
香奈儿、迪奥等时尚品牌争抢生产口罩,这才是真正原因超女14年后重聚“互撕”:不穷追猛打,是成年人友谊最后的体面
不要期待人家去改变,原生家庭欠你的,得自己赢回来。

免责声明:文章内容来自互联网,本站仅提供信息存储空间服务,真实性请自行鉴别,本站不承担任何责任,如有侵权等情况,请与本站联系删除。