美丽的草原是人人向往的天堂,可是草原上一旦起火,哪怕很小,都非常危险!星星之火可以燎原。美丽的大草原随时会成为吞噬生命的火葬场。

下面这道物理题是一道全国初中应用物理知识竞赛题,本题内容看似非常简单,但是如果想要得到满分,并且解答的合理清晰也并非易事,当年这道物理题是一道区分度很高的压轴题。参赛学生们几乎都无一例外的被扣分,或多或少而已。

这道物理竞赛题是关于草原上防火和自救的实用题,如果学生们都学会,关键时刻确实能救命。
此物理题以草原大火为背景,与物理知识相结合,对于提高初中生利用物理知识解决问题的能力有很强的考查作用。

那么,本题中物理老师所说的“草原火灾自救方法”的物理原理是什么呢?
这其实涉及到初中物理的运动学知识,即速度公式的应用。
如果来得及,没有其他方法躲避的话,可以迅速迎风冲过火墙!此时,人迎着火墙向西奔跑,人相对于火墙的速度为v=1m/s+7m/s=8m/s,所以人穿越火墙的时间为 t=D/v=8m/8m/s=1s 。由于人的衣服被点燃所需要的时间为1.5s,所以人可以在衣服被点燃之前穿越火墙,此过程中,一定要注意用衣服等包裹住头部,以防头发以及面部被烧坏。

如果顺风跑,后果会非常严重!
此时,火一直追人,人需要一直跑,但是人总有疲惫的时候,速度减小后,一旦被火追上,人在火墙中的时间就会比迎风跑的时间长的多!本题中人如果顺风向东奔跑,当人疲惫时,人相对于火墙的速度为v=1.5m/s-1m/s=0.5m/s ,所以人穿越火墙的时间为 t=D/v=8m/0.5m/s=16s,这么长的时间人早就被严重烧伤!所以后果非常严重。

但是很多人再遇到这样的紧急情况时,往往头脑一热,慌不择路中就会下意识的直接顺风跑,以为这样最安全,结果这样逃生的人很容易被大火吞噬。事实是绝大部分动物就是这样逃生的,结果往往被烧去生命。

被烧死的动物

被烧的绵羊
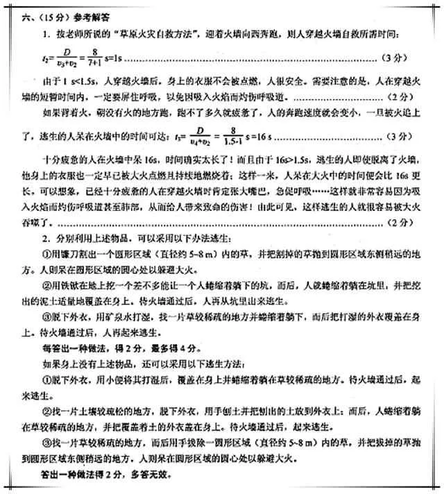
本题的标准答案如下:


草原灭火

草原火灾

草原灭火
中学生朋友们,生活中不但有有趣的物理知识,还有救命的物理知识,学好物理,爱物理,也就是热爱生活的表现。
中学生朋友们,为了美好的未来,加油!
更多中学物理知识方法归纳与易错点重难点总结,请关注微信公众号:物理毕业班
免责声明:文章内容来自互联网,本站仅提供信息存储空间服务,真实性请自行鉴别,本站不承担任何责任,如有侵权等情况,请与本站联系删除。