6月20日,马老师在阿里巴巴云谷信步而行,四周是夹道欢迎的阿里人。陪同在马云身旁的张勇神情轻松,他将在9月10日正式卸任阿里巴巴控股集团董事会ZX兼CEO。略显轻松的场面背后,是马云发起的阿里金字塔顶端的变革。惊涛骇浪,只在平静水面之下。

接任董事会ZX的是集团地位仅次于马云的蔡崇信,现任集团执行副ZX、菜鸟集团董事长和淘天集团董事,他再度出山多少让外界有些意外。“十八罗汉”吴泳铭则将接任CEO,同时继续兼任淘天集团董事长。阿里新舵手蔡崇信,将带着吴泳铭一起担起阿里巨轮前行的重担。

阿里这一系列的人事剧变,与此前媒体所透露的,马云在淘天集团内部沟通会中提到的“三个回归”:回归淘宝、回归用户、回归互联网有所关联。也能够看出来,阿里的根基毋庸置疑仍然是电商,未来的发展也需要电商基本盘的稳固。
同时,从马云的话中也能听出,阿里病了。如何理解马云掀起的新一轮的阿里改革风暴?如何理解这一次的掌舵人更换?又如何理解马云提到的“三个回归”
1:马云主导了一系列变革
隐退的马云,依旧展现出对阿里巴巴集团强大的掌控力。3月27日,马云和张勇被拍到在杭州现身会面。3
月28日,张勇便发布全员信《唯有自我变革,才能开创未来》,启动新一轮公司变革,开始向“1+6+N”的组织结构转变。
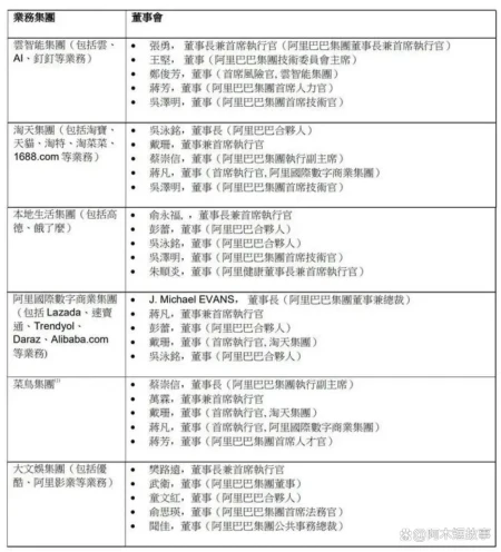
根据方案,在阿里集团之下,将设立阿里云智能、淘宝天猫商业、本地生活、菜鸟、国际数字商业、大文娱等六大业务集团和多家业务公司。
5月18日,阿里公布六大业务集团的30个董事会名单,由19人担任,其中16人为阿里合伙人。
其中,当时张勇仅剩下阿里云智能的1席董事,而蔡崇信有2席,吴泳铭有3席。

5月下旬,马云召开了一场淘天集团小范围的沟通会。
在会上,马云认为淘天集团当前面临的竞争局势十分严峻,阿里过去那些赖以成功的方法论可能都不适用了,应该迅速改掉。
他还为淘天集团指出了三个方向:回归淘宝、回归用户、回归互联网。6月20日,张勇正式官宣离任,同日下午,马云公开在杭州阿里巴巴云谷亮相,张勇陪同。
从这条不太完整的时间线上,可以隐约看出:第一,今年阿里的一系列变革,马云才是操刀手。
第二,尽管退休,但马云对阿里仍然具有很强的掌控能力
第三,目前阿里的现状,让马云较为担忧。
第四,马云让蔡崇信重新出山,以及三个回归的提出,将是未来一段时间,阿里的路线图。

其实,今年早些时候,拼多多与京东的舵手也有变化。
4月,拼多多增加了一位联席CEO赵佳臻,主要负责国内业务,另外一位CEO陈磊,被委以出海重任。
5月,京东CEO徐雷退休,首席财务官许冉接任。少有露面的刘强东,在618京东二十周年庆典上现身。三大巨头背后的实控人,不言而喻,电商的恶战也还将继续打下去。
2:阿里需要应对根基被动摇的局面
这几年来,阿里处于强敌环视的状态,也有点应接不暇。
2019年9月10日,张勇正式担任阿里巴巴董事会ZX,其时阿里巴巴总市值约为4750亿美元。
2023年6月20日,阿里巴巴的市值为2313.36亿美元,近4年时间,阿里巴巴市值缩水过50%。

但平心而论,张勇干得并不差。能够动大手术的,只能是马云,而张勇守住了阿里的基本盘。
在这4年里,外有急剧变化的国际关系与国内外经济形势,消费者需求与整体结构性的变化;内有拼多多的猛攻,以及抖音在电商领域的强势崛起。
根据晚点测算数据,拼多多与抖音电商去年的 GMV合计已超过阿里巴巴国内电商业务的50%。今年第一季度,拼多多的收入更达到阿里巴巴国内电商业务收入的62%。

阿里巴巴的核心电商业务已是岌岌可危,马云在沟通会上以诺基亚和柯达举例,认为一个企业从行业标杆到死亡,半年到一年就足够了,在互联网行业这个速度可能会更快。
而马老师思考的决战方法,则有三个“回归”:回归淘宝、回归用户、回归互联网。
回归淘宝,让淘天集团的方向更加明确。不再是一边发力天猫,一边防御拼多多和抖音的侵蚀,而是掉头直接与竞争对手正面交锋。
C2C的淘宝与B2C的天猫不同,基本盘是中小商家,而如今中小商家已经是拼多多的核心力量,如何将他们再次聚拢、发育壮大,淘天集团已经有了动作。
他们有了专门的“中小企业发展中心”,将会结合AI服务中小商家“做小生意”,618期间更有针对中小商家的大促“淘宝好价节”。

回归用户,阿里巴巴在去年已经开始尝试,今年更是统一思想,关注日活跃用户和日活跃买家,今年618也把预算放在手机壳、贴膜、充电线等价格低和能带来复购的商品,而非往年的大品牌商品。
商品推荐算法、黏性游戏/活动等,也是在为日活跃用户和日活跃买家而努力。目前,拼多多通过各种小游戏、拉新转化优惠券来促进用户成交和复购,抖音则是直播电商的先行者。
当前经济环境下,消费者逐渐倾向于购买更加实用性且价格实惠的商品,奢侈品或者是溢价高的商品热度正在下降,而这也是拼多多和抖音能快速抢占电商市场份额的原因。
如今,淘天集团无疑将全力回归用户,与拼多多抖音抢夺用户,提升黏性。

回归互联网,一方面是对整个互联网用户基础的分布的理解,一方面也是希望从零售业往互联网公司去靠,这样可以保持投资者对淘宝天猫的期待,这也是意味着他们将利用更多互联网产品形态,比如直播,比如短视频,比如AI算法,这些更Sexy的方式去重塑互联网产品,去打动资本市场。
此外,马云还强调了组织要“扁平化”,要减少汇报层级,鼓励年轻化,同时让资深员工有更多担当。
这也同上述张勇3月提过的“回归创业”一致,希望巨型企业阿里巴巴在拆分集团后,重拾创业者状态,也恢复创业公司扁平化、年轻化的高效率和冲劲,助力各个业务集团加速变革,完成增长或上市的任务。
总体来说,马云的“三个回归”和组织“扁平化”的想法,都是对阿里做发展路径和公司文化进一步的指导。下一个问题,接替张勇的,为什么是蔡崇信?
3:蔡崇信是对的人吗?
阿里巴巴在组织架构和路线上的巨变,预示着新阶段的到来,此时老舵手张勇彻底完成上一阶段任务,退位让贤,集中关注阿里云智能集团的上市,是很合理的做法。
那么,为何会是蔡崇信?我们也可以反向推演一下,这个阶段阿里需要一个怎样的操盘手?
首先,能应付大场面,镇得住场子,至少下面的人能够服气。其次,马云理念的坚决拥护者。
再次,对当年阿里的情况熟悉,并且能够操刀手术让阿里回归初心的人。
最后,阿里创新孵化,孕育未来,培养奇兵的人。

蔡崇信,其实与当时马云带领的创业团队成员并不一样。
他是国际风投公司背景,年薪79万美元的国际型人才。
特别是对于一家创业公司,当时配备了这样的人才,阿里相当于上升了几个档次。
可以说,后来阿里的融资、上市以及国际化,他都发挥了重要作用。可能有些人不太了解公司管理,很多时候会关注公司的业务层面,但一家公司的财务、法务极其重要。
很多公司的财务负责人,往往能够晋升到公司一把手。
蔡崇信在阿里管了14年的钱袋子,还负责融资与IPO。
管理一家公司,最重要的是现金流,相当于人体的血液。
能够快速看明白阿里的三张表,资产负债表、利润表和现金流量表,可以迅速发现公司的问题。

不久前,他出任了菜鸟集团董事长,而目前菜鸟正准备IPO事宜,这可以看出他的作用。
未来计划独立上市的,除了菜鸟,还有盒马,甚至是海外电商业务LAZADA。这些都需要强人支持。
总结来说,蔡崇信是马云多年信任的老臣子,陪伴马云从创业到如今,深得马云和其他合伙人信任。
蔡崇信对集团内部的业务和资金走向非常了解,同时他又是优秀的投资人,这对阿里巴巴控股集团的创新性业务也有重要的支撑。
电商仍然是当前竞争最为激烈的行业之一,巨象一般的阿里,转起身来毫不含糊。
免责声明:文章内容来自互联网,本站仅提供信息存储空间服务,真实性请自行鉴别,本站不承担任何责任,如有侵权等情况,请与本站联系删除。