朋友啊,朋友,
是不是经常遇到这样的情况,每次打开steam想玩个游戏,
却发现无法连接到steam网络

无法连接网络
或者经常显示自己也不知道的错误代码

错误代码
没事,不慌,
我带来了解决办法

软件页面
steam ++
没错,
就是这款开源的软件——Steam++
简介
Steam++是一个包含多种 Steam 工具功能的工具箱
功能
加速访问:
该功能能够使
Steam社区,Github,
Pixiv,谷歌验证码
等难以访问的网页正常访问。
也可以加速Origin游戏下载以及Uplay更新
内置插件:
内置插件该功能内置了大量的游戏相关油猴脚本:
Steam显示史低价格、
一键出售Steam库存物品、
跨区汇率换算、
批量激活 CdKey。
脚本可以直接植入 Steam客户端,
体验比原先的脚本更为优秀。
用户也可以制作自己的脚本导入软件进行使用。

脚本工坊
—是不是想想就觉得非常不错呢—
库存管理:
让您直接管理到 Steam游戏库存,
不仅能够下载老版本的 Steam游戏,
也能够对 Steam游戏成就进行直接管理,
支持解锁成就以及反解锁成就。
—成就解锁谨慎使用—
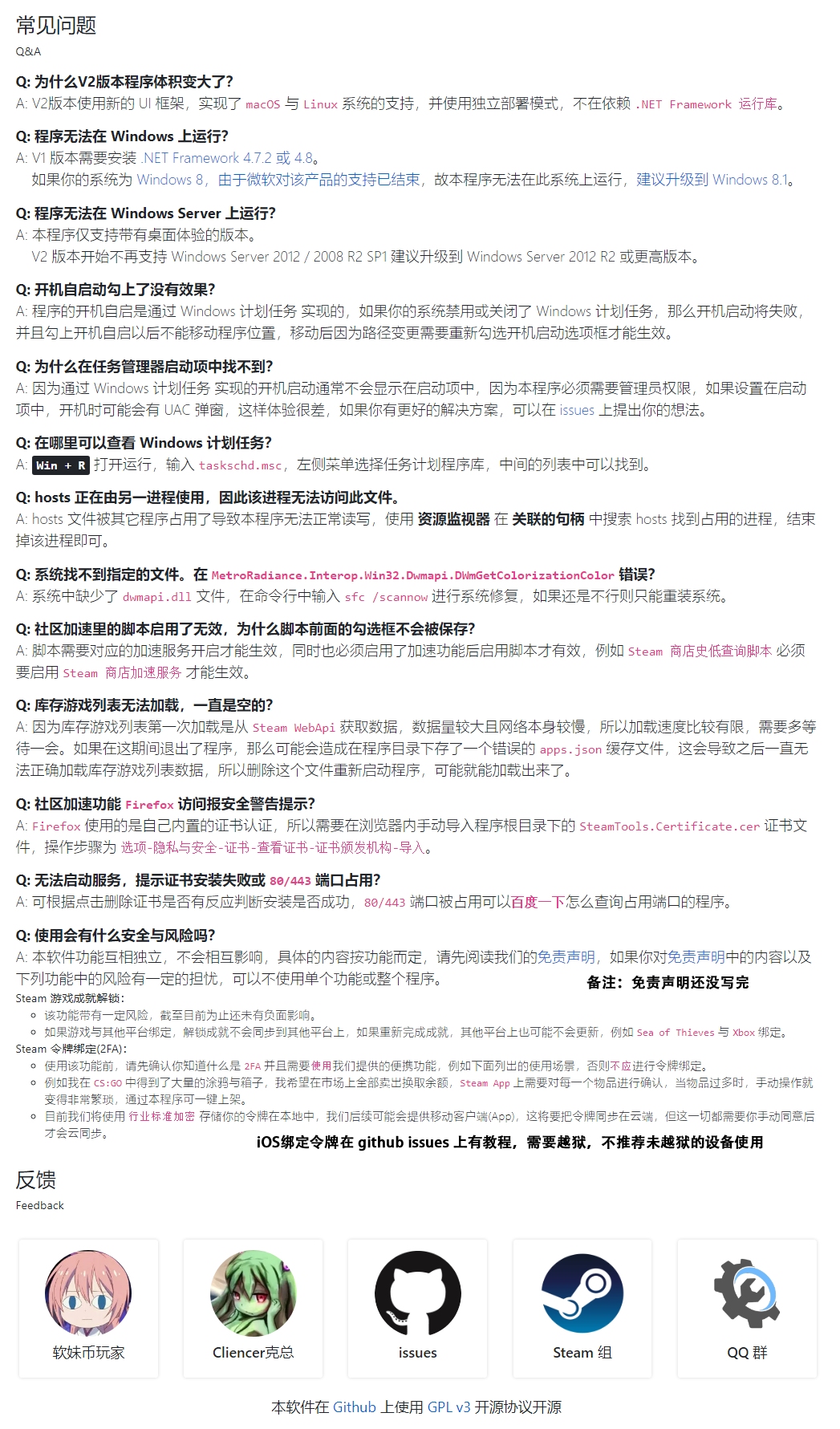
常见问题解决:
就拿我个人经历来说吧,
经常都是80/443/端口占用
当然这个还是很好解决的
下面附上插件问题的解决方案

常见问题解决方案
参考内容:
•Steam++官网:https://steampp.net/
•Github主页:
https://github.com/SteamTools-Team/SteamTools获取方式:
官网下载
免责声明:文章内容来自互联网,本站仅提供信息存储空间服务,真实性请自行鉴别,本站不承担任何责任,如有侵权等情况,请与本站联系删除。