P50 Pro 2.0.0.246更新合入4月安全补丁。
快来更新、新版本、4月安全补丁已到位快来。
P50 Pro HarmonyOS 2 版本2.0.0.246。
本次更新合入了安全补丁,增强了手机系统安全,建议您尽快更新。
适配机型、
C 版本号为 C00的以下机型:
P50 Pro 全网通/典藏版JAD-AL50
P50Pro 全网通版JAD-AL60
注:系统 C 版本号查看方法:设置 > 关于手机 > 版本号,括号中 C 及其后面的 2 位/3 位数字,如版本号2.0.0.245(C00E245R3P4),其 C 版本号为 C00
、请确保手机没有 ROOT,您收到推送后可以在线升级到2.0.0.246版本。
支持2.0.0.245版本升级到2.0.0.246版本。
本次版本升级不会清除用户数据,但仍然建议您在升级前将所有重要数据备份至PC 或云端请不要备份至手机内部存储空间上,并确认备份内容完整有效。

荣耀Play3 2.0.0.230更新体验长辈关怀设置。
荣耀Play3 HarmonyOS 2 版本 2.0.0.230。
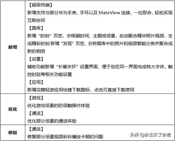
通过本次更新,超级终端新增支持与部分华为手表、手环以及 MateView 连接;同时,辅助功能将新增“长辈关怀”设置界面,推荐您更新体验。
适配机型
荣耀Play3 ASK-AL00x
荣耀Play3 ASK-TL00x
支持2.0.0.215版本升级到2.0.0.230版本。

华为畅享10 Plus 2.0.0.231新增长辈关怀设置。
畅享10 Plus HarmonyOS 2 版本2.0.0.231。
适配机型
华为畅享10 Plus (STK-AL00)
华为畅享10 Plus (STK-TL00)
支持2.0.0.217版本升级到2.0.0.231版本。

荣耀20S 2.0.0.230更新关怀设置。
体验荣耀20S HarmonyOS 2 版本2.0.0.230。
适配机型
荣耀20S(YAL-AL50)
支持2.0.0.224版本升级到2.0.0.230版本。

荣耀X10 2.0.0.230更新体验。
荣耀X10 HarmonyOS 2 版本2.0.0.230。
、适配机型
荣耀X10(TEL-AN00)
荣耀X10(TEL-AN00a)
荣耀X10(TEL-AN10)
荣耀X10(TEL-TN00)
、请确保手机没有 ROOT,您收到推送后可以在线升级到2.0.0.230版本。
、版本采取分批方式进行推送,为了满足热心花粉快速升级的需求,会员中心APP、升级申请方式,支持2.0.0.222版本升级到2.0.0.230版本,您可以通过、服务APP 升级尝鲜 、检查更新”或“会员中心APP升级尝鲜。

免责声明:文章内容来自互联网,本站仅提供信息存储空间服务,真实性请自行鉴别,本站不承担任何责任,如有侵权等情况,请与本站联系删除。