
现在出门所有东西都可以不带,唯独手机不能不带。
手机在手,天下我有!
手机不见,心碎成片

手机丢失的时候,那感觉就是
天塌了!地陷了!幸福快乐不见了!!
此时最重要的事就是找回手机,或者将手机中的个人资料清零,防止信息泄露,造成更大的损失。
而这两种处理办法,都能在手机上实现。
怎么做呢?知识点来啦↓
花花温馨提示时间:若遇财物丢失,第一选择仍是报警,其他办法都是辅助哟~
提前开启“查找我的手机”功能
想要方便地找回手机,首先需要在手机上提前开启”查找我的手机”功能。
打开方式:设置-安全-查找我的手机,打开列表中的两个功能。



电脑登陆华为终端云服务官网
用自己的华为账号,登录”华为终端云服务官网:cloud.huawei.com。点击“查找我的手机”功能。


定位设备
登录后就可以直接看到丢失手机的所在位置了,这个时候可以先自己去找找,看看是不是自己不小心遗失在这里哦~

播放音乐
根据定位信息,找到丢失手机的附近,然后打开”播放铃声”,就可以根据声音找到自己的手机。

值得注意的是,在本人人未到达丢失手机位置的附近时,或者怀疑手机被他人偷窃的情况下,千万别开启铃声,不然容易引起他人警惕将手机强制关机,导致无法进行定位。
温馨提示:寻找手机,也要注意自己的人身安全哟~
锁定设备
如果怕手机被他人捡到,我们还可以点击”锁定设备”,先把手机锁了,这样就可以不用担心隐私泄露了。
在设置好锁定信息,并留下联系到你的电话号码,点击确定,当设置成功后这个信息将会显示在锁定设备屏幕上。
如果设备有插入SD卡,也可对SD卡设置密码进行锁定。

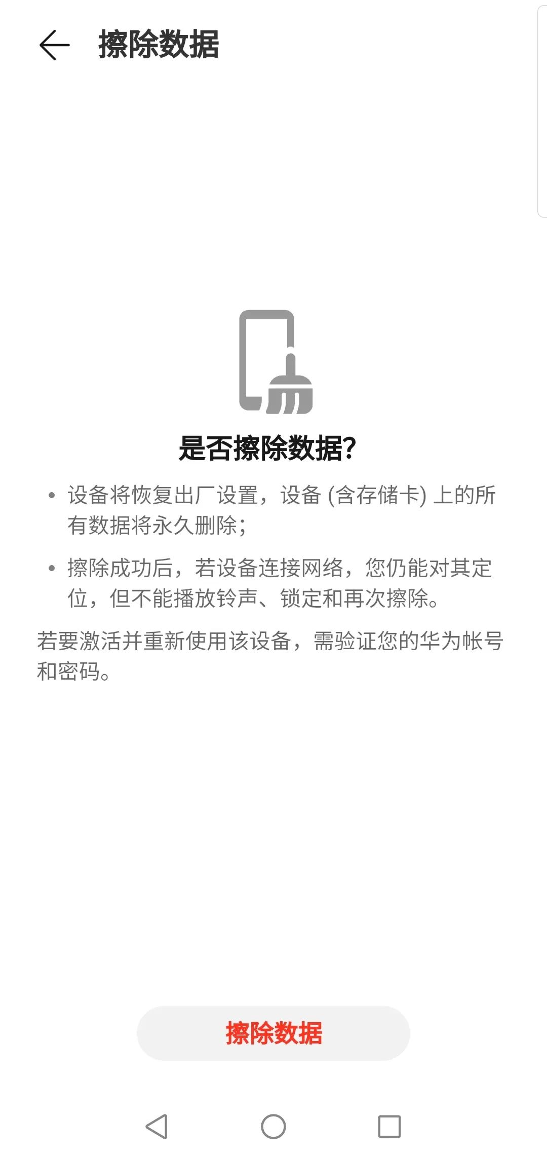
数据擦除
当确定手机丢失,实在无法找回时,我们要做的就是降低损失,使用”擦除数据”功能。
等丢失的手机一旦被他人开机,且被成功定位后,就会立即清空手机里的所有数据,从而保障个人隐私安全。

当然,点击”擦除数据”后,手机中的数据就再也无法恢复了,而且此时再使用“查找我的手机”功能,也只能“定位设备”,无法锁定及播放铃声,所以,大家要谨慎使用该功能哟~
手机使用“查找手机功能”
当你拥有另外一台华为/荣耀手机时,也可直接用手机中自带的“查找手机”功能。

在登录了“所丢失手机”的华为帐号后,即可使用“定位设备”、“播放铃声”、“锁定设备”、“擦除数据”四个功能找回手机。




但是不怕一万就怕万一,知识点还是要抢先get!
看完了记得扩散嗷
毕竟当代人的命都是手机给的,一起研究过找回手机,那就是过命的交情了!
免责声明:文章内容来自互联网,本站仅提供信息存储空间服务,真实性请自行鉴别,本站不承担任何责任,如有侵权等情况,请与本站联系删除。