根据题主的描述呢,题主的盘的NTFS文件系统结构可能受到了致命的损坏,可以尝试使用chkdsk命令先行尝试修复一下
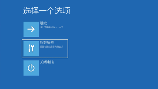
开机等一会儿自动修复,等待提示“修复失败”后选择高级选项。在“选择一个选项”屏幕上,依次选择“疑难解答” > “高级选项” > “命令提示符”。


chkdsk /f /v /r /x /b /scan /perf C:
稍等10~20分钟命令运行完后即可重启尝试是否能开机。
对于答主重置功能损坏的问题,这个就只能使用镜像重装系统解决了。(一定要认准Windows 10和Windows 11的官方下载链接,下载来的文件是ISO形式的。搜索引擎上,包括微软必应,带推广都是不靠谱的,GHOST安装完毕后绝大多数系统都是没有恢复分区的,而且会有各种全家桶软件,特别恶心)
最后可以了解一下chkdsk命令的用法
Microsoft Windows [版本 10.0.22000.1281]
(c) Microsoft Corporation。保留所有权利。
C:\Users\一枚小知心>help chkdsk
检查磁盘并显示状态报告。
CHKDSK [volume[[path]filename]]] [/F] [/V] [/R] [/X] [/I] [/C] [/L[:size]] [/B] [/scan] [/spotfix]
volume 指定驱动器号(后面跟一个冒号)、
装入点或卷名。
filename 仅 FAT/FAT32: 指定要检查
碎片的文件。
/F 修复磁盘上的错误。
/V 在 FAT/FAT32 上: 显示磁盘上每个文件的
完整路径和名称。
在 NTFS 上: 显示清理消息(如果有)。
/R 查找坏扇区并恢复可读信息
(未指定 /scan 时,隐含 /F)。
/L:size 仅 NTFS: 将日志文件大小更改为指定
的 KB 数。如果未指定大小,则显示
当前大小。
/X 如果必要,则先强制卸除卷。
该卷的所有打开的句柄都将无效
(隐含 /F)。
/I 仅 NTFS: 对索引项进行强度较小的
检查。
/C 仅 NTFS: 跳过文件夹结构内的
循环检查。
/B 仅 NTFS: 重新评估该卷上的坏簇
(隐含 /R)
/scan 仅 NTFS: 在卷上运行联机扫描
/forceofflinefix 仅 NTFS: (必须与 “/scan” 一起使用)
跳过所有联机修复;找到的所有故障都
排队等待脱机修复(即 “chkdsk /spotfix“)。
/perf 仅 NTFS: (必须与 “/scan” 一起使用)
使用更多系统资源尽快完成
扫描。这可能会对系统中运行的其他任务的性能
造成负面影响。
/spotfix 仅 NTFS: 在卷上运行点修复
/sdcleanup 仅 NTFS: 回收不需要的安全描述符
数据(隐含 /F)。
/offlinescanandfix 在卷上运行脱机扫描并进行修复。
/freeorphanedchains 仅 FAT/FAT32/exFAT: 释放所有孤立的簇链
而不恢复其内容。
/markclean 仅 FAT/FAT32/exFAT: 如果未检测到损坏,则将卷
标记为干净,即使未指定 /F 也是如此。
/I 或 /C 开关通过跳过对卷的某些检查,
来减少运行 Chkdsk 所需的时间。
免责声明:文章内容来自互联网,本站仅提供信息存储空间服务,真实性请自行鉴别,本站不承担任何责任,如有侵权等情况,请与本站联系删除。