上世纪60年代末至70年代初,美苏两个超级大国之间的“太空战”揭幕,双方在各自领域都有较大的发展,苏联发展得最早,美国则是后来居上,双方在航天方面的竞争愈发激烈。
这也让世界上其他国家都看到了太空的重要性,太空的战略价值和经济价值对一个国家的作用不言而喻。

关于我国航天事业的发展规划,其实是在50年代提出来的,而对航天员能量餐等太空食品的研发还要更晚一些,是从1968年开始的。
当时美苏的航天员都已经进入太空了,他们的太空食品技术已经相对成熟,但是由于美苏对我国的技术封锁,我们没有一丁点可以参考的样本,一切都要从零开始。

为什么要研发航天员能量餐
研发航天员能量餐是由载人航天事业的特殊性决定的,简单来说就是太空环境和地球环境千差万别,地面上的食物如果不经过特殊技术处理,就会在太空中形成食品安全隐患,威胁到航天员的身体健康。

如果你还是不理解,那再举个例子,很多微生物或者种子,由于在太空中受到的辐射增强,就会引发基因突变,发生变异。
变异的结果是否对人体有害,是需要经过专家的诊断的,绝不能冒然食用。
以此来推理,食物不经过特殊技术的处理,那么在进入太空之后,里面的微生物或者分子就会发生变异,大大降低食品的安全性。

所以,想要发展载人航天,研发航天员能量餐等太空食品技术,是一道必须迈过去的门槛。
此外,航天员能量餐还有第二个研发理由,那就是应急。
在载人航天发展的初期,各种技术都不能百分百保证航天员的安全,一旦遇到意外,需要航天员跳伞逃生。

在那个年代,定位是相对困难的,航天员一旦跳伞或者进入逃生舱,对地面的搜救工作人员来说就是一个噩梦,在数千米的高空上出现一点偏差,就可能在地面上差数千公里。
搜救也许几天,也许数十天,这就需要航天员独自生存一段时间,为了使航天员在这种情况下能够摄入充足的能量和营养素,保障他们的安全。

这就需要发明一种能量高、体积小、便于携带的方便食品,于是作为高能压缩食品的航天员能量餐问世。
航天员能量餐研发有多难
对于航天员能量餐的研发,除了技术上的空白,还有三点必须达成的条件,非常苛刻。
在可公开查阅到的所有专利及非文献中,所有的压缩食品均不能满足载人航天的需求,这主要体现在以下三个方面:
第一,能量密度不高,就拿军用压缩饼干来比较,军用压缩饼干每100克1988千焦,航天员能量餐每100克2234千焦。

第二,原料来源单一,无法满足快速、持续保证能量供应的要求。
第三,功能性较差,不能体现提高机体耐力、消除疲劳的作用。
这三个条件,普通食品达成一个都已经相对不容易了,航天员能量餐却需要在保证绝对安全的前提下达成三个,困难程度可想而知。

除了以上这些,在航天员能量餐里面,也不允许添加各种有害的食品添加剂,比如防腐剂,不允许含有各种有害的霉素,比如黄曲霉毒素,不允许含有有害的金属成分,比如铅,不允许含有有害微生物,比如沙门氏菌。
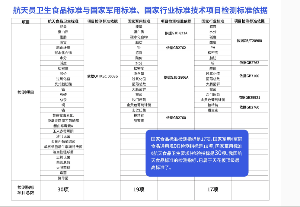
因此航天员能量餐的食品安全检测指标项目达到了30项,而同类型的食品国家军用检测为19项,国家行业检测为17项。

由此也可以得出一个基本结论,那就是在安全和标准方面,航天食品要高于社会上其他类型的食品。
神舟五号杨利伟首次在太空食用航天员能量餐
从1968年到2003年,经过三十多年的研究和发展,航天员能量餐迎来了自己第一次使命,跟随杨利伟搭乘神舟五号进入太空。
这不但是中国人首次进入太空,也是航天员能量餐首次在全国人民面前“亮相”。

尽管我国对杨利伟的安全保障做了各种预案,但是做了数千年来第一个进入太空的中国人,所有人包括杨利伟自己心里都没底。
神舟五号升空的时候一切都很顺利,但是到了三万米左右的高度,火箭发生了剧烈的抖动,就好像汽车行驶在一条坑坑洼洼的路上那样,这种情况是当时最危险、也无解的一个难题。

地面上所有人都屏住了呼吸,祈祷杨利伟能够化险为夷,幸运的事,杨利伟挺了过来,并且第一时间就食用了航天员能量餐——这惊险的一幕已经耗尽了他的体能。

当然,这些细节都是多年以后才被报道出来的,就算到了现在,依然让我们觉得难以平静,航天员是真的抱着必死的决心出征,这种精神值得我们永远学习。

看到这里,相信你已经知道了航天员能量餐为何那么重要无可替代,不仅仅是苛刻的条件,更有一种航天人的精神传承在里面。
相关阅读:航天员能量餐与普通压缩饼干有啥区别?这四个优点,完虐压缩饼干
免责声明:文章内容来自互联网,本站仅提供信息存储空间服务,真实性请自行鉴别,本站不承担任何责任,如有侵权等情况,请与本站联系删除。