思想创造价值多一点思想,创造多一点价值关注莘世界私人财富顾问解答所有与你相关的金融问题,不啰嗦的有用内容,落实到你理财的实际操作。

中国人民银行征信中心动产融资统一登记公示系统


















魔鬼都在细节里

理财产品再好,故事说得再好,必须要能证实是真的,不然故事我也会说我也会编造啊!以下介绍具有公信力的政府网站,中登网
中登网是什么?
百度一下,中登网网站
https://www.zhongdengwang.org.cn/zhongdeng/index.shtml
网站介绍

整理重点如下:
是依据国家法令授权的一个网站。专门登记、统一公示应收账款质押(还有其他等十项)、还能查询。有证明验证的功能。为方便司法部门和其他利害关系人核实证明文件的真伪。实际来查看看
先注册,然后登录


可以按主体(公司名称)查询

输入公司名称

选择要查询的项目(应收账款)

所有关于该公司的应收账款质押登记资料都出来了

换个查询方式,

如果有登记编号,输入

关于该登记编号的资料才会显示
包含初始登记和变更登记

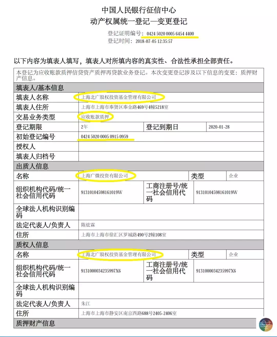
下载一个文件看看

文件如下
变更登记表,内容透明公开

内容包括质押交易双方、质押登记项目、合同编号、合同金额、总质押金额,所以可看出质押率,在此为50%

应收账款的质押合同,内容透明公开



登记方式为现场公开验票,一个票对应一个合同,确认票的真实性,然后把票押在保险柜里,确保真票没有被重复质押。


免责声明:文章内容来自互联网,本站仅提供信息存储空间服务,真实性请自行鉴别,本站不承担任何责任,如有侵权等情况,请与本站联系删除。