嗨喽,小同学们好啊!
今天学长要给大家介绍的是华中农业大学。
校训:勤读力耕,立己达人。
“勤读”即勤奋学习钻研,“力耕”即努力开拓实践。“勤读力耕”是对学风的倡导,对学问的指引,也是对“知”与“行”辩证关系和成长成才规律的揭示。
“立己”是指加强自我修养,自强自立,使自己品德高尚、事业有成;“达人”是指要关爱他人、回报社会,使大家共同发展和进步。“立己达人”符合中国知识分子“独善其身兼济天下”的传统美德,是崇高的人生境界,也是庄严的社会责任。

华中农业大学(Huazhong Agricultural University),简称“华农”,位于湖北省武汉市南湖狮子山脚,是教育部直属的一所以生命科学为特色,农、理、工、文、法、经、管协调发展的全国重点大学;国家首批世界一流学科建设高校,国家“211工程”、“985工程优势学科创新平台”重点建设高校。
根据2019年1月学校官网信息显示,学校有国家级重点学科8个,国家重点培育学科1个,农业部重点学科4个;有一级学科硕士点27个,二级学科硕士点102个,硕士专业学位授权类别10个,其中自主设置的有98个硕士学位授权专业。“ESI”全球排名前1%的学科有植物学与动物学(1‰)、农业科学(1‰)、化学、生物学与生物化学、分子生物学与遗传学、微生物学、环境科学/生态学、工程学、药理学与毒理学。

1)学科评估结果

2)重点学科


1、相关网址
1)招生简章

2)招生目录

3)考试大纲


2、复试分数线


3、奖助体系
1)学费
全日制非定向就业硕士研究生学费每年8000元,全日制定向就业硕士(“少骨计划”非在职硕士除外)研究生学费每年25000元;非全日制硕士研究生学费每年25000元;“少骨计划”非在职硕士学费每年8000元,“少骨计划”在职硕士学费每年25000元;工商管理硕士学费每年49000元;具体以当年湖北省物价局核定的标准执行。
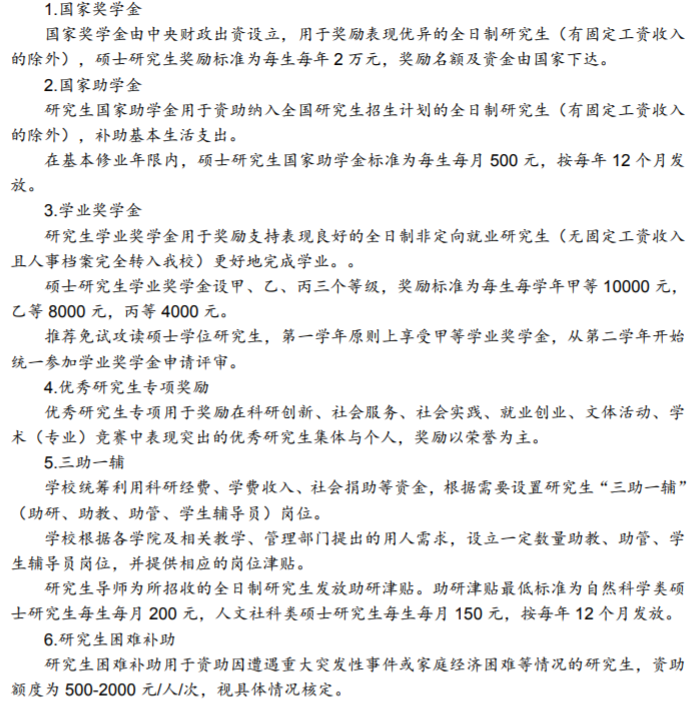
2)奖助学金


4、报录比
考研报录比是考生在择校专业时关注的重点内容之一,因此考研报录比成为考生衡量报考难度的重要因素。虽然华中农业大学没有公布历年报录比,但在官网公示了拟录取名单,各位可以适当参考。


5、学长小课堂
1)特色专业
华中农业大学拥有10个国家级特色专业,分别为农学、园艺、动物科学、水产养殖学、农林经济管理、生物工程、食品科学与工程、动物医学、农业资源与环境、园林。
2)复试情况
据小达学长了解,华中农业大学既是双一流也是211高校。在全国农林类高校排行榜中,应当位居前四。植物科学技术学院的农艺与种业(作物育种)专硕第一志愿不怎么刷人,这是一贯的作风,所以华农还是比较保护一志愿的,也不存在歧视双非的现象。
学长最近一直在忙着更新院校分析,大家可一定要点赞并关注一下我啊,祝点赞的你考一次研,一次就上岸啊!!!
大家如果还有什么想了解的院校,欢迎到小达学长的【考一次研】留言,小达学长一定第一时间帮助大家排忧解难,同时院校分析都是首先更新于公众号哦!!
免责声明:文章内容来自互联网,本站仅提供信息存储空间服务,真实性请自行鉴别,本站不承担任何责任,如有侵权等情况,请与本站联系删除。