记者 张亢 薛小东
8月9日上午9点,2023年泰山区义务教育段学校招生入学工作会召开。会上发布了《2023年泰山区义务教育段学校招生入学工作意见》(以下简称《工作意见》)、2023年泰山区中小学招生流程安排表以及各学校招生计划等内容。






1.坚持区级统筹、分级负责原则。根据《中华人民共和国义务教育法》等法律法规的相关规定,按照“以区为主、属地管理”的工作思路,区招生工作领导小组全面领导、统筹协调全区义务教育段学校招生工作,各招生工作领导小组成员单位根据职责分工做好相关工作。区教体局负责具体统筹组织、指导协调义务教育段学校招生相关工作,各街道镇负责做好本辖区内学校划片招生和统筹入学工作。各招生学校是招生工作的主体,具体负责本校招生工作。
2.坚持划片招生、就近入学原则。综合考虑泰山区适龄学生人数、学校分布、学校规模、交通状况、历史沿革等因素,继续实行单校划片的方式,每所公办学校划定服务片区范围,保障符合条件的适龄儿童少年应入尽入,实现就近入学或相对就近入学。
3.坚持公民同招、分批进行原则。继续实行“公民同招”,民办义务教育学校与公办义务教育学校同步招生,全部纳入招生平台统一报名,各学校严格按照下达的计划招生,不得以任何形式提前招生或承诺录取。民办小学招收泰山区常住居民子女,民办初中招收泰山区小学毕业生及其他常住居民子女。已被民办义务教育学校录取的,不得再参加公办义务教育学校的录取。公办学校招生按照常住居民、外来务工、经商人员随迁子女分类分批依次录取。
4.坚持均衡编班、阳光分班原则。各学校均衡配置各班师资力量,任课教师公布后不得无故变动。不得以实验班、创新班等名义设立任何形式的重点班、快慢班。实行电脑随机均衡编班,充分考虑班级人数均衡、男女比例均衡、上一年级休学学生复学需求等因素,编班后学生不得变动。起始年级班额严格控制在55人以下,确保不产生新的大班额;有条件的学校可按照小学每班不超过45人、中学每班不超过50人编班。

(一)小学招生
1.常住居民子女入学
(1)入学条件:
①年满6周岁(2017年8月31日前出生),且尚未注册义务教育学籍。
②具有泰山区户籍的适龄儿童或非泰山区户籍适龄儿童父母(法定监护人)在学区内有自有住宅且实际居住。
③身体健康,具备基本学习能力。适龄儿童因身体状况可申请延缓入学。需要延缓入学的,其父母(法定监护人)提出书面申请,报学区所在学校备案。
(2)所需材料:户口本、不动产证(房产证)或购房合同、其他佐证材料(根据本人房产实际情况而定)。
(3)报名流程:手机下载“爱山东”APP→注册并实名认证登录→进入“入学报名”专栏→选择报名地区“泰安市—泰山区”→入学信息填报→申报学区内学校→公办学校审核→录取新生→发放《新生入学通知书》→新生报到、阳光分班。
说明:申报完学区内学校后,自愿选择是否申报民办学校,民办学校根据报名情况选择录取方式。超出招生计划,实行电脑随机派位的方式录取,未超出招生计划,采取全员录取的方式。未被民办学校录取的适龄儿童继续参与公办学校的招生。任何民办学校不得招收未参与平台报名、未被平台录取的学生,全员录取或派位结果即为建籍依据,不得违规接收借读学生,出现“人籍不一致”。多胞胎家庭子女报同一所民办学校的,网上报名成功后,到泰山区教体局招生办公室(泰安东岳中学南院小学部)进行多胞胎登记。
(4)录取办法:学校根据报名适龄儿童的情况,依据划定的学区,分类分批依次录取。
①泰山区户籍的适龄儿童,其父母(法定监护人)在学校片区内有自有住宅的;
②非泰山区户籍的适龄儿童,其父母(法定监护人)在学校片区内有自有住宅的;
③泰山区户籍的适龄儿童,其父母(法定监护人)在泰山区无自有住宅但是其祖父母或外祖父母在学校片区内有自有住宅的(三代需在同一户口本上);
④泰山区户籍的适龄儿童,其父母(法定监护人)确实在泰山区无自有住宅且长期租住在学校片区内。所在片区学校能够容纳的情况下,可结合学位情况、房屋租赁备案合同时间长短依次录取;如不能容纳,按照属地管理和相对就近的原则,调剂到其他公办学校入学。
③④类生源属于统筹安排生源,住宅所在学校是否接收根据学校空余学位的实际情况确定,学校确实不能接收的,由各教育党委或区教体局统筹安排到有空余学位的学校。
条件中的自有住宅,指适龄儿童父母(法定监护人)具有住宅房屋所有权证(或通过生效法律文书取得房屋所有权),且已实际交房入住的住宅。产权份额应为100%。房产用途(性质)须为住宅,工业用房、商业用房(含公寓)、储藏室、车库等非住宅不能作为入学房产。各公办学校要按照2014年开始实行的每套房产(住址)原则上小学每5年、初中每4年只能享受一次划片招生机会,多胞胎生育或法定监护人合法多胎生育(需提供相关证明)的除外,各学校依据近四年或者五年招生的数据信息,认真做好房产年限审核工作。
2023年泰山区小学招生流程安排表(常住居民)

2023年泰山区小学招生流程安排表(优抚对象)

2.外来务工、经商人员随迁子女入学
(1)入学条件:
①年满6周岁(2017 年 8 月 31 日前出生),且尚未注册义务教育学籍。
②父母(法定监护人)至少一方需同时具备以下条件:持有泰山区公安部门核发的有效期内的居住证,且在之后一直按规定办理,原则上期满一年以上;父母(法定监护人)至少一方在泰山区务工或经商;父母(法定监护人)在泰山区有稳定住所。
③身体健康,具备基本学习能力。
(2)所需材料:①身份信息:户口本(包含适龄儿童及其法定监护人的户籍信息)、泰山区公安部门核发的有效期内的法定监护人至少一方的居住证信息。②居住信息:父母(法定监护人)在房管部门登记备案一年以上的房屋租赁合同。③从业信息:在泰山区务工者,需有泰山区或市属用工单位缴纳的社会保险(报名时提供参保方身份证号,由人社部门核对审查参保缴费信息);在泰山区经商者,需在泰山区税务部门进行纳税申报(报名时提供纳税人的身份证号和统一社会信用代码,由税务部门核对审查纳税信息)。
(3)报名流程:手机下载“爱山东”APP→注册并实名认证登录→进入“入学报名”专栏→选择报名地区“泰安市—泰山区”→入学信息填报→随迁子女入学报名信息比对审查→符合条件的随迁子女根据居住证地址(备案的房屋租赁地址)登录平台申报有空余学位的学校→学校根据随迁子女监护人居住证、社保、经商纳税时间长短,按空余学位情况依次录取至满额→录取新生→发放《新生入学通知书》→新生报到、阳光分班。
(4)录取办法:各学校根据申报材料中居住证(房屋租赁合同)办理时间,缴纳社保或经商纳税时间,结合学校空余学位的情况录取。如不能容纳,按照属地管理和相对就近的原则,统筹到其他公办学校入学。
因申报学校学位不足未被录取的,可继续申请区内其他有空余学位的学校,也可回户籍所在地学校就读。
2023年泰山区小学招生流程安排表
(外来务工、经商人员随迁子女)

(二)初中招生
1.入学条件:具备以下条件之一
(1)具有泰山区学籍的小学毕业生;
(2)具有泰山区户籍的区外小学毕业生;
(3)父母(法定监护人)在泰山区有自有房产的区外小学毕业生;
(4)符合条件的外来务工、经商人员随迁子女。
2.报名流程:
(1)具有泰山区学籍的小学毕业生、泰山区户籍的区外小学毕业生、父母(法定监护人)在泰山区有自有房产的区外小学毕业生具体报名流程与泰山区常住居民子女相同。
(2)非泰山区小学毕业的外来务工、经商人员随迁子女入学所需条件、报名流程、录取办法与小学外来务工、经商人员随迁子女相同。
3.录取办法:初中录取批次与小学录取办法相同。
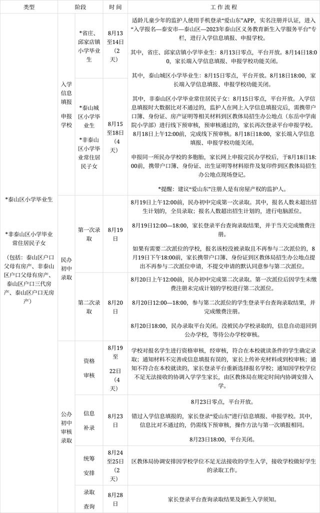
2023年泰山区初中招生流程安排表
(泰山区小学毕业生、非泰山区小学毕业常住居民子女)

2023年泰山区初中招生流程安排表
(优抚对象)

2023年泰山区初中招生流程安排表
(非泰山区小学毕业随迁子女)


1.保障残疾儿童少年就读。大力推进全纳教育,按照“全覆盖、零拒绝”要求和“一人一案、分类安置”的原则,做好适龄残疾儿童少年入学安置工作。对具备接受普通学校教育能力的残疾儿童少年采取普通学校随班就读的方式安置,任何学校不得拒收;生活能自理、具备基本学习能力的残疾儿童少年到泰安市特殊教育中心就读;对生活不能自理、需要专人护理,不能到学校就读的实施送教上门服务;对入学安置有争议的,由泰山区残疾儿童入学鉴定委员会对其接受义务教育的能力进行评估认定,提出入学安置意见。
2.落实优抚对象子女入学政策。积极落实优抚对象子女入学政策,简化流程,建立入学快速安置“绿色通道”。对烈士子女、符合条件的现役军人子女、公安英模和因公牺牲伤残警察子女,按照相关规定落实教育优待政策。积极响应我市新型工业化强市战略部署,对符合条件的高层次人才及其他各类优抚对象,按省、市及区委区政府相关文件规定落实。
相关表格在泰山区人民政府网站或泰山区教体局微信公众号“泰山杏坛”下载。
3.精准做好控辍保学工作。各学校要加强学籍注册和管理工作,完善入学通知书制度,做好联控联保和劝返复学工作,确保失学辍学适龄儿童少年由“动态清零”转向“常态清零”。重点做好残疾儿童少年、特困家庭儿童少年、留守儿童少年、事实无人抚养儿童少年入学工作,依法保障适龄儿童少年接受义务教育权利。父母(法定监护人)无正当理由造成适龄儿童少年失学、辍学的,给予批评教育,责令限期改正;情节严重或构成犯罪的,依法追究法律责任。

1.统一思想,加强领导。泰山区义务教育段学校招生入学工作在区招生工作领导小组的统一领导下进行,具体工作由区教体局组织实施,各成员单位要增强大局意识、责任意识、纪律意识,切实做到加强领导,周密组织,精心实施。各学校要成立招生工作领导小组,主要负责人任组长,将做好招生入学工作作为办好人民满意教育的重要内容,作为推进教育公平和社会公平,提升群众满意度的重要抓手。学校要安排政策性强、责任心强、熟悉招生业务的人员负责招生事宜,公布招生电话,切实做好招生的宣传、教育、引导工作,确保招生工作有序进行。
2.落实责任,严格纪律。各相关单位要落实工作职责,层层压实责任,加大监督检查力度,对违反招生纪律和规定、弄虚作假、扰乱招生秩序、违规招生、有偿招生、违反国家有关规定收费的招生学校、人员,发现一起,查处一起,并按照有关规定追究当事人和有关责任人的责任。主要负责人作为学校招生工作第一责任人,要切实履行主体责任和监督责任,加强对学校招生工作人员的监管,严格落实“谁主管、谁签字、谁负责”的工作责任制和责任追究机制,畅通举报和申诉受理渠道。对于违规招生造成不良影响或严重后果的学校,视情节轻重给予约谈、通报批评、追究相关人员责任的处罚;对于民办学校,依照有关规定给予减少下一年度招生计划、停止当年招生直至吊销办学许可证等处罚。家长对报名信息、提交资料的真实性负责,对涉嫌弄虚作假的将取消入学资格或学籍,并追究其法律责任。
3.广泛宣传,营造氛围。加强入学政策的宣传,区教体局印发了《政策解读》《宣传提纲》《泰山区中小学入学须知》等宣传材料,要充分发挥网站、报纸和微信公众号等媒体的作用,加强招生入学政策宣传。向家长充分、细致宣传和解读义务教育学校招生政策,积极回应人民群众的关切和期待,赢得家长的理解与支持。指导学生家长按时网上报名,如实填报入学信息。做到招生入学的政策家喻户晓、人人皆知,让全社会形成共识,共同支持和监督此项工作的实施,努力营造良好的舆论氛围。

泰山区教体局招生办公室设在泰安东岳中学南院小学部,各街道镇招生地点见《2023年泰山区招生入学工作办公地点一览表》,自2023年8月10日起组织开展招生工作。
泰山区教体局招生咨询电话:6276103,6276010
2023年泰山区小学招生入学
工作办公地点一览表

2023年泰山区初中招生入学
工作办公地点一览表

新闻线索报料通道:应用市场下载“齐鲁壹点”APP,或搜索微信小程序“齐鲁壹点”,全省600位记者在线等你来报料!
免责声明:文章内容来自互联网,本站仅提供信息存储空间服务,真实性请自行鉴别,本站不承担任何责任,如有侵权等情况,请与本站联系删除。