
(⊙_⊙)
每天一篇全球人文与地理
微信公众号:地球知识局
NO.2510-特别收费
文字:寒鲲
校稿:朝乾 / 编辑:苦果
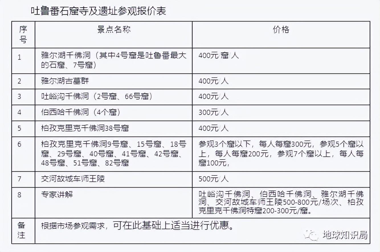
2023年8月2日,吐鲁番博物馆公示了新疆吐鲁番境内七处石窟寺及遗址的参观报价,报价100-500元/窟(处)/人不等,并配有专家讲解的报价。公示期满后,收费标准将于2023年9月1日起执行。
其中涉及的文物古迹包含雅尔湖千佛洞、吐峪沟千佛洞、伯西哈千佛洞、柏孜克里克千佛洞等古代高昌地区代表性石窟群落的19个编号洞窟,以及雅尔湖古墓群、交河故城车师王陵等两处遗址。
公示中的具体报价表▼

“特窟”,“特”在何处?
吐鲁番博物馆所公布的“收费参观石窟”,为了区别于买石窟群门票就能参观的“普通洞窟”(简称为“普窟”),在业内也被简称为“特窟”。
“特窟”参观模式之所以会出现,并非石窟寺所在景区单纯追求更多经济利益所致,而是为了平衡石窟本身的文物保护需要,研究需要,以及深度爱好者、专家学者参观而采用的一种类似于“价格杠杆”的限流方式。
比如吐鲁番的吐峪沟千佛洞
原有洞窟94个,现仅有8个洞窟尚残存部分壁画
“特窟”参观模式对石窟而言既是游览门槛也是保护措施
(图:图虫创意)▼

说到“石窟”,虽然名字中带有一个“石”字,但其实过于坚硬的石头并不适合开窟造像,类似云冈石窟的砂岩、西北地区的木骨泥塑/石胎泥塑才是更为常见的材质,即便像龙门石窟、大足石刻、飞来峰造像相对坚硬的石质,也面临着风化、水蚀、裂隙的病害影响。
中国石窟寺分布
(参考:《中国石窟寺研究》)▼

不管是什么材质的造像,都难逃“岁月的摧残”
(图:图虫创意)▼

总而言之,国内的石窟群落造像,越是西北,材质本身就越脆弱。甚至可以说,西北地区的“石窟”是名不副实的,更应该叫做“泥窟”,不论是塑像还是壁画,本质上都是由拌草泥土、矿物质颜料、动植物胶以及脆弱的砂砾岩组成。
西北地区的石窟基本都开凿于晚新生代砂砾岩中
由于这种砾岩较粗糙不宜雕刻
便用泥来塑像,用泥覆洞壁并在上面绘制壁画
(新疆克孜尔石窟 图:图虫创意)▼

然而,西北地区作为佛教艺术传入中原的陆路干道,又是国内石窟数量最多、分布最密、质量最高、时代最全的一个区域,甚至一度取代古代印度成为若干世纪的佛教中心、副中心,那么这些相对脆弱的石窟自然会成为相关学科研究的重中之重。
中国四大石窟,西北地区就占俩
(天水麦积山石窟 图:图虫创意)▼

随着近年文博旅行的热度飙升,国内旅游市场消费能力的升级,国内交通条件的大幅便利化,学术成果的公众传播,佛教艺术与丝绸之路的历史影响,原本作为学术研究对象的西北地区石窟群,也成为国内各类研学旅行产品设计的重磅主题,逐渐成为普通历史文化爱好者憧憬的旅行目的地。
近几年西北地区旅游热度攀升
莫高窟接待游客人数也“飞天式”增长▼

二十年来近乎陡增的参观客流,给西北地区的各大石窟群带来极大挑战。涌入过多人流,观众在参观中所释放的二氧化碳、水汽与盐分,都会对泥土材质的壁画、彩塑本身造成一定程度的影响。
这是美丽却脆弱的艺术
下图是因洞窟内盐分过高而脱落的壁画▼

再加上西北旅行的旺季一般是干热的夏季,例如敦煌莫高窟在“五一”到“十一”期间的接待人流就占到全年的80%左右。夏季人体血液循环更加快速,呼吸释放的二氧化碳与体表排出的汗水(带盐水分)也远超其他季节。
景区人多又干热的夏季
游客难顶,石窟本身也不好受
(图:壹图网)▼

大量人流,即便分成二三十人一队,拥挤在大多面积在10平方米左右的洞窟之中,一个小窟一天承载二三十批次,就会产生大量二氧化碳、盐分、水汽。而洞窟内,为了保证壁画与彩塑的安全,无法设置排风系统,只能通过窟门上的孔洞或条格自然排气。面对大量人流,本质上是杯水车薪。
为了防止风雨侵蚀、阳光暴晒
而逐渐加装在各大西北石窟的窟门
(图:图虫创意)▼

所以游客在敦煌莫高窟旺季参观时,就会遇到一些著名洞窟,不论“普窟”、“特窟”,即便公布在当年的开放名单里,也很有可能因为二氧化碳、水汽、盐分超标预警而临时关闭的情况。
临时关闭也是无奈之举
比起开放参观,保护文物才是首位
(图:敦煌研究院)▼

在门票包含的“普窟”之外,另行划定“特窟”进行收费,本质上就是为了避免一些窟内面积较小、壁画内容经典且知名、壁画彩塑状态不算理想的洞窟,陷入大量人流涌入、引发文物病害加剧隐患的危险状态。
“特窟”的这个“特”字,既非“特权”,也非“二道门票”,而是“特别保护”之义。
有“特窟”的“石窟们”
就以最早执行“特窟”参观模式的敦煌莫高窟为例,“特窟”基本上是窟内面积只有区区10-20平方米的中小型洞窟,如220窟、217窟、57窟、45窟。
57窟南壁的观世音菩萨壁画
(图:wiki)▼

而常年开放的“普窟”之中,类似第96窟(北大像)、第16/17窟(藏经洞)、第148窟(涅槃窟)、第61窟(五台山图)、第55窟、第428窟均是面积较大、通风条件更好的“普窟”,它们的艺术价值与学术价值,绝不低于任何一座“特窟”。
第148窟中身长14.4米的涅槃像
谁看到会不觉得震撼呢
(图:壹图网)▼

再如第257窟(九色鹿)、第259窟(禅定佛)、第249窟等早期著名洞窟,虽然面积小,但甬道全无、现存后室,通风条件好,也被常年列入“普窟”之中。
国人熟知的动画片《九色鹿》
正改编自257窟的壁画《鹿王本生》
(图:图虫创意)▼

由此可见,“特窟”与“普窟”之间并没有艺术价值、学术价值上的巨大差距,设置“特窟”本质上还是一种与壁画彩塑内容数字化展示、分时预约限流限时参观、旺季门票较高、旺季“普窟”参观数量少于淡季,目的一致的文物保护措施。
需要注意的是,石窟寺首先是一处不可移动文物,尤其类似敦煌莫高窟还是世界文化遗产、全国重点文物保护单位,参观时不仅仅需要比照旅游系统制定的景区管理规定与服务标准,更需要首先参照博物馆与文物库房的管理规定与参观要求。
比如莫高窟要求未经授权禁止在洞窟内拍照
(博物馆展出的复制品,图:壹图网)▼

在敦煌莫高窟率先推行“特窟”模式之后,甘肃省境内的文殊山石窟、麦积山石窟、金塔寺石窟都在开放参观时参照了“特窟”模式,甚至云冈石窟、龙门石窟、大足石刻也渐次推出了各自的“特窟”参观。
麦积山石窟对不同的特级保护洞窟有不同收费标准
(图:麦积山石窟)▼

另外,用与壁画雕塑相近的材料,体验壁画临摹、泥胚制作、泥胚上色、颜料研磨、壁塑修缮、参观修缮现场等更加丰富的文旅体验产品也配合着“特窟”参观,成为各大石窟寺管理研究机构,丰富旅行体验、活化知识传播的官方研学课程。
羡慕专家在故宫修文物?
有机会可以到莫高学堂画壁画
(图:敦煌研究院文化弘扬部)▼

可见,“特窟”还可以作为一个支点,与“普窟”一道,支撑起一个全新且更加深度的参观体验。
“特窟”费用的良性运用
刚刚公布“特窟”报价的吐鲁番地区的石窟与遗址,与前述金塔寺石窟、文殊山石窟相似,都处于距离吐鲁番市区有一定距离的大漠边缘或深山峡谷之中,文保力量相对薄弱,一些相对珍贵的洞窟平时只能采取“一锁了之”的保护方式,长期处于“藏在深闺人未识”的状态。
伯西哈千佛洞和柏孜克里克千佛洞
都位于吐鲁番市区东部的火焰山北麓
相距只有2公里,前者却几乎无人问津
(图:Google map)▼

此次建立一套预约参观“特窟”收费的管理体制,既可以覆盖单次参观带来的人员成本与文物修缮经费,又可以为真正需要入内一访的深度爱好者与学界研究者提供便利,不至于出现到门口“吃闭门羹”的窘境。
同时,又免去了找关系、搞特权、协调时间带来的各种麻烦与隐患,还能让一些相对冷门的石窟寺获得更加精准的观众,从而得到更好的科普与传播。
冷门的石窟寺同样也是宝藏
也需要被看见、被保护
(交河故城沟西雅尔湖石窟壁画,图:sxlib.org)▼

物价局核准的“特窟”费用“走公帐”,而在执行“特窟”管理模式之前,为了进窟参观,难免会有传统人情社会里的“找关系”,而“找关系”所支出的费用,自然难免流入“私囊”,而非“公帐”。
流入“公帐”的钱款,自然会比“私囊”更容易受到监督,并且用在文物保护、人员经费甚至景区建设上,从而促进相应文物保护单位在物质层面上得到逐渐优化,进而提升参观者的参观体验。
伴着“敦煌热”,敦煌研究院这些年得到了快速发展
成为了“有效保护与可持续旅游管理”的一大典范
(图:壹图网)▼

从长远上看,“特窟”模式是在用市场经济的手段,在有物价监督的前提下,明码标价,促进文物保护单位经费周转进入正向循环的一种经济手段。
比起西北地区的各大热门、冷门的石窟逐渐走上的“特窟”模式,北方某些古建筑大省的国保级古建筑或许也可以参照“石窟们”的开放模式。
执行“特建”参观模式,配以精讲
那些有文保困难的古建筑状况会不会好一些呢?
(图:寒鲲)▼

与其仅仅依赖每个月三四百块钱的补贴给当地的文保员,让文保员陷入不是继续苦哈哈地两袖清风,就是成为“借庙谋财、财入私囊”的“庙头”,倒不如经当地物价局调研核准,明码标价。
用受到监督的门票收入,为本就不宽裕的地方财政创造收入,也为文保员提供更加丰厚的看管报酬,进而覆盖相应文保安保设备的采购经费,提升乡镇古建筑的文保水平。
考虑到这些北方古建筑大省的古建筑基本上都分布在乡镇村落,或许也可以与当地的乡村振兴结合在一起,系统性地开发当地的文旅生态?
一举两得,岂不美哉?
(图:寒鲲)▼

不同于博物馆里的文物展陈,无论是石窟寺也好,还是古建筑也罢,它们都是祖先遗留在中华大地上最为立体、沉浸全息式的古代历史文化艺术宝库。
石窟寺与古建筑内所包含的雕塑、壁画、碑刻、题记、家具等等文物门类,都是远超博物馆的古人生活与信仰场所,人们能在里面感受到千百年来历代先民对那个空间的使用痕迹与思想映射,感受古人的“场域”与“气息”。
游览古人营造的空间
也是在倾听过去的故事
(图:壹图网)▼

“特窟”收费的参观模式,运用经济手段调节洞窟人流,保护相对脆弱的洞窟文物,分摊一定程度的修缮成本,筛选做好准备的参观人群,把一座“窟”更加精准地匹配给明确其艺术价值与学术价值的人群,并且提供一个参观人次较少的参观环境,无疑是一种值得推广的参观方式。
*本文内容为作者提供,不代表地球知识局立场
封面:图虫创意
END
免责声明:文章内容来自互联网,本站仅提供信息存储空间服务,真实性请自行鉴别,本站不承担任何责任,如有侵权等情况,请与本站联系删除。