
上海铁路客户服务中心介绍,暑运正当时,铁路客流保持高位运行。铁路12306用户密码忘了怎么办?如何使用12306候补购票及在线选铺?儿童票到底怎么买?学生优惠资质如何在线核验?关于铁路购票,你还有什么疑惑?这份铁路12306购票指南请收好↓
1
12306可以选择铺位了!
6月10日,铁路12306网站、铁路12306APP试行在线选铺服务。







2
你会用候补购票吗?
候补购票不断优化升级,旅客每天可提交发到站相同或同城不同车站的两个相邻日期候补车票。

3
儿童票到底怎么买?
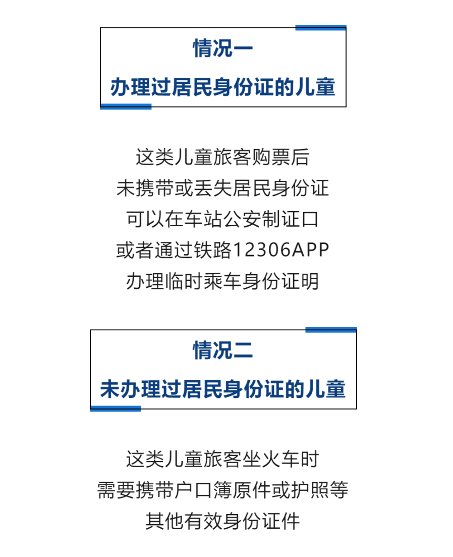
儿童优惠票怎么买?免费乘车儿童有座位吗?哪些有效证件可以购买儿童优惠票?关于儿童优惠票的内容,请往下看最详图解↓






没有身份证的儿童旅客怎么坐火车?
有以下两种情况:
注意!家长携带免费乘车儿童时,需在购票时向铁路运输企业提出申明,购票申明时使用的免费乘车儿童有效身份证件为其乘车凭证。详见→乘坐列车如何添加免费儿童?来看攻略4
学生优惠资质可以在线核验啦!
6月5日起,铁路12306手机客户端提供学生优惠资质在线核验服务啦!如何进行核验?给其他同学购票如何操作?这里有份手把手教程↓








以上的使用方法
你学会了吗?
编辑:朱轶锴
资料:上海铁路客户服务中心
* 转载请注明来自浦东发布官方微信

举报/反馈
免责声明:文章内容来自互联网,本站仅提供信息存储空间服务,真实性请自行鉴别,本站不承担任何责任,如有侵权等情况,请与本站联系删除。