原标题:台风卡努到哪了?直击实时路径 台风卡努直扑浙江
台风卡努到哪了?直击实时路径 台风卡努直扑浙江
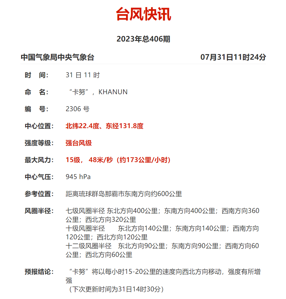
据中央气象台消息,今天8时,今年第6号台风“卡努”的强度为强台风级,中心附近最大风力14级(42米/秒),其将以每小时20公里左右的速度向北偏西转西北方向移动,强度还将有所增强,最大强度可达强台风级(42~50米/秒,14~15级)。受其影响,8月2日至4日,东海中南部海域及沿海地区将出现较强风雨。

相较昨天,今年第6号台风“卡努”的路径有很大调整,预计8月2日夜间移入东海,逐渐转向偏北方向移动,移速明显减慢。目前“卡努”的路径还有很大不确定性。
台风卡努到哪了?直击实时路径


台风卡努直扑浙江
关于大家最关心的“卡努”最终会在哪里登陆,宁波市气象台表示, 目前预报的最大可能是登陆浙江省中北部沿海,正面袭击宁波市,但也不排除紧擦浙江近海转向北上的可能。
无论“卡努”最终是登陆还是擦肩北上,明显的风雨影响是少不了的。
预计对上海市影响比“杜苏芮”严重
8月1-4日,”卡努“将对华东地区及沿海海面有较大风雨影响,预计“卡努”对本市的影响比“杜苏芮”严重。
(中国小康网综合中央气象台、杭州日报、@上海市天气)返回搜狐,查看更多
责任编辑:
免责声明:文章内容来自互联网,本站仅提供信息存储空间服务,真实性请自行鉴别,本站不承担任何责任,如有侵权等情况,请与本站联系删除。