深圳市教育局联系方式
深圳市教育局电话:12345

盐田区
盐田区教育局
教育科(公办学校):25228527
安全社管科(民办学校):25353604
盐田区计生部门
区卫健局家庭发展科 :25293562
沙头角街道计生窗口:25550481
海山街道计生窗口:22320019
盐田街道计生窗口 :82632367
梅沙街道计生窗口 :25254563
中英街管理局社区建设办 :25357047
盐田区各租赁管理部门
沙头角街道租赁所:25557683
海山街道租赁所 :25556123
盐田街道租赁所:25203012
梅沙街道租赁所:25060815
区保障性住房管理中心:25365253
盐田区社保部门
盐田区社会保险基金管理中心
地址:盐田区海景二路工青妇大楼14楼
电话:25359037、25352925
盐田区各学校教务处
田心小学25358746 教科院附属田东小学 25214216
外国语小学 25369258 林园小学25163489
海涛小学 25264177 外国语小学东和分校25270720
盐港小学 25202872 乐群实验小学 25203884
中山纪念学校 25288838 梅沙未来学校 25060430
云海学校22740349
(上午8:30-11:30,下午:14:30-17:00)
福田区
福田区教育局
电话:82918379(公办)、82918336(民办)
地址:福田区石厦路2号
福田区公办小学

福田区公办初中

南山区
南山区教育局
公办学校招生咨询热线:26486070
民办学校招生咨询热线:26473151
招生监督投诉电话:26486225
工作日:上午9点-12点,下午14点-18点
地 址:南山区教育信息大厦西侧教育咨询服务中心大厅
南山区各小学招生咨询

宝安区
宝安区教育局基教科
区教育局基教科:27757162
区教育局信访办:29601185
宝安区各学区教办
第1学区(新安街道):23207407
第2学区(西乡、航城街道):27932050
第3学区(福永、福海街道):27391561
第4学区(沙井、新桥街道):27201374
第5学区(松岗、燕罗街道):27097250
第6学区(石岩街道):27619697
大鹏新区
大鹏新区教育行政部门
大鹏新区教育和卫生健康局教育科:28333419
大鹏新区人口计生部门
葵涌办事处计生办:89778630
大鹏办事处计生办:84305419
南澳办事处计生办:84401225
大鹏新区房屋租赁管理部门
葵涌办事处行政服务大厅:89778333
大鹏办事处行政服务大厅:84308001
南澳办事处行政服务大厅:85209664
大鹏新区社保部门
深圳市社保局大鹏分局(葵涌):84206962
大鹏社保站:84302393
南澳社保站:84402540
大鹏新区各公办学校
人大附中深圳学校:26874280、26874318
葵涌中心小学:84209833
葵涌第二小学:84206725
溪涌小学:84235692
大鹏中心小学:84302179
大鹏第二小学:84318736
南澳中心小学:84404011
深圳亚迪学校:89888888-66005
星宇学校:84236316
布新学校:84311122
龙岗区
龙岗区教育局
教育局基础教育科:89551962
布吉教办(吉华):28280054
横岗教办(园山):28864823
龙岗教办(宝龙):84812319
坂田教办:89373376
南湾教办:89208580
平湖教办:85238746
龙城教办:89916853
坪地教办:84092055
龙岗区卫生健康局
布吉街道计生办:84277301
吉华街道计生办:28259453
南湾街道计生办:28706741
龙城街道计生办:89916777
坂田街道计生办 :89586941
平湖街道计生办 :85238634
横岗街道计生办 :28698900
园山街道计生办:84264117
龙岗街道计生办 :84802493
宝龙街道计生办 :23255479
坪地街道计生办 :84095026
龙岗区各街道行政大厅
龙岗区社区网格管理办公室:89916648
平湖街道行政服务大厅:85238689
南湾街道行政服务大厅:28706851
横岗街道行政服务大厅:28605375
龙岗街道行政服务大厅:84802493
龙城街道行政服务大厅:28902382
坪地街道行政服务大厅:84214831
布吉街道行政服务大厅:28539257
坂田街道行政服务大厅:89586187
吉华街道行政服务大厅:28259000
园山街道行政服务大厅:84264114
宝龙街道行政服务大厅:23255481
龙岗区各学校招生咨询
》》》龙岗区公办小学初中招生范围、咨询电话汇总 含大学区划分
其他重要电话
深圳公安局户政咨询中心:84465000
深圳市不动产登记中心:96508888
龙华区
龙华区教育局
电话:23336218(公办)、23336293(民办)
地 址:龙华区平安路33号
龙华区各学校招生咨询


坪山区
坪山区教育局电话:89353010(公办)、84622683(民办)
地址:坪山大道5068号政府第二办公大楼4楼404C
坪区招生工作便民通讯录

坪山区公办咨询电话

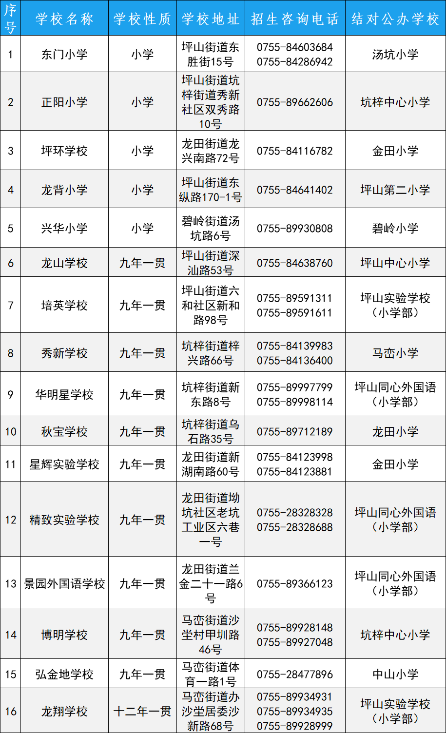
坪山区民办咨询电话

罗湖区
罗湖区教育局电话:22185706(公办)、22185748(民办)
地址:罗湖区贝丽北路1号
罗湖区各小学教务处

罗湖区各中学教务处

光明区
光明区教育局学位申请咨询电话:
0755-88211352
0755-88211307
光明区相关证件办理单位

光明区公办小学咨询电话

光明区公办中学咨询电话

光明区民办学校咨询电话

黑喵提醒:
现在正处于升学季,电话在咨询高峰期是较难打通,家长们一定要多拨打几次!
如果是外地的手机号,还要记得加拨0755哦。
致电前要准备好要咨询的内容,咨询时语气尽量柔和些,好好沟通、相互理解。
温馨提示:微信搜索公众号本地宝深圳升学,关注后在对话框回复【学位】可获深圳学位申请政策、材料要求、积分自测、报名情况、避坑攻略等。

免责声明:文章内容来自互联网,本站仅提供信息存储空间服务,真实性请自行鉴别,本站不承担任何责任,如有侵权等情况,请与本站联系删除。