
2021年一级建造师报考指南内容目录:
1、报名条件
2、工作年限
3、考试科目及题型
4、成绩和证书管理
5、报名流程
6、考试教辅
7、考试时间
8、考试合格标准
9、报考注意事项
10、成绩发布时间一、报名条件
(一)凡遵守国家法律、法规,具备下列条件之一者,可以申请参加一级建造师执业资格考试:
1、取得工程类或工程经济类大学专科学历,工作满6年,其中从事建设工程项目施工管理工作满4年。
2、取得工程类或工程经济类大学本科学历,工作满4年,其中从事建设工程项目施工管理工作满3年。
3、取得工程类或工程经济类双学士学位或研究生班毕业,工作满3年,其中从事建设工程项目施工管理工作满2年。
4、取得工程类或工程经济类硕士学位,工作满2年,其中从事建设工程项目施工管理工作满1年。
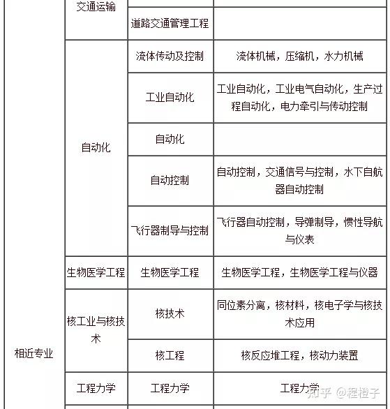
5、取得工程类或工程经济类博士学位,从事建设工程项目施工管理工作满1年。一级建造师考试报名有哪些专业可以参考呢?有很多的考生对这些专业不是很清楚。现在不用担心了,下文中大家整理了一级建造师考试工程类及工程经济类专业对照表,详细工程类及工程经济类如下:(注:由于地方政策略有不同,不在专业对照表中的专业可咨询当地考试中心确认)工程类及工程经济类专业对照表。 (摘自《关于印发〈建造师执业资格考试实施办法〉和〈建造师执业资格考核认定办法〉的通知》(国人部发〔2004〕16号))。


















注:⒈本表按教育部现行《普通高等学校本科专业目录新旧专业对照表》编制,共涉及“土建类、测绘类、水利类、交通运输类、能源动力类、地矿类、材料类、电气信息类、机械类、管理科学与工程类、生物工程类、化工与制药类、工程力学类”等18类45个专业,其中本专业36个,相近专业9个。
⒉为便于考核认定条件中有关专业学历的确认,对“本专业”、“相近专业”和“其他专业”进行了划分,供申报和审核考核认定条件时参考。其他专业的具体范围由建设部、人事部确认。
(二)符合(一)有关报名条件,于2003年12月31日前,取得建设部颁发的《建筑业企业一级项目经理资质证书》,并符合下列条件之一的人员,可免试《建设工程经济》和《建设工程项目管理》2个科目,只参加《建设工程法规及相关知识》和《专业工程管理与实务》2个科目的考试:
1、受聘担任工程或工程经济类高级专业技术职务。
2、具有工程类或工程经济类大学专科以上学历并从事建设项目施工管理工作满20年。(三)已取得一级建造师执业资格证书的人员,也可根据实际工作需要,选择《专业工程管理与实务》科目的相应专业,报名参加考试。考试合格后核发国家统一印制的相应专业合格证明。该证明作为注册时增加执业专业类别的依据。
(四)根据人事部《关于做好香港、澳门居民参加内地统一举行的专业技术人员资格考试有关问题的通知》(国人部发〔2005〕9号)文件精神,自2005年度起,凡符合建造师执业资格考试有关规定的香港、澳门居民,均可按照规定的程序和要求,报名参加相应专业考试。
香港、澳门居民申请参加一级建造师执业资格考试,在报名时应向报名点提交本人身份证明、GWY教育行政部门认可的相应专业学历或学位证书,以及相应专业机构从事相关专业工作年限的证明。
二、工作年限
1.年限计算按周年计算,截止报名当年12月31日。
2.通常只审核工作年限,项目施工管理工作年限不审核。
3.工作年限包括取得学历前后的年限。例如本科报考一级建造师,只要有本科学历并且工作满4年即可,并不需要取得本科学历后再工作4年。
4.如果连续取得学历的情况为:初中>高中>全日制本(专)科,那么工作年限只能从全日制本(专)科毕业年开始算起。
如果连续取得学历的情况为:初中>高中>非全日制本(专)科,那么工作年限可以从高中毕业年算起。因为可以解释为:高中毕业即参加工作至今,而且在业余时间通过不懈努力取得非全日制本(专)科学历。
如果取得学历的情况为:初中>高中>中断N年>非全日制本(专)科,那么同上工作年限可以从高中毕业年算起。
如果取得学历的情况为:初中>高中>中断N年>全日制本(专)科,那么工作年限为N+全日制本(专)科毕业年至今。三、考试科目及题型
一级建造师执业资格考试设《建设工程经济》、《建设工程法规及相关知识》、《建设工程项目管理》和《专业工程管理与实务》4个科目。
其中《专业工程管理与实务》科目分为建筑工程(合并)、公路工程、铁路工程、民航机场工程、港口与航道工程、水利水电工程、市政公用工程、通信与广电工程、矿业工程、机电工程(合并) 10个专业类别,考生在报名时可根据实际工作需要选择其一。

四、成绩和证书管理
考试成绩实行2年为一个周期的滚动管理办法,参加全部4个科目考试的人员必须在连续的两个考试年度内通过全部科目;免试部分科目的人员必须在一个考试年度内通过应试科目。考试成绩在全国专业技术人员资格考试服务平台或各省(区、市)人事考试机构网站发布。
考试合格,由省(区、市)人力资源社会保障部门,颁发人力资源社会保障部统一印制的,人力资源社会保障部和住房城乡建设部共同用印的《一级建造师资格证书》,在全国范围内有效。凡以不正当手段取得《资格证书》的,由各省(区、市)专业技术人员管理部门收回《资格证书》,按《专业技术人员资格考试违纪违规行为处理规定》(中华人民共和国人力资源和社会保障部令第31号)严肃处理。
五、报名流程
一级建造师报名地址为中国人事考试网(百度直接搜索),或网址http://www.cpta.com.cn。

目前绝大部分省市都采取网上报名、现场审核的方式进行报名工作,通常都在省人事考试中心网上填写相关报名信息,然后将该报名表打印盖章后,附带身份证、学历证明等资料在指定时间去指定地点进行资格审核工作,每个省的资格审核方式略有不同,有的考前审核,有的考后审核,这个需要考生到所在地人事网查看清楚,考前一般在网上直接打印准考证,部分地区去现场领取准考证。考生凭准考证在指定的时间、地点参加考试。
一级建造师考试报名(6月至7月)→准考证领取(9月)→执业考试(9月下旬)→成绩查询(11-12月)→证书领取(次年1-2月)→证书注册(合格证书领取即可注册)。考试报名流程:
(一)填写信息
1、登录报名系统,选择所报的考试名称,进入网上报名界面。选择省(市)后,提示栏中将显示报考人员姓名、报考考试名称、报考地区、考生类型(首次报考和非首次报考)、审核方式和缴费方式。
2、报考人员在阅读报考须知和报考人员承诺书并确认后,进入报考信息录入界面,依次选择考试所在地(市)、审核点、报考级别和报考专业后,系统自动显示所报级别和专业对应的科目名称,前面带“√”标识的(成绩有效期为一年的无需手工选择),代表已选择的报考科目。报考人员的姓名、身份证号、电话及邮箱信息自动从注册信息引入,报考人员可填写其它报名信息。其中带“*”的信息为必填项。填写完成后,输入验证码,点击“保存”按钮。
3、对报考成绩有效期大于1年的考试,在录入或修改报名信息时,如报考考生在成绩有效期内有已经通过的科目,将在科目名称后面显示其通过时间。
4、报名期间报考人员未确认报名信息前,可以点击考试状态流程中的“信息维护”对报名信息进行修改。
(二)确认报名
报考人员点击“报名信息确认”,表示报考人员确认提交的报名信息完整准确。报名信息一经确认后,报考人员将无法再次修改报名信息。所以报考人员应格外仔细检查录入的信息。
(三)资格审查
1、对于考前进行资格审查的地区,报考人员确认报名信息后,打印报名登记表,按照当地人事考试机构规定的审核程序、地点和时间进行资格审查。
2、对于报考初审、考后复核的地区,考前不用到现场进行资格审查。在考试结束后,按当地人事考试机构相关规定进行资格复核。
3、资格审核通过后,报名平台将向报考人员手机推送短信,告知资格审查通过,进行下一步操作等信息。
(四)支付费用
通过资格审核后,报考人员可按当地人事考试机构规定的缴费方式,到指定地点现场缴费或通过网上支付平台进行支付,费用支付完成后报名工作结束。(公共课一般60元一科,实务70元一科)
注:对报名初审考后复核的地区,报考人员在确认报名信息后即可支付考试费用。根据人力资源和社会保障部办公厅《人力资源社会保障系统开展证明事项告知承诺制试点工作实施方案》(人社厅发〔2019〕71号)、人力资源和社会保障部人事考试中心《关于印发〈专业技术人员资格考试报名证明事项告知承诺制试点工作实施方案〉的通知》(人考中心函〔2019〕26号)等有关文件规定,本次考试试行报名证明事项告知承诺制。
(一)报名承诺。已注册和新注册的报考人员均须执行告知承诺制诚信报名参考。报考人员必须认真阅读并知晓《报考须知》,以及本考试相关职业资格制度规定和考试实施办法中关于考试报名条件的规定,全面把握报考条件和要求〔把握不准的可在报考前咨询当地人力资源和社会保障部门,如2019年度新报考人员需在2019年度国家规定考试日2019年9月21日(不含)前取得相应学历〕,确认自己完全符合报名条件和要求,在网上报名系统报名时准确、完整、真实填报相关信息,并由本人签署《专业技术人员资格考试报名证明事项告知承诺制报考承诺书》(电子文本),不允许代为承诺。
(二)信息核验核查。报考人员所提交的个人身份、学历、专业、工作单位、相关工作年限等信息,在网上报名时,通过全国一体化在线政务服务平台、国家数据共享交换平台、政府部门内部核查和部门间行政协助等方式进行核验,试行期间信息核验结果区分两类情况。
1.核验通过。此类人员考试成绩合格且公示无异议,如无其他异常情况,原则上不再进行人工核查。考试机构依据考试报名属地化管理的具体要求,可利用政府共享数据对报考人员户籍、社保等信息进行复核。
2.无法核验及核验不通过。此类人员按网上报名程序指示完成报名,试行期间实行考后现场人工核查,即考试成绩达到合格标准,在指定的时间地点,按照考后人工核查要求(附件1)参加考后资格审核。
(三)不适用告知承诺制人员。在专业技术人员资格考试中有违纪违规行为被记入专业技术人员资格考试诚信档案库且在记录期内的报考人员,不适用告知承诺制。此类人员须携带身份证原件、学历证书原件、单位劳动合同、社保缴费记录等相关材料在报名期间按属地原则到所在市州人事考试机构进行现场报名,考试成绩达到合格标准的,参加考后现场人工核查。
(四)强化事中事后监管。对报考行为实施全程监督管理,畅通监督举报渠道,接受社会监督。对所有成绩合格拟取得资格证书人员在门户网站上进行公示,凡有举报的,一一核实、彻查到底。同时,采取一定方式对报考人员资格条件进行复核,复核发现不符合报考条件的,按考试成绩无效处理。建立健全追溯追责复核制,报考人员填报信息电子文档、上传资料长期保存,作为人力资源基础数据比对信息,无论什么时候,经核查发现不符合报考条件或弄虚作假的,一律取消相应职业资格,据此获得的后续职业资格或其他权益,也一律一并取消。
(五)严格失信惩戒。应试人员有故意隐瞒真实情况、提供虚假承诺或者以其他不正当手段取得相应资格证书(成绩证明)等违纪违规行为的,严格按照《专业技术人员资格考试违纪违规行为处理规定》(人力资源和社会保障部令第31号)处理。
建立失信应试人员黑名单制度,加大失信联合惩戒力度,加强跨部门联动响应。失信行为记入专业技术人员资格考试诚信档案库,诚信档案库的失信应试人员纳入全国信用信息共享平台,完善“一处失信、处处受限”的联合惩戒机制。失信应试人员信息将视情况向社会公布或通报,并通知当事人所在单位,《个人诚信失信记录单》(附件2)放入个人档案,涉嫌犯罪的,移送司法机关处理。
六、考试教辅
2021年一级建造师考试教材变动10%~15%,新教材已出。教材由中国建筑工业出版社出版,有教材、复习题集、历年真题,辅导书有学霸笔记、通关蓝宝书,一建红宝书、一建百题讲坛等。







七、考试时间
2021年一建考试时间暂时定为9月11日和12日,较去年提前一周。
八、考试合格标准
一级建造师资格考试合格标准(参考2020年)基本一建考试成绩过及格线就等于通过。《建设工程经济》 满分100分60分合格《建设工程法规与相关知识》 满分13078分合格《建设工程项目管理》 满分13078分合格《专业工程管理实务》 满分16096分合格

九、报考注意事项
一级建造师考试使用全国专业技术人员资格考试服务平台进行网上报名,报考人员报名前应注意以下事项:
(一)报名步骤
1、到中国人事考试网下载照片处理工具对报名照片进行审核;

2、报名照片通过审核后进行注册并确保身份证号、姓名、手机等信息真实准确;
问:考生注册后,发现证件号或者姓名填写错误,如何修改?
答:如报考人员报名后未支付考试费用的,可使用正确的证件号和姓名重新注册报名;已支付费用的,请联系当地人事考试机构。
问:已注册考生忘记密码,应如何找回?答:由于本系统是2013年正式开始使用,已注册考生若忘记密码,可重新注册新用户,相关成绩信息不受影响。3、注册成功后登录系统完成报名照片上传及后续报名工作。
(二)近两年内报考过一级建造师的考生,报名时系统自动确认为老考生。
(三)原“一级建造师相应专业考试”不再单独列项考试,并入一级建造师资格考试。设置级别为“增报专业”,报考人员须已取得一级建造师资格证书方可报考,成绩当年有效。
考试注意事项:
1、应试人员应试时,只准携带黑色墨水笔、橡皮、2B铅笔、无声无文本编辑功能的计算器。不得携带手机等通讯工具入场,携带者必须关机,放在考场指定位置。考试期间如发现使用通讯工具或未关机的,一律按违纪处理。
2、考场上备有草稿纸,供应试人员索取,考后回收。考试结束后,在监考老师处的《考场座次表》上“交卷签字”栏签名。
3、应试人员应试时要妥善保管好自己的试卷和答题卡(纸),防止他人抄袭造成雷同答卷。考试结束后采用技术手段甄别为雷同答卷的考试答卷,将给予考试成绩无效的处理。
十、成绩发布时间
一级建造师资格考试成绩发布一般为考后2~3个月(可参考2020年),其中成绩发布及成绩查询均在中国人事考试网。

觉得文章能对自己学习有点作用的,文末右下角点个 赞 吧
别人的经验就像台阶,虽然不能让你一跃而起,却能帮你步步登高。我是@程橙子,985学校工程管理MEM在读研究生,毕业校招进入中字头央企7年,辞职后回家就职于当地一家国有企业。这几年自己一直在考证,也幸运的考上了二级建造师、一级建造师、中级工程师、BIM一级证书和各类施工员证,我现在也在研究工作之余的副业问题,走过很多的坑,欢迎咨询国企、求职、考证、考研、副业相关问题,也可以通过我的公众号入口微信咨询吖。免责声明:文章内容来自互联网,本站仅提供信息存储空间服务,真实性请自行鉴别,本站不承担任何责任,如有侵权等情况,请与本站联系删除。