含编内!福建这些事业单位正在招人(福建有哪些事业单位在招聘)

含编内!福建这些事业单位正在招人(福建有哪些事业单位在招聘)

近日

福建多家事业单位发布招聘信息

有适合你的岗位吗?

一起来看

↓↓↓

招聘速览

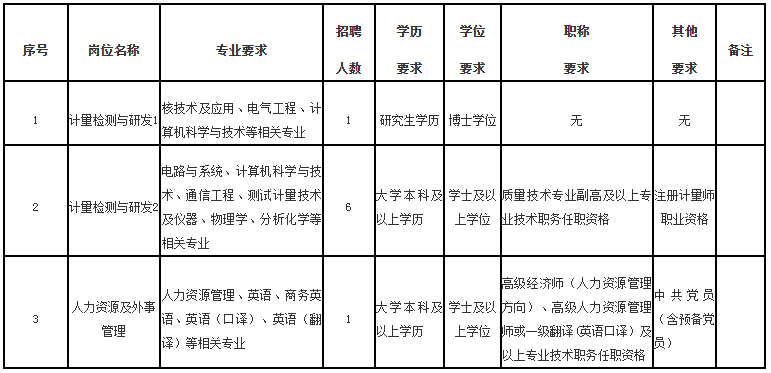
福建省计量科学研究院公开招聘高层次人才8名

福州长乐区卫健系统面向社会专项招聘医学类工作人员187名

泉州医学高等专科学校公开招聘编制内高层次人才37人泉州市永春县公开招聘编制内卫生紧缺急需专业技术人员18名泉州师范学院公开招聘教师9名厦门市粮油质量监测和军粮供应中心招聘编内工作人员3名

福建省计量科学研究院公开招聘高层次人才8名

招聘岗位

(点击图片可放大查看)

含编内!福建这些事业单位正在招人(福建有哪些事业单位在招聘)

报名时间

2023年5月6日12:00—2023年5月15日17:30

报名方式

本次招聘采取网络邮件报名的方式进行,每人限报1个岗位。符合条件的报考者将相关材料以“序号+岗位名称+姓名”方式命名打包,以附件形式发送电子邮件到指定邮箱(fjjlrl@126.com)。

联系方式

地址:福建省福州市鼓楼区屏东路9-3号

电话:0591-83837215 杨女士、许女士

详情点击

http://rst.fujian.gov.cn/zw/ztzl/zxzt/sydwrczp/gccrczpfa/202305/t20230506_6163782.htm

福州长乐区卫健系统面向社会专项招聘医学类工作人员187名

招聘岗位

(上下滑动,点击放大查看)

含编内!福建这些事业单位正在招人(福建有哪些事业单位在招聘)含编内!福建这些事业单位正在招人(福建有哪些事业单位在招聘)含编内!福建这些事业单位正在招人(福建有哪些事业单位在招聘)含编内!福建这些事业单位正在招人(福建有哪些事业单位在招聘)含编内!福建这些事业单位正在招人(福建有哪些事业单位在招聘)含编内!福建这些事业单位正在招人(福建有哪些事业单位在招聘)含编内!福建这些事业单位正在招人(福建有哪些事业单位在招聘)含编内!福建这些事业单位正在招人(福建有哪些事业单位在招聘)含编内!福建这些事业单位正在招人(福建有哪些事业单位在招聘)含编内!福建这些事业单位正在招人(福建有哪些事业单位在招聘)含编内!福建这些事业单位正在招人(福建有哪些事业单位在招聘)含编内!福建这些事业单位正在招人(福建有哪些事业单位在招聘)含编内!福建这些事业单位正在招人(福建有哪些事业单位在招聘)

报名时间

2023年5月12日9:00至5月18日18:00

报名方式

报考者登录福州卫生人才网(http://www.fzwsrc.com),如实及时提交个人信息及一张近期正面免冠彩色数码证件照及岗位资格条件要求的佐证资料扫描电子版,包括本人有效身份证件(正反面)、户口簿(户别页与本人页)、学历、学位证书(2023年应届生提供就读院校就业推荐表)和报考岗位要求的其他证书材料;取得境外学历学位证书报考者应上传教育部留学服务中心出具的学历学位认证书。

联系方式

0591-87711219、0591-28934799

详情点击

http://cl.dfwsrc.com/

泉州医学高等专科学校公开招聘编制内高层次人才37人

招聘岗位

(点击图片可放大查看)

含编内!福建这些事业单位正在招人(福建有哪些事业单位在招聘)含编内!福建这些事业单位正在招人(福建有哪些事业单位在招聘)

报名时间

即日起至2023年12月31日

报名方式

符合条件的报考人员通过福建省事业单位公开招聘考试报名平台(http://220.160.53.33:8903/home),提交个人信息及一张近期正面免冠二寸彩色数码证件照进行网上报名。报考人员报名时所填写的信息必须与本人实际情况、报考条件和所报考的岗位要求相一致。同时必须将报名材料以“岗位名称+岗位代码+姓名+手机号码”命名的ZIP压缩打包发送至邮箱“343861917@qq.com”。

联系方式

0595-22136632、0595-22136660

详情点击

https://www.qzmc.edu.cn/info/1231/8886.htm

泉州永春县公开招聘编制内卫生紧缺急需专业技术人员18名

招聘岗位

(点击图片可放大查看)

含编内!福建这些事业单位正在招人(福建有哪些事业单位在招聘)含编内!福建这些事业单位正在招人(福建有哪些事业单位在招聘)

报名时间

2023年5月2日—2023年5月15日

报名方式

此次考试报名采取网上报名的方式进行。报考人员须在规定时间内登录福建省事业单位公开招聘考试报名平台(http://220.160.53.33:8903/home),进行注册、提交资料、上传照片。每个报考人员成功报考1个岗位后,不得改报其他职位。报名系统将于5月15日17:30关闭。在职人员在报名时,还需在备注栏中备注已开具具有审批权限的部门出具的同意报考证明、同意辞职证明或解除劳动合同证明。  

详情点击

http://www.fjyc.gov.cn/zwgk/ylws/202304/t20230428_2875060.htm

泉州师范学院公开招聘教师9名

招聘岗位及要求

(点击图片可放大查看)

含编内!福建这些事业单位正在招人(福建有哪些事业单位在招聘)

报名时间

2023年5月5日9:00—2023年5月18日17:00

考核办法

考试采取笔试、面试相结合的办法。实际应聘人数与岗位拟招聘人数比例达到3:1(含3:1)方可开考,不达3:1的,按闽人发〔2006〕11号文件规定执行。笔试、面试、综合成绩总分均为100分,笔试内容为岗位专业知识。岗位B01、B03、B04、B05面试采用试讲(10-15分钟)和岗位技能测试的方式进行考核;岗位B02、B06、B07面试采用试讲(10-15分钟)和结构化面试的方式进行考核。笔试时间:2023年5月27日上午9:00—11:00,笔试合格线为60分。

联系方式

李老师:0595-22919537

郭老师:0595-22906239

详情点击

http://rst.fujian.gov.cn/zw/ztzl/zxzt/sydwrczp/zpfa/202305/t20230504_6162798.htm

厦门市粮油质量监测和军粮供应中心招聘编内工作人员3名

招聘岗位

(点击图片可放大查看)

含编内!福建这些事业单位正在招人(福建有哪些事业单位在招聘)

报名时间

5月5日至7月5日17:00(以邮箱接收时间为准)

考核办法

本次招聘采取电子邮件的方式进行报名。报考者须在报名时间内将报名材料扫描成电子档,以压缩文件的形式发送至招聘岗位对应电子邮箱,压缩包文件名及邮件标题格式为:应聘岗位名称+姓名。本次报名不收取报名费,报名时须认真对照简章规定、岗位招聘资格条件,确认符合相关要求方可报名。

联系方式

联系人:苏东超

联系电话:0592-2031772

详情点击

http://dpc.xm.gov.cn/xwdt/tzgg/202305/t20230504_2756737.htm

福建发布综合自福建省人社厅、长乐区卫生健康局、泉州医学高等专科学校、永春县人社局、厦门市发展和改革委员会

编辑:颜敏、段圣祺含编内!福建这些事业单位正在招人(福建有哪些事业单位在招聘)含编内!福建这些事业单位正在招人(福建有哪些事业单位在招聘)含编内!福建这些事业单位正在招人(福建有哪些事业单位在招聘)含编内!福建这些事业单位正在招人(福建有哪些事业单位在招聘)

免责声明:文章内容来自互联网,本站仅提供信息存储空间服务,真实性请自行鉴别,本站不承担任何责任,如有侵权等情况,请与本站联系删除。

上一篇 2023-05-11 16:38:05
下一篇 2023-05-11 16:47:38

联系我们

在线咨询: QQ交谈

邮件:362039258#qq.com(把#换成@)

工作时间:周一至周五,10:30-16:30,节假日休息。

铭记历史,吾辈自强!