杭州落户共分四种,分别是学历落户、职称类落户、投靠类落户和积分落户。
学历落户篇
1、办理条件
学历落户是杭州门槛最低、办理最快的落户方式,先看看自己是否符合学历落户的条件。
2、落户条件
全日制大专学历(35周岁以下,不含35周岁),在杭落实工作单位并由用人单位正常缴纳社保(社保需为已缴状态);
全日制本科学历(45周岁以下,不含45周岁),在杭落实工作单位并由用人单位正常缴纳社保(社保需为已缴状态);
全日制硕士研究生(50周岁以下,不含50周岁),无社保要求;
全日制博士研究生(55周岁以下,不含55周岁),无社保要求。
3、申请材料
3.1大专、本科学历
(1)居民身份证;
(2)户口本或户籍证明;(3)毕业证书;
(4)学位证书(大专学历无需提供);
(5)个人参保证明(至少一个月到账记录);
(6)劳动合同(有效期一年及以上);
(7)结婚证(已婚需提供);
(8)在杭无房:人才市场出具的《同意落户证明》(若选择此项,还需提供杭州市《无房证明》、集体户首页)或拟迁入地房屋产权人出具的《同意落户证明》(挂靠亲友可选择此项,还需提供杭州市《无房证明》、亲友房产证、户主身份证、户口本)或工作单位出具的《同意落户证明》(单位有集体户可选择此项,还需提供杭州市《无房证明》、集体户首页);
在杭有房:房产证(若选择此项,如房屋为夫妻共有,还需提供共有权人签署的《同意落户证明》)。
3.2研究生学历
(1)居民身份证;
(2)户口本或户籍证明;
(3)毕业证书、学位证书(留学生需提供国外毕业证原件、学历学位认证书或留学回国人员证明);
(4)结婚证(已婚需提供);
(5)在杭无房:人才市场出具的《同意挂靠人才集体户证明》(落户人才市场可选择此项,还需提供杭州市《无房证明》、集体户首页)或拟迁入地房屋产权人出具的《同意落户证明》(挂靠亲友可选择此项,还需提供杭州市《无房证明》、亲友房产证、户主身份证、户口本)或工作单位出具的《同意落户证明》(单位有集体户可选择此项,还需提供杭州市《无房证明》、单位集体户首页);
在杭有房:房产证(若选择此项,如房屋为夫妻共有,还需提供共有权人签署的《同意落户证明》)。
注:
1.迁移人挂靠人才市场集体户,需先将个人档案转至工作单位所在区的人才市场,方可开具相应的同意落户证明;
2.若迁移人已婚,且夫妻名下均在杭无房,需提供夫妻双房的在杭《无房证明》;
3.若随迁未成年子女,需提供子女的出生医学证明。
《落户地址证明》补充说明:
落户地址证明,根据迁移人的情况不同共分为落户到自己的房子、亲友房子、落户单位集体户、人才市场。
根据落户地址的不同,落户自家房子的需要提供《房产证》、落户在亲友房子的需要户主的身份证以及《同意落户证明》、落户在单位集体户的需要单位出具《同意落户证明》、落户在人才市场的需要人才市场出具《同意落户证明》。
注意:除了落户自家房子以外,其它落户都属于挂靠,并不会单独成户。
4、落户流程
(1) 申请人可登录浙江政务服务网进行线上申报,或向派出所(行政分中心户籍)提出申请,提交相关材料并选择结果送达方式;
(2)审核通过后,省外迁入的核发《准予迁入证明》,迁移人员需持身份证及《准予迁入证明》,回原户籍地派出所换领《迁移证》,再持《迁移证》到落户地派出所领取户口本及身份证。省内迁入的无需再回原户籍地办理,收到户籍窗口短信或电话通知后,方可本人前往落户地派出所户籍窗口办理户口本及身份证。
(3)通过公安审核之后,满足要求的申请人会收到短信提醒。根据原户籍所在地不同,又分为以下两种步骤:
(4)原户籍在省内
收到审核通过短信之后,前往落户地所辖派出所领取户籍、办理身份证即可;
(5)原户籍在省外
收到审核通过短信之后,前往窗口领取《准迁证》,申请人再回原户籍所在派出所用《准迁证》换取《迁移证》,再持《迁移证》与身份证去落户地所辖派出所办理户籍与身份证。
注意:办理完落户之后,户口本当场可领;身份证则需要在采集图像与指纹之后的10-15个工作日,EMS到件付快递至申请人。

5、咨询电话
0571-888985599
6、注意事项
申请人和用人单位要严格依法依规申请办理落户,发现违规行为记入人才引进信用系统,5年内不得申办人才引进业务,视不同情况依法严肃处理。
职称类落户指南
杭州取得中级及以上职称的朋友,在杭缴纳不同时限的社保之后,就可以直接办理落户。
具有中级专业技术职称(45周岁以下,不含45周岁)资格者,在杭落实工作单位,满足由工作单位连续缴纳1年及以上社会保险(不含补缴)的可以办理人才引进落户。
具有副高以上专业技术职称(副高50周岁以下,不含50周岁,正高55周岁以下,不含55周岁)资格者,在杭落实工作单位,由工作单位缴纳社会保险(1个月以上已缴状态)可以办理人才引进落户。
随迁条件:具有中级专业技术职称者,可随迁未成年子女,具有副高级专业技术职称及以上资格者,可随迁配偶及未成年子女
1.居民身份证及户口本或户籍证明;2.毕业证书;3.结婚证(已婚需提供);4.个人在杭参保证明;5.职称证书、职称评审表、考试合格登记表;6.劳动合同;7. 在杭无房:人才市场出具的《同意落户证明》(落户人才市场可选择此项,还需提供杭州市《无房证明》、集体户首页)或拟迁入地房屋产权人出具的《同意落户证明》(挂靠亲友可选择此项,还需提供杭州市《无房证明》、亲友房产证、户主身份证、户口本)或工作单位出具的《同意落户证明》(单位有集体户可选择此项,还需提供杭州市《无房证明》、单位集体户首页);在杭有房:房产证(若选择此项,如房屋为夫妻共有,还需提供共有权人签署的《同意落户证明》)。
注:1.若迁移人挂靠人才市场集体户,需先将个人档案转至工作单位所在区的人才市场,方可开具相应的同意落户证明,调档函可通过浙江政务网或“浙里办”app线上办理;2.若迁移人已婚,且夫妻名下均在杭无房,需提供夫妻双房的在杭《无房证明》;3.若随迁未成年子女,需提供其出生医学证明。
落户流程
1.申请人可登录浙江政务服务网进行线上申报,或向派出所(行政分中心户籍)提出申请,提交相关材料并选择结果送达方式;
2.审核通过后,省外迁入的核发《准予迁入证明》,迁移人员需持身份证及《准予迁入证明》,回原户籍地派出所换领《迁移证》,再持《迁移证》到落户地派出所领取户口本及身份证。省内迁入的无需再回原户籍地办理,收到户籍窗口短信或电话通知后,方可本人前往落户地派出所户籍窗口办理户口本及身份证。

投靠落户指南
杭州市实施投靠落户政策分为夫妻投靠落户、未成年子女投靠落户、老年投靠落户、部队随军家属投靠落户四类。分别需要什么条件和材料,我们一起来了解下吧!
夫妻投靠落户
申报条件
1、夫妻婚龄满2年(含2年);
2、在杭州的一方有杭州合法固定住所,且人户一致;3、另一方持有在杭州申领的有效的《浙江省居住证》。满足以上条件,可自愿申请投靠在杭配偶户口处。
申报材料
1、夫妻双方居民身份证;2、夫妻双方户口本;3、结婚证;4、在杭一方的杭州合法固定住所证明(房产证);5、另一方的浙江省居住证;
说明
1、合法固定住所包括商品房、经济适用房、有租赁证和单位大产权证的单位自管房、房管部门的直管公房、公租房,不包括租赁的回迁房。2、浙江省居住证需提前登记居住信息,居住满半年后才可办理。
未成年子女投靠落户
申报条件
1、未满18周岁的未成年子女(户口在大中专院校的除外);
2、父母在杭有合法固定住所。符合以上条件可按自愿原则投靠在杭父母。
申报材料
1、申请人及迁移人居民身份证;
2、申请人及迁移人的户籍证明或户口簿;3、小孩出生医学证明4、结婚证;5、父母与子女关系证明;6、拟迁入地房屋产权人出具的同意落户证明;7、房屋权属证明;
老年投靠落户
申报条件
一、80周岁及以上:
80周岁及以上老年人投靠在杭子女,不受“身边无子女”及《浙江省居住证》条件限制,可以自愿选择投靠在杭城镇有合法固定居住所的子女。
二、80周岁以下:
1、男性年满60周岁,女性年满55周岁;持有在杭申领的有效《浙江省居住证》;外地身边无子女,子女全部或大多数在杭州市区;本人或子女在杭州市区城镇有合法固定住所的,可申请投靠在杭子女。2、杭州地区有子女,外地也有子女的,按“就小城市、就多数子女”原则投靠;3、夫妻双方原籍在杭州市区,因工作调动在其他地区离退休,有子女在杭州市区的,满足男性年满60周岁,女性年满55周岁,可回杭投靠;4、外地老年夫妻投靠在杭子女,应由夫妻双方同时申请迁入,不能因此造成新的夫妻分居(丧偶、离婚的除外)。
申报材料
1、投靠人及被投靠人的双方身份证;2、投靠人及被投靠人的双方户口簿;3、子女在杭的房屋产权证;4、老年夫妇的结婚证;5、父母子女关系证明(可通过下列方式之一出具①、当地乡镇、街道计生委出具的关系证明,需注明父母双方信息及共生育几个子女;②、到户口原始档案所在派出所查询,需明确共有几个子女,分别叫什么名字,并加盖户口专用章;③、提供原始职工,干部履历档案登记中的家庭成员关系登记表,加盖单位公章)6、80周岁以下投靠人《居住证》;7、拟迁入地房屋产权人出具的同意落户证明
部队随军家属投靠落户申报条件
部队干部、士官家属随军,符合下列条件之一,可办理家属农转非:
1、军龄满15年;2、副营职或技术十一级以上;3、年龄35周岁以上;4、现役五、六级士官。
申报材料
1、申请人及迁移人居民身份证;
2、申请人及迁移人的户籍证明或户口簿;3、结婚证;4、父母与子女关系证明;5、拟迁入地房屋产权人出具的同意落户证明;6、房屋权属证明;7、本人在杭州拥有合法固定住所证明;8、申请人书面申请;9、军、士官职级证明(任命书)或军龄证明;10、军、士官所在部队申请随军呈批表(必须有师政治部主任签名)。
—积分落户细则和申请流程指南
杭州市正式出台了最新的《杭州市居住证积分管理办法(修订)》(以下简称《办法》)和《杭州市居住证积分落户实施细则(修订)》(以下简称《细则》),对原有的政策进行了修订完善。
受理时间的变化
2021年3月积分落户受理,按原政策实行;2021年11月积分落户受理,按新《办法》和《细则》实行。以后每年积分落户申请时间都是11月1日至30日。
就业和居住年限分值提高
新政策提高了就业和居住年限分值。“就业及参加社保”指标最高分值由75分提高到120分,“住所及居住年限”指标最高分值由45分提高到100分。
来杭投资企业分值提高
来杭投资企业被评为AAA级守合同重信用企业或省、市级信用管理示范企业的法定代表人由10分提高到80分。
社会服务分值提高
“参加无偿献血、参加志愿者服务”最高分值由10分增加至20分。
取消收容教育减分指标
将原政策“5年内被收容教育一次减50分”取消。
政策放宽都是为了外来务工人员更好的落户杭州。
申报条件
申请对象:持有在本市市区范围内申领的有效《浙江省居住证》的流动人口
适用范围:积分落户适用范围为杭州市市区,除建德、淳安、桐庐外
受理时间:2021年3月1日至3月31日(第一轮已结束)
2021年11月1日至11月30日(第二轮积分落户)
申办途径及流程
开始申请前,请先确认你的《浙江省居住证》处于有效状态,你的实际居住(自购房或租赁住房)地址与居住登记及居住证的地址一致
特别提醒:变更居住登记地址后还需要及时变更居住证的地址,不一致的会影响你的“住所”指标加分情况和积分应用结果
线下申请
1.线下申请—现场窗口申请
2.申请人也可携带相关佐证材料,前往你所居住地的积分受理窗口现场提交积分申3.请持在杭市区申领的有效《浙江省居住证》到现场填写《杭州市居住证积分管理申请表》,确保本人以及随迁配偶、未成年子女相关信息真实准确4.提供你的积分申请佐证材料,交由工作人员逐项拍照录入5.确认申报材料并签收《积分申请回执单》
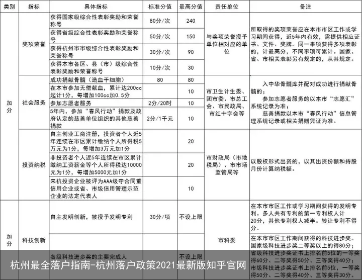
杭州市居住证积分指标体系



杭州市各区积分落户服务窗口

第一轮积分落户积分申请现已结束,,第二轮积分落户积分申请将在11月开始。
免责声明:文章内容来自互联网,本站仅提供信息存储空间服务,真实性请自行鉴别,本站不承担任何责任,如有侵权等情况,请与本站联系删除。