
一、 什么是期货?
期货的英文为Futures,是由“未来”一词演化而来。
其含义是:交易双方不必在买卖发生的初期就交收实货,而是共同约定在未来的某一时期交收实货,因此中国人就称其为“期货”。
通常指期货合约,就是由交易所统一制定的、规定在将来某一特定的时间和地点交割一定数量和质量商品的标准化合约,是期货交易的对象。
二、 期货品种合约

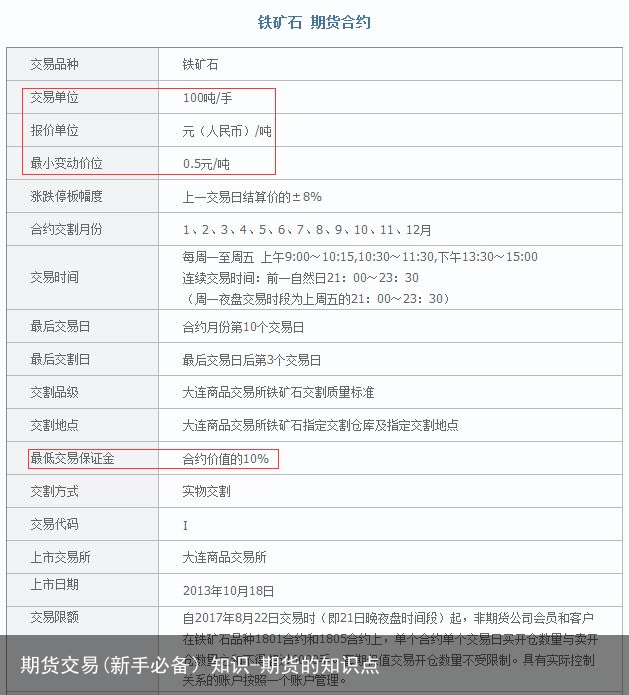
如果想详细了解某一期货品种,点击交易或者行情软件的相关资料可查看

比如上面的铁矿石合约,该合约交易单位是100,行情价格变动1个点是100块钱,最小变动100*0.5=50
计算时
保证金=当前价格*交易单位100*该合约保证金比例
手续费=当前价格*交易单位100*该合约手续费比例
(每个品种的保证金比例和手续费比例各不相同)
三、 期货交易特点
1,杠杆交易
保证金制度:以小博大,四两拨千斤
2,双向交易
可买可卖:不分牛熊都赚钱

3,T+0交易
当天无限次交易,进退自如,更多短线机会
(了解期货和股票的不同:期货和股票的区别)
4,到期交割
商品期货合约有到期日,不能无限期地持有,到期就要进行交割,持空单的一方提交交割实物,持多单一方支付交割现金,交割完毕后对该月份的合约进行摘牌。
个人客户不能进行交割,需要在交割前自动平仓。且大部分情况下,个人客户无法进入交割月,需要提前平仓,否则交易所或者期货公司会进行强行平仓。
四、期货交易制度
1,保证金制度
2,当日无负债结算制度
3,强行平仓制度
4,交割制度
5,大户报告制度
6,持仓限额制度
7,涨跌停板制度
五、期货交易方式
1,投机
-低买高卖或高卖低买来赚取差价利润
特点:交易频繁,风险大
2,套利
-通过不同合约价差的变化实现盈利
套利模式:
期现套利
跨交割月份套利
跨市套利
跨品种套利
3,套期保值
-套期保值是生产商和消费商用来规避风险的
在操作上要求商品相同、数量相等、月份相近、交易方向相反
免责声明:文章内容来自互联网,本站仅提供信息存储空间服务,真实性请自行鉴别,本站不承担任何责任,如有侵权等情况,请与本站联系删除。