1月19日,北京市报告新增5例新冠病毒核酸检测阳性人员。 为科学精准防控疫情,严防疫情输入,现对广大群众提出如下疫情防控建议:
一、 2022年1月5日(含)以来有北京市房山区长阳镇和丰台区新村街道旅居史的来鄂返鄂人员在做好个人防护的情况下,请主动向当地社区进行健康申报,并配合当地疫情防控指挥部的所有防控措施。 如有疑问或转码有误可拨打我省各级疾控中心咨询热线(号码附后)。
二、鉴于当前的疫情形势,如无必须, 建议近期不要前往北京市房山区长阳镇和丰台区新村街道。
三、 从北京市房山区长阳镇和丰台区新村街道来鄂返鄂的人员,请提前了解我省当地防控要求 ;来鄂返鄂途中,请做好个人防护;来鄂返鄂后,应主动配合我省相关防控措施。
四、广大群众要继续时刻保持良好的个人防护意识,养成随身携带口罩,科学规范佩戴口罩(尤其是在乘坐公共交通工具和在公共场所活动时)、勤洗手、常通风、保持安全社交距离的卫生习惯;不扎堆、不聚会,倡导健康生活方式。
五、如出现发热、咳嗽、腹泻、乏力等症状,要佩戴一次性医用口罩及以上级别口罩,及时到就近的发热门诊进行排查和诊疗,就医过程尽量避免乘坐公共交通工具。
六、接种新冠疫苗是预防控制新冠肺炎传播的最经济、最有效、最方便的措施,更是每一位公民应尽的责任和义务,请符合新冠疫苗接种条件的群众积极主动参与新冠病毒疫苗接种,携手共筑全民免疫屏障。
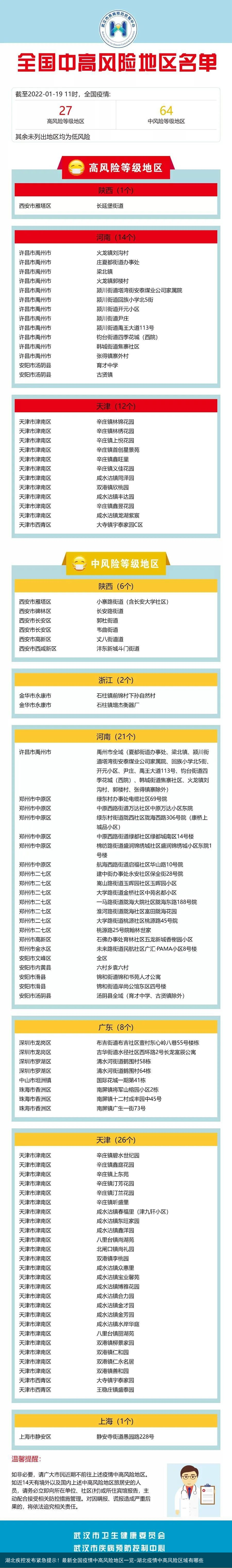
截至1月19日11时
全国中高风险地区一览
↓↓↓

打开凤凰新闻,查看更多高清图片
免责声明:文章内容来自互联网,本站仅提供信息存储空间服务,真实性请自行鉴别,本站不承担任何责任,如有侵权等情况,请与本站联系删除。