
中国美术学院附属中等美术学校,创办于1929年,是中国最早创办的、最具声望的中等美术学校,是中国美术学院的重要组成部分,在国内外享有盛誉。
学校以培养高等艺术院校优秀生源为办学宗旨,学制四年,学历中专。文化课程包括语文、数学、英语、政治、历史、地理等(文科类);专业课程包括素描、
速写、色彩、创作、中国画、书法、艺术理论及专业先修等。
一、招生计划
面向全国招生158名。其中上海户籍考生录取计划不超过10人,专业(二)中国画专业一体化培养项目录取计划不超过15人。
二、招生对象和条件
(一)热爱祖国,遵守中华人民共和国宪法和法律。热爱美术,具备学习文化和美术专业的基本素质,身体健康,无色盲或色弱;
(二)初中应届毕业生和初中往届毕业生;
(三)上海是户籍学生,请详细了解当地高中阶段升学户籍迁移政策和高考政策自行选择是否报考。
(四)属下列情况之一者一律不得报考;
1、普通中学的高中、中等职业学校的在校生;
2、未撤销留校察看处分的学生。
三、报名方式与时间
所有考生必须通过“艺术升”网站或“艺术升”手机APP报名,并缴纳报名费,报名费缴纳后概不退还。报名网址://www.artstudent.cn,“艺术升”手机APP可在“艺术升”网站扫码下载。
考生进入网上报名系统。按照《2023年中国美术学院附属中等美术学校网上报名操作说明》完整、正确、如实地填写报名信息(填报信息一栏中的通讯地址必须填写邮寄录取通知书的地址)。考生个人信息填报完成并保存,,缴费成功后进行确认。考生要牢记登录密码,以备查询个人信息使用。
(一)报名分为网上填报、网上缴费、网上确认、网上打印准考证四个阶段。凡符合报考条件的考生必须在规定时间内按要求依次办理网上填报、网上缴费、网上确认、网上打印准考证手续。凡未按规定流程报考或报考手续不全,误填、错填网报信息,填报虚假信息等造成无法参加考试的后果均由考生自行承担。
(二)网上填报、网上缴费、网上确认时间:2023年3月31日-4月10日。
(三)网上打印准考证时间:2023年4月26日一5月1日。
(四)艺术升APP上传报考资料:
1、拍摄兔冠一寸照;
2、拍摄5秒语音视频;
3、二代身份证姓名页、考生户口簿本人页或护照;
4、应届毕业生上传学籍证明,往届毕业生上传毕业证书。
(五)报名费每人145元。
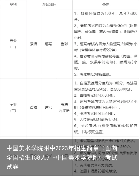
四、考试
(一)考试科目

(二)考试时间

注意事项:
1、英语听力考试采取电台发射、收音机接收的方式,接收频道:调频电台FM86.1赫兹。请考生务必提前准备好调频收音机和耳机,确保考试正常使用。
2、所有考生只能选择一个专业参加考试。绘画工具自备。
3、考试地点:中国美术学院附属中等美术学校(地址:浙江省杭州市西湖区转塘象山352号中国美术学院象山中心校区内)。
(三)考生应遵守考场纪律,违规处理参照《国家教育考试违规处理办法》
相关规定执行。
(四)疫情防控,按属地管理要求执行。考试期间考生须自备并佩戴口罩。
五、录取办法
(一)坚持“公开、公平、公正”原则。
(二)政治思想品德考核合格。
(三)专业(一)考试成绩按综合分由高到低排序。其中文化总分不低于216分。文化与专业成绩各占50%。综合分=(文化成绩总分文化成绩满分50%+专业成绩总分专业成绩满分50%)100
(四)专业(二)考试成绩按综合分由高到低排序。其中文化总分不低于216分。文化与专业成绩分别占60%与40%。综合分=(文化成绩总分文化成绩满分60%+专业成绩总分专业成绩满分40%)100
(五)考生在综合分相同的情况下,按各专业成绩总分高低排序,如再相同,以此类推为素描(白描)、色彩(书法及古汉语)速写,语文、英语、数学考试分数高低排序。
(六)考试成绩和录取情况,请关注中国美术学院附中官方网站信息。
六、入学
(一)根据录取通知书规定的时间,按时到学校办理入学的相关手续。逾期作自动放弃入学资格处理。
(二)新生入学后,经核奋发现与招生简章和学籍管理有关规定及条例不符,或徇私舞弊作假,不履行承诺者,任何时间段一律取消学籍资格,并通报有关部门。
(三)新作入学一个月内进行体检,休检不合格者,将按照规定进行处理。
(四)学费标准:每生12000元/学年,住宿费按规定另行缴纳。
七、乘车路线
城站火车站:乘坐杭州地铁1号线(湘湖方向),在江陵路站内换乘地铁6号线(双浦方向),至美院象山站-C 口出站。
火车东站:1.乘坐杭州地铁4号线(浦沿方向),在中医药大学站内换乘地铁6 号线(双浦方向),至美院象山站-C 口出站。
2.乘坐杭州地铁1号线(湘湖方向).在江陵路站内换乘地铁6 号线双浦方向),至美院象山站C口出站。
萧山国际机场:乘坐杭州地铁7 号线(奥体中心方向)在奥体中心站内换乘地铁6号线(双浦方向),至美院象山站-C 口出站。
备注:有多种换乘方式,建议考生提前规划行程。
中国美术学院附属中等美术学校
招生办公室
2023年3月
原文转自中国美术学院附中
免责声明:文章内容来自互联网,本站仅提供信息存储空间服务,真实性请自行鉴别,本站不承担任何责任,如有侵权等情况,请与本站联系删除。