全脑范围的突触分辨率连接图谱—连接组,对于理解大脑如何产生行为至关重要。由于技术限制,使用电子显微镜对整个大脑进行成像并从此类数据集中重建环路一直具有挑战性。
迄今为止,科学家仅绘制了秀丽隐杆线虫、杜氏阔沙蚕和玻璃海鞘等三种生物的完整连接组图谱,每种生物都有数百个脑神经元,而大型脑(例如昆虫、鱼类和哺乳动物)的突触分辨率环路图考虑通过切分脑区进行单独处理,然后拼接构建完整的连接组。然而,神经计算跨越空间分散但相互关联的大脑区域,理解任何一种计算都需要完整的大脑连接组及其所有输入和输出神经元。
果蝇是一种比较成熟的模式生物,与人类共享了许多基本的生物学特征,它具有丰富的行为能力,如学习、导航、处理气味和行动选择,并与成年果蝇和大型昆虫共享同源的大脑结构。因此,本研究选择了通体透明的果蝇幼虫-黑腹果蝇,它的大小适合当前研究技术,是研究连接图谱的理想模型。研究过程中将其大脑切分为5000份极薄的组织样本,通过纳米级分辨率电子显微镜捕获神经元图像。收集一只6h龄的果蝇幼虫大脑图像,需花费一年半的时间。强大的遗传工具可用于选择性操作或记录单个神经元类型,精确定位神经元和突触,并花费数月时间进行手动检查,追踪轴突和树突与其他区域的联系,一共花费了12年才构建它们的完整大脑连接组。
2023年3月9日,美国约翰斯·霍普金斯大学生物医学工程系Benjamin D Pedigo和英国剑桥大学MRC分子生物学实验室Michael Winding等在Science联合发表了题为“The connectome of an insect brain”的研究,这一国际合作团队成功绘制了果蝇幼虫-黑腹果蝇(Drosophila melanogaster)的全脑图谱,其中包含了3016个神经元和54.8万个突触连接,是理解大脑如何处理感官信息流并将其转化为行动的一个重要里程碑。

Nature Commun:北京大学王征团队发布猕猴全脑分区转录组图谱
Cell:庄小威团队绘制单细胞分辨率下小鼠大脑重要脑区衰老的分子和空间特征图谱
Cell发布重要资源:人脑前额叶皮层单细胞水平发育图谱——从胎儿到成年期
Nat Neurosci:构建人脑神经递质受体的三维图谱,映射大脑结构、动力学和认知功能
美国“大脑计划”投入5亿美元,要创建有史以来最详细的人类大脑图谱
Science封面:全球首个脑再生时空图谱
1.重建果蝇幼虫全脑神经系统识别轴突和树突
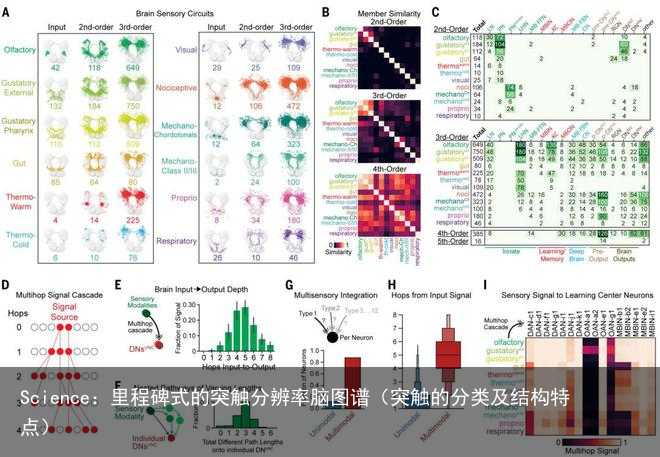
在电子显微镜下重建果蝇幼虫全脑的中枢神经系统(见图1),识别所有大脑输入神经元、中间神经元和输出神经元。根据先前研究的数据集,包含了大脑455个神经元,及其下游伙伴和高阶学习中心一共1054个脑神经元。本研究重建了大脑中剩余的1507个神经元,最终得到的数据集包含480个输入神经元和2536个分化的脑神经元(总共3016个神经元),以及548000个突触。>99%的神经元重建已完成,75%被注释的突触位点与神经元相连,剩下25%大多由小的树突片段组成,重建这些片段有点困难。接下来,研究者探索了神经元和连接类型、从输入到输出的信息流、多感官整合、跨半球相互作用、反馈途径,以及大脑和脑神经索相互作用的重复发生水平。
在果蝇中,轴突和树突分别包含了神经元的大部分突触前和突触后部位,被一个没有突触的连接域隔开。通过一个既定策略识别无突触的连接域。轴突和树突区被分别定义为这些连接域的远端或近端,经过人工校对,每个神经元都有一个轴突-树突分割点。为了更好地了解神经元的形态,研究者确定了大脑中所有的轴突-树突(a-d)、轴突-轴突(a-a)、树突-树突(d-d)和树突-轴突(d-a)连接,各自所占比例分别为a-d(66.6%)、a-a(25.8%)、d-d(5.8%)和d-a(1.8%)(图2c)。连接组可以被认为是共享相同的节点(即神经元)四种模式(图2D),其各自组成一种单独的图形。
研究者通过量化每种图形的神经元(节点)数量、密度和最大节点度(图2E),以便于后续研究不同的边缘类型对前馈或反馈信号的贡献,以及对脑的贡献。将所有的边缘类型结合到图中,根据感觉神经元到下行神经元的流动情况,通过信号流算法对神经元进行排序。然后,用这种输入-输出的排序来对大脑中的连接进行分类:将靠近感觉外周的神经元投射到靠近下行神经元的神经元定义为前馈连接,反之则为反馈。轴突-树突连接显示了最多的前馈;轴突-轴突和树突-树突连接显示了前馈和反馈的混合,偏向于前馈突触;而树突-轴突连接显示了最多的反馈(图2F)。

图1.果蝇幼虫大脑重建全景图
(A)果蝇幼虫中枢神经系统中分化的脑神经元的形态。(B)大多数(>99%)的神经元被重建完成,其定义是重建所有的终端分支,没有数据质量问题阻碍轴突和树突的识别。与脑神经元或来自脑外上行神经元相连时,突触前与突触后是完整的。(C)通过自动图形匹配和人工校对确定左右同源的神经元对。结果显示,有14个神经元未明确配对,均在学习和记忆中心有176个未配对的KCs。(D和E)大脑结构示意图。大脑输入包括直接突触到大脑神经元的SNs和来自VNC段A1的ANs,它们直接或多突触地接受A1感觉输入(见图S2)。大脑中间神经元将这些输入信号传递到输出神经元:到食道下带(SEZ)的DNS(DNSEZ),到VNC(DNVNC)的DNS(DNVNC),以及环腺神经元(RGN)。(F到H)大脑中的细胞类别。一些中间神经元属于多个类别,但为了绘图方便,显示为相互排斥(见图S4)。注意,一些先前重建的中间神经元(共40个)和输出神经元(共6个)包括在柱状图中,但不是大脑神经元本身不在计数范围内。有20个大脑输出神经元具有已知的细胞类别,因此也被包括在(G)中。

图2. 对所有大脑轴突和树突的鉴定显示了四种连接类型
(A)所有脑神经元的轴突和树突都被鉴定出来,其中>95%的神经元含有完全分化的轴突和树突。其余的是未分化的神经元和未成熟的神经元。(B)轴突主要包含突触前的位点(橙色),而树突主要包含突触后的位点(蓝色),但在这两个区间都能观察到突触前和突触后的位点。(C)脑神经元之间的突触连接被分为轴突-树突(a-d)、轴突-轴突(a-a)、树突-树突(d-d)或树突-轴突(d-a)。(D) 显示大脑神经元之间所有连接类型的邻接矩阵。每个象限代表大脑中每个突触前神经元(行)和突触后神经元(列)之间的不同连接类型。
2.系统聚类分析显示93种连接性脑神经元识别大脑所有感觉通路
根据突触连接将大脑神经元细分为不同类型,研究者根据所有连接类型的图形结构,将所有大脑神经元光谱嵌入到一个共享空间中,对其进行聚类分析得到93种细胞类型,这些类型在形态和功能等其他特征方面保持内部一致性。中枢在大脑计算和行为中起着关键作用。脑中枢定义为分别具有≥20个突触前或突触后伙伴,即输入度或输出度≥20。为了研究最强的中枢和跨半球的可重复性,研究者过滤了两个单独的脑半球中观察到的强连接,最终确定了506个a-d、100个a-a、10个d-d和8个d-a中枢(图3E),总结发现73%的轴突-树突连接的输入-输出中枢是突触后的学习中心或突触前与驱动学习相关的调节神经元(蘑菇体输出神经元(MBONs)、会聚神经元(CNs)等),23%的输入-输出中枢是CNs。
为了给全面理解感觉处理回路,研究者系统地分析了所有的通路,并开发了一种信号级联计算工具,它基于两个相连神经元之间信号传播的可能性取决于它们之间突触数量的假设,在大脑中传播多突触信号(图4D)。在从感觉神经元(SNs)开始的级联中,信号一般在3到6跳后上行至腹侧神经索(DNsVNC),很少超过8跳(图4E)。
为了不漏掉长的路径,研究者使用8跳级联,确定了SNs或上行神经元(ANs)与输出神经元之间的所有通路(图4E)。接下来,研究者调查了整个大脑的多模态特征,同时考虑到了较长的路径。从每个感觉模式开始进行8跳信号级联,得到每个神经元收到的感觉输入的组合,研究者发现极少数神经元(分别有12%或14%的8跳级联)只接受一种模式的信号,而大多数神经元是多模式的
(图4G)。
多巴胺能神经元(DANs)与整个动物界的学习、动机和行动选择有关,了解DANs的功能对理解其功能至关重要,因此,研究者分析了MB DANs上的感觉会聚。他们发现DANs接受来自所有感觉模态的输入,包括来自那些在学习任务中通常感觉到条件刺激的模态(如嗅觉)和来自本体感觉神经元(有5或8跳级联;图I),而其他MB调节神经元整合能力较差。

图3.大脑结构的分层聚类和分析
(A)基于连接性的左右半球联合频谱嵌入对神经元进行分层聚类。(B) 使用NBLAST方法对聚类内形态相似度进行评分的聚类实例。(C) 大脑的邻接矩阵按层次集群结构排序。(D) 第4级集群的网络图显示粗略的大脑结构。彩色饼状图显示集群内的细胞类型。(E) 第4级群中a-d中枢神经元比例。每个簇的细胞类型在X轴上被描述,并被注释为与(D)中的簇相匹配。中枢被定义为具有≥20个内度或外度(分别为≥20个突触前或突触后伙伴)(F)进出中枢的神经元类型(a-d)。大多数神经元在记忆和学习中心的下游或上游(灰色半圆,与MB有关)。(G) 从SNs到输出神经元的路径,跳数为6或更少,使用一对≥1%的输入阈值的a-d模式图显示了从360万条路径的总集合中随机选择的10万条路径。

图4. 整个大脑的多模态感觉整合
(A)感觉回路中神经元的形态,使用来自SNs或ANs的多跳a-d连接来识别。(B)使用Dice系数确定整个感觉回路的神经元相似性。大多数二阶神经元是不同的,而在不同的模式之间,三阶和四阶神经元逐渐变得更加相似。(C) 每个感觉回路中的细胞类别。(D) 多跳信号级联的示意图。(E) 从感觉模式到大脑输出神经元的信号级联的量化,DNsVNC。(F)不同长度的路径数量被量化,从各个感觉模式到各个DNsVNC。传播到DNsVNC的信号大多使用不同长度的多条路径(短、中、长)。(G) 根据个别感觉模式的信号级联,单个神经元被分为单模式或多模式。大多数脑神经元从多种感觉类型(多模态)整合,而少数从单一模式(单模态)整合。(H)对(G)中单模态或多模态细胞的感觉输入的距离进行了量化。(I) 从不同模式的SNs或ANs到学习和记忆中心的输入神经元,包括多巴胺能神经元(DANs)、胺能神经元(OANs)和未知神经递质的神经元(MBINs)。
3.全脑通路分析揭示一个嵌套的复发性结构
两个半球是大脑的基本属性,但来自两个脑半球的信息如何被整合并用于神经计算还不是很清楚。为了研究半球间相互作用的结构基础,研究者确定了所有通过对侧投射(轴突或树突)参与半球间交流的神经元,发现61%的神经元是同侧,24%的神经元是双侧,15%的神经元是对侧(图5C)。
为了更好地理解大脑半球之间的信息流动,研究者探索了同侧、双侧和对侧神经元如何相互交流,并计算了它们的连接概率(图5E),发现连接到同源对侧神经元伴侣的概率比连接到非同源对侧的概率高得多。最终,明确了在大脑一侧整合对侧和同侧信息后,整合的信息通常被传递回另一个半球。重现是脑回路的一个重要特征,可以提高人工神经网络的计算能力。
研究者从每个7级脑群开始产生独立的信号级联(图6A和3A),并跟踪信号在大脑结构中向上或向下传播到其他集群的程度,发现几乎所有的脑群都发出强有力的前向和后向信号(图6B)。大多数脑群同时向其他多个集群提供前向和后向信号,甚至在每个簇的单个神经元中也观察到了这种情况(图6C)。
为明确单个神经元在多大程度上向自己的上游伙伴提供反馈,从而形成循环回路。研究者使用单个神经元的多跳信号级联来识别它们在整个大脑中的直接和间接下游伙伴(最多5跳),然后,确定这些下游伙伴中的哪一个将反复出现的信号发送回源神经元,发现41%的神经元向至少一个上游伙伴发送信号(图6D)。此外,下游神经元经常使用多种不同长度的路径向上游神经元发送重复信号(图6E)。
接下来,分析哪些脑细胞类别是最常见的,研究者将单个神经元的递归定义为其多突触下游伙伴(使用多达5跳的级联)将信号发送回具有a-d连接的源神经元部分,发现重复伴侣的比例在不同的神经元类别之间变化很大(图6F)。与学习中心有关的其他神经元是大脑中重复出现最多的神经元之一。DANs(57%),驱动学习的调节神经元;MB-FBNs(51%),突触前至DANs,与计算预测值和调节学习有关;MBONs(45%),学习中心和突触前到MB-FBNs的输出;CNs(42%),对MBONs和LHNs都是突触前的,整合了后天和先天的信号(图6F)。这四组涉及学习和基于记忆的动作选择的神经元共同形成了一组相互连接的循环回路(图6F和6G)。

图5. 双侧和对侧神经元的半球间通讯的特点
(A)左右半球之间的联系,在每个半球内按集群结构排序。(B)每个神经元的对侧a-d突触前部位的比例。(C)同侧、双侧和对侧轴突神经元的形态与a-d突触分布。(D)大多数双侧轴突神经元突触到两个半球的同源神经元上,(左)显示与同侧和对侧下游伙伴的a-d连接的高余弦相似度;(右)显示了三个余弦相似度值和下游伙伴的细胞类型成员。(E)使用a-d型的左右细胞种类之间的连接概率。在相反脑半球的对侧神经元之间观察到连接概率是最高的。(F)同源的左、右半球神经元之间观察到互为循环。(G)每个细胞类别的感觉信号侧化。蓝色,从两个半球接收信号的神经元;橙色,只从一个半球接收信号的神经元。46%的DNsSEZ是侧向的(使用8跳或5跳级联)。

图6. 通过大脑的综合循环途径
(A) 从每个簇开始的信号级联的示意图。(B)信号级联源于每个7级群向前(沿对角线以上)和向后(沿对角线以下)移动。(C) 分别从集群或集群内的单细胞接收级联前向或后向信号的集群或单细胞的数量。(D) 脑神经元的复现。将多跳信号送回源神经元,形成复现性循环(左),至少41%的脑神经元参与复现性循环(右)。(E)单个神经元之间不同长度的递归通路的量化。(F)对每个细胞类别的复发性进行了量化。(G) 报告了单个MBINs的循环伙伴(即所有下游伙伴,使用5跳级联,发送循环信号回来),包括那些多巴胺能神经元(DANs),胺能神经元(OANs),以及表达未知神经递质的MBINs。(H)使用1或2跳a-d连接的DNsVNC或DNsSEZ的循环或平行效应复制信号。
4. 脑-神经索间“Z”字形连接图案
本研究组的电镜数据集包含完整的中枢神经系统,有助于评估大脑和中枢神经系统其他部分之间的沟通。由于大多数运动神经元(MNs)位于腹侧神经索(VNC),了解大脑和神经索之间的交流,就能了解到中枢神经系统的发展,这对理解行为是如何产生的十分重要。研究者重建了向脑外发送前馈信号的大脑下行神经元(DNs)的轴突。我们根据三维标识将中枢神经系统分为13个区域,包括所有的VNC段,并确定每个中枢神经系统区域内有多少DN突触前的部位(图7A-i1),从而形成了与连接组直接相连的大脑-VNC投射组。每个VNC段都包含MNs,它们支配着整个身体的定型位置的肌肉(图7A-ii)。
先前的研究已经确定了参与特定行为,如向前/后运动、转弯、驼背、速度调节和头部运动等的肢体部位(图7A-iii)。通过这些相关的投射-连接组数据,研究人员生成了一个概览图,显示每个DNVNC的以下内容:
(i)它的流伙伴;
(ii)它在整个中枢神经系统的输出位置,以及
(iii)它在大脑中的所有下游伙伴(图7B-i至iii)。
在投射图上标注了每个DNVNC可能产生的候选行为(图7B-ii),研究者发现集群身份(基于大脑连接)和神经索投射区域之间有很强的相关性,表明投射到不同神经索区域并可能介导不同行为的神经元也接受不同模式的大脑输入。
大脑投射组显示了DNsVNC投射到哪些节段,但没有显示大脑与VNC环路的交流方式。因此,研究者分析了大脑如何与最完全重建的VNC节段(A1)沟通,其中所有的运动和许多感觉环路都被重建了。数据显示包含A1的感觉回路(SNs)的深度从3跳(本体感觉)到7或8跳(痛觉和弦音)不等(图7F)。DNsVNC主要针对三阶或四阶SNs(SNs下游2或3跳),其中31%是前神经元或39%是前运动神经元。然而,本体感觉回路是个例外,DNsVNC与几个二阶本体感受神经元形成突触,其中一半也是前神经元或前运动神经元。
为了更好地理解大脑-神经索的相互通讯,研究者分析了A1 ANs上游和下游的神经元,观察到许多直接DNVNC→AN和AN→DNVNC和AN→DNSEZ连通的实例(图7G)。但是没有观察到DNsVNC和ANs之间的相互循环,与之相反,研究者发现了“Z”字形基序,DNVNC→AN→DNVNC,每一边都有不同的DNsVNC(图7H和7I)。因为大多数 DNsVNC 的驱动程序线尚未生成,研究者仅了解少部分 DNsVNC 的行为角色,但发现了一个对两个 DN 有明确的作用序列(图7J)。该基序包含PDM-DN (DNVNC1)和MDN(DNVNC2),它们分别促进停止和退后。Stop-backup是一种常见的行为序列,基于大脑输入和本体感受反馈或体感环境,提高了“Z”字形图案中的ANs可以促进序列中动作之间转换。

图7. 对脑-神经索相互作用的研究揭示了上行神经元和下行神经元直接联系
(A)果蝇幼虫中枢神经系统的示意图(i)以及这种拓扑结构如何对应于不同的体节(ii),参与一系列不同的行为(iii)。(B) 每一行代表一个单独的DNVNC对,及其在大脑中相关的上游和下游a-d连接,以及它对中枢神经系统其他部分的投射。(C) 在大脑中观察到的常见循环和输出复制 a-d 通路的示意图,重点是 DNVNC 连接。(D) 大脑与 VNC、DNsVNC 和 AN 之间的交互途径,侧重于 A1 部分。(E) A1 中的前运动神经元层。(F) A1 中的感觉层。报告了每个感觉层的中间神经元(绿色)和 AN(蓝色)的数量和 DNVNC 目标(红色)的位置。(G) DNsVNC 和 A1 细胞类型之间以及 ANsA1 和大脑输出神经元之间的连接概率 (a-d)。(H) A-d 基序涉及 A1 中的 DNsVNC 和 AN。上面描述了每个基序的最简单版本,但还分析了涉及 3、4 和 5 个节点的基序,其中包含大脑中额外的 A1 中间神经元或预输出神经元。(I) 观察到的所有锯齿形图案。每个条形代表每种类型的神经元数量,线条代表起源和结束于每个类别中单个细胞的路径。(J) 锯齿形图案,两侧均带有先前表征的 DNsVNC。这个主题从 PDM-DN 开始,其急性刺激引起停止行为,并在 MDN 结束,其急性刺激导致动物后退。停止备份是在果蝇幼虫中观察到的常见行为序列。
总结与展望
对果蝇幼虫基因组的研究将是一项持久的参考研究,为大量脑功能的众多理论和实验研究提供基础。本研究中产生的方法和计算工具将促进对未来连接组的分析。虽然动物界的大脑组织的细节不同,但许多电路结构是保守的。随着未来绘制出更多其他生物的大脑连接图,比较它们之间共同的部分,可能揭示最佳电路结构以及作为生物体之间行为差异基础的特异性的电路。
在果蝇幼虫大脑中观察到的一些结构特征,包括多层捷径和突出的嵌套循环,在最先进的人工神经网络中都可以找到,它们可以弥补网络深度的不足,支持任意的、任务相关的计算。因此,这些特征可以提高大脑的计算能力,克服生理上对神经元数量的限制。未来对大脑和人工神经网络之间的异同的分析可能有助于理解大脑的计算原理,甚至激发新的机器学习架构。
参考文献
Winding, Michael et al. “The connectome of an insect brain.” Science (New York, N.Y.) vol. 379,6636 (2023): eadd9330. doi:10.1126/science.add9330
编译作者:香蕉牛奶(brainnews创作团队)
校审:Simon(brainnews编辑部)
免责声明:文章内容来自互联网,本站仅提供信息存储空间服务,真实性请自行鉴别,本站不承担任何责任,如有侵权等情况,请与本站联系删除。