一、行业现状
筒仓通常会被农场主用于存储动物饲料、农作物谷物等,筒仓种类各异,高度从10m到30m不等,类似的应用还有渔业、建筑业、矿业、化工产业等,筒仓用于存储一些原料或者成品物。
目前行业中检查筒仓内料位的方法主要是工人攀爬到筒仓顶,通过人眼观察,工人每天需要爬4-5次,不仅检查过程充满危险,也非常的低效,并且结果依赖肉眼观察与估算并不准确,全世界每年都会因为攀爬筒仓导致数千起安全事故发生。
如果还是依靠人力,无法满足现今智慧农业的数字化发展,也不能保证工人的人身安全。北醒激光雷达能协助农场、饲料供应商提高数字化程度,加快物联网建设,不仅可以减少人力节约时间,还可以提高安全性。
二、Benewake方案
北醒基于近红外ToF激光雷达提出了一套料位检测方案,通过北醒雷达获取准确的库存数据,方案中配备网络传输模块,最终通过终端设备,随时随地检测筒仓内的库存信息。整套方案中北醒可提供激光雷达设备、无线传输模块,以及第三方监控软件(如需独立部署北醒可提供技术支持),客户也可对数据自行进行处理,融入现有系统中,整套方案安装配置简单,结果真实可靠。

料位检测方案配置:
传输模式
4G方案
LoRaWAN方案
终端展示
web端
移动端
软件界面:

三、LiDAR安装
单点安装——满溢/空仓检测
将一台北醒激光雷达安装于料仓/罐仓顶部开口处或侧边开口处,垂直向下测量料位中心高度或边缘高度。料仓灌料时,中心安装的雷达模块可以作为高度预警,提示进料情况;出料时,监控剩余容量,提醒用户及时补充物料。

多点安装——料顶模型搭建
将多台北醒雷达并排安装在结构件上,固定到料仓/罐仓顶部开口处,或将多台雷达均匀安装至料仓顶部各个区域,通过多点同时测量料仓内中心、边缘等多个位置的高度信息,实现料顶模型的大致搭建,可以简易的分辨料顶形状(下陷、上凸、平整)。


实景安装&软件展示
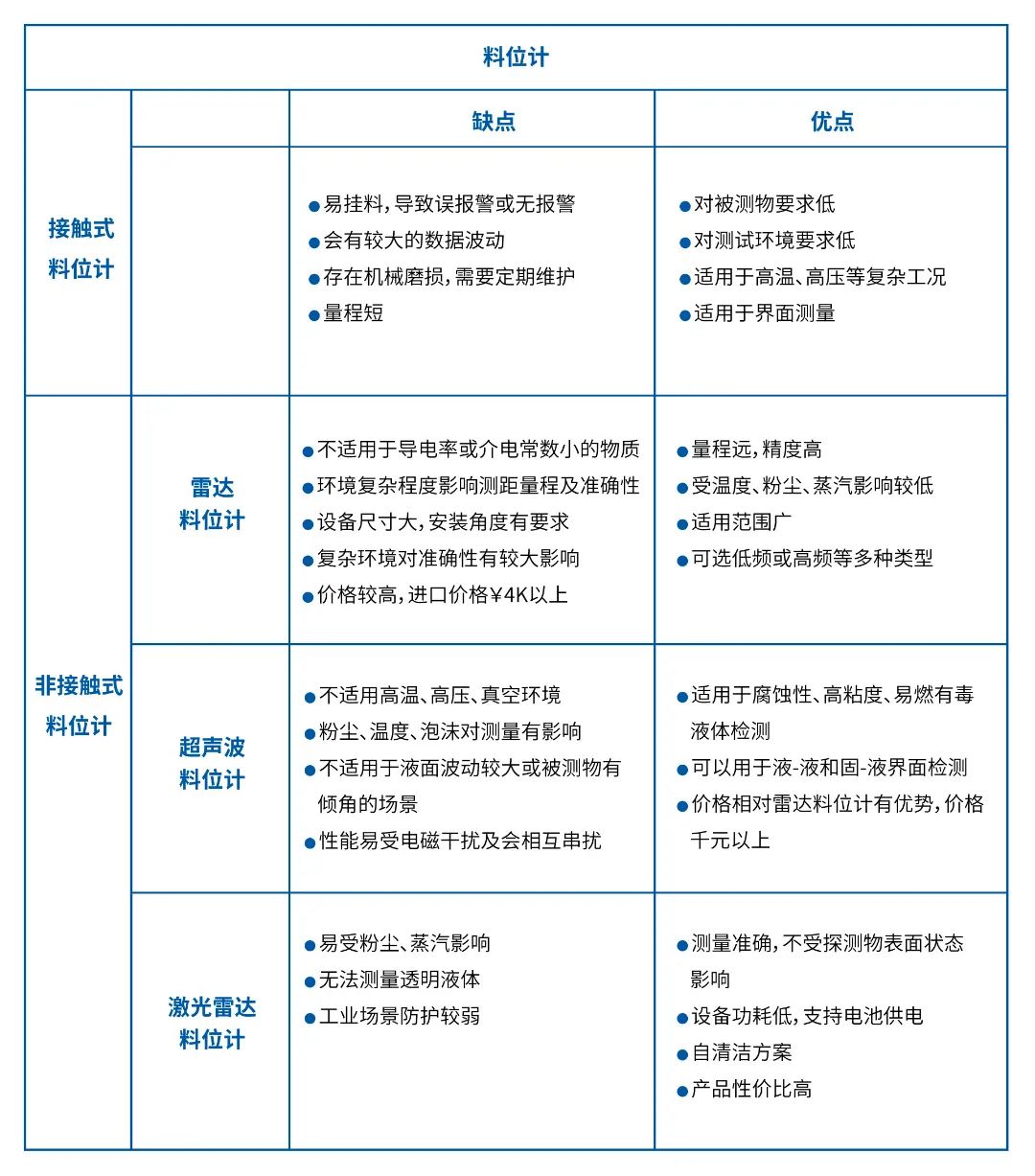
四、料位计对比

料位计对比图
五、LiDAR选型推荐
北醒拥有自主研发的一系列高性价比ToF激光雷达,量程选择从0.1m到350m,能够满足绝大部分料位检测环境。北醒雷达体积小、重量轻、拥有丰富的通信接口,提供免费的上位机软件,雷达配置简单即插即用,用户也可以自己选型作为物联网方案数据获取终端。
通信接口:UART、I²C、I/O、CAN、RS-485(Modbus)、RS-232、4-20mA等;简单易配置,支持特殊定制,7X24一对一技术支持。
六、TF02-Pro-W重磅推荐
TF02-Pro-W是专门针对料位检测行业开发研制的一款单点测距激光雷达,可实现25m的测量距离和cm级别的探测精度,对不同反射率测量物以及在不同温度、环境光等因素下均有稳定良好的测距性能。TF02-Pro-W雷达窗口配有独特的除尘刷装置,定期自动清洁雷达窗口解决挂料问题,可以在灰尘污染严重、易沉积尘土的环境中保持测距的准确性。
七、LiDAR优势
01 近红外ToF非接触式连续测量
LiDAR和物料不会直接接触,避免互相污染
02 多种无线传输方式
4G/ LoRaWAN多种方案可选
03 低功耗
LiDAR和无线模块,全部电池供电,可用数年
04 自除尘功能
LiDAR配置除尘刷,严重脏污情况下保证测距准确性
05 安装便捷
快速安装、部署简单,无需额外走线,设备即装即用
06 配置简单
免费的LiDAR调试软件,轻松配置
八、客户受益点
1、提升员工安全,无需再去筒仓现场攀爬料筒,远离危险环境;
2、提高库存信息程度,优化补料计划,及时获取料位数据,设置告警阈值,不再遗漏补料;
3、员工远程巡检,随时掌握所有筒仓数据,减少运营成本;
4、近红外ToF原理,不受料位锥面影响,提高料位检测准确度。

九、推荐场景
农业:动物饲料、谷物、农作物
渔业:鱼饲料料仓
建筑:砂石、渣土、水泥
矿物:盐矿、矿石
使用北醒激光雷达,可以实现随时随地轻松获取筒仓中物料的实时余量信息,无需再去现场攀爬筒仓巡检,保障员工人身安全,也减少人为误差,提高筒仓巡检的准确性。
并可建立完善料位监控系统,料位信息后台汇总提供给原料供应商,供应商可以掌握并预测饲料消耗情况,提前备料,安排运输,提高了运输效率以及运营效益,实现了上下游生态产业链紧密连接与数字化智能化产业升级。

免责声明:文章内容来自互联网,本站仅提供信息存储空间服务,真实性请自行鉴别,本站不承担任何责任,如有侵权等情况,请与本站联系删除。