经历过四六级在疫情动荡的匆忙慌乱
大家都希望早点报名,安心备考
最新四六级考试时间如下
@山东教育考试院发布的「山东省2023年教育考试时间预安排」显示:
上半年全国大学英语四六级考试时间:
口试:5月20-21日
笔 试 :6 月 17 日
(不用掰手指头算了,还有159天)
下半年全国大学英语四六级考试时间:
口试:11月18-19日
笔 试 :12 月 16 日

这个信息是否准确呢?
根据虫虫的经验,基本是确定了
不过,
该表上缺少3月四六级加考的考试时间

此外,目前个别学校
也开始为6月四六级报名做准备工作啦
@浙江工商大学继续教育学院 发布的 《2023年度大学英语四六级考试学神古堡心信息收集通知》 显示: 2023年四六级开始预报名并进行照片采集

⚠️虫虫提示:
四六级考试时间是全国统一的,但
每个省/高校的报名时间都不太一样,
以上信息供参考
具体大家以所在学校通知为准!
2023年四六级考试时间及备考
2023年的考情预计不同往年,各高校优化了「疫情防控措施」。大学生活受限将越来越小。
各类考试,包括四六级考试受疫情的影响也将越来越小,甚至为0。

比如:
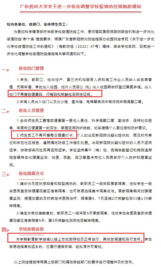
广东药科大学通知提到:无需申请审批出入校园;不再查验健康码、行程码和核酸检测阴性证明;无需再每日健康打卡······

如此一来,大家终于能全身心的投入到备考中,不用再为考试延期而担惊受怕了!
【特别声明】本公众平台除特别注明原创或授权转载外,其他文章均为转载,版权归原作者或平台所有,出于传递信息之目的,并没有任何商业目的。本公号尊重知识产权,如无意中侵犯了您的权益,请及时联系后台,本公号将及时删除。
合集收藏
备考专辑: & &
语音单词:& & &
新闻英语: & &&
歌曲TED: & & & &
美文故事: & & & &
名字外教: & & & & &
微信公众号改版,订阅号消息不再按时间排序,为了防止迷路,希望小可爱们可以动动小小手点个“在看”或者将“小芳老师”添加到★“星标”☆中!让系统知道这是你喜欢看的公众号,这样我们就可以一直就可以永远幸福在一起啊!
免责声明:文章内容来自互联网,本站仅提供信息存储空间服务,真实性请自行鉴别,本站不承担任何责任,如有侵权等情况,请与本站联系删除。