在上年的12 月 14 日,保险行业协会发布了《新能源车险专属条款》:

新能源车险 27 号上线后,有网友发现自己的新能源车险保费暴涨,比如特斯拉某个车型竟然涨了 80%。

顿时,网上炸开了锅,议论纷纷:新能源车险凭啥涨价?是不是所有的车都会涨?新能源专属车险要怎么买?
那今天,我们就来聊聊这些问题,主要内容如下:
新能源车险保费暴涨,是怎么回事?新能源车险 vs 燃油车险,有啥优势?新能源车险,怎么买更划算?
据了解,这次新能源车险引发的保费上涨,数特斯拉的涨幅较大。此外,其他的新能源车,比如蔚来、小鹏汽车等也出现了不同程度的上涨。
我们也专门找了位拥有特斯拉 Model Y 的同事,了解新能源车险和旧车险的报价:

可以看到,新能源车险的保费相比原来的旧车险,涨了 47% 左右,其中涨幅最大的是车损险。
看似保障都差不多,为什么保费会相差如此之大呢?主要有以下几个原因:
新能源车险保障更好:主险明确了无论在行驶、停放或充电时起火,导致“三电”系统(电池、电机、电控)的损失,符合条款要求都能赔(第二部分会详细分析)。新能源车出险率高:新能源车近几年才兴起,技术不够成熟,有不少质量问题,导致出险率高。目前,新能源车险的赔付率接近 85%,明显高于燃油车,保险公司赔付压力较大。其他因素:除了以上原因,保费还跟新能源车的价格、维修成本、出险率等息息相关,比如特斯拉比一般的新能源车,保费会高一些。大家也不用担心,也不是所有的新能源车保费都会大涨,有网友反馈,很多只是涨了几百块。

而根据官方的回应,有的车保费甚至会下降,比如比亚迪。
总而言之,保费是由多方面因素决定的,不能一概而论,大家也不必恐慌。

大家都知道,新能源车险上线前,新能源车跟燃油车用的是同一套车险条款,即“机动车商业保险”。如今为什么要单独划分出来呢?新能源车险相比燃油车险,会更好吗?
1、都是车,为啥要区分两种车险?
传统燃油车和新能源车最大的区别在于:燃油车以发动机为动力,而新能源车的核心动力系统是由“三电”组成。
动力系统不一样,新能源车的风险自然有很大不同,比如:
自燃:这是新能源车潜在的最大风险,也是车主们最为担心的问题。相关数据显示,2020 年一共发生过 124 起新能源汽车起火事故。质量问题:新能源车研发时间不长,像中国 2010 年后才开始大力推进,技术还不够成熟,质量无法保证。比如几个月前,因刹车失灵等质量问题闹得沸沸扬扬的特斯拉事件。自买充电桩损坏:新能源车刚兴起,充电设备还不完善,很多车主会自己买充电桩,但使用自己的充电桩,也容易发生起火等事故。以上这些风险,传统燃油车险的保障是有缺陷的,根本没有针对新能源车的专属保障。万一发生事故,理赔时存在很大的争议。
因此,推出新能源汽车专属的车险,就很有必要了。
2、燃油车险 vs 新能源车险,谁的保障更好?
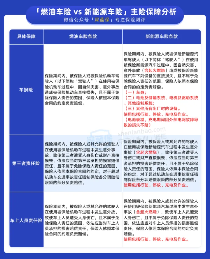
我们扒了燃油车险和新能源车险条款,将两者的保障进行了对比:

可以看到,新能源车险的变化在于:结合了新能源汽车的特点,优化了新能源汽车主险保障,新增了 3 个更实用的附加险,同时剔除了发动机进水损坏除外责任。
我们下面就来详细分析下这几项新增的保障:
① 三大主险,保障更全面
新能源车的三大主险没变,但增加了一些保障内容。我们直接看条款:

也就是说,无论是车损险、三者险还是车上人员责任险,都增加了汽车起火保障,以及明确了无论是行驶、停放或充电等场景,发生保障责任内的事故都能赔。
其中,新能源车损险相比燃油车险,还能保车身、“三电”系统、其他出厂时的设备,相当于是为新能源汽车量身定制的了。
② 新增 3 个附加险,保障更有针对性
这 3 个附加险,分别是:
外部电网故障损失险:在充电时,要是因电流、电压不稳定,导致新能源汽车某零件(比如电机)损坏,也可以赔付。自用充电桩损失险:如果自己有充电桩,被别人损坏了要维修或者被偷了,这项附加险可以赔相关费用。自用充电桩责任险:比如自己买的充电桩在充电时起火,把旁边的车烧毁了,或导致他人受伤,赔偿费可以让保险公司出。总而言之,新上线的新能源车险保障会更全面,基本能覆盖新能源车的风险点,也更适合新能源汽车。

虽然新能源车险保障不错,但里面主险附加险这么多,也并不是每项都要选。那么,到底怎么选?去哪里买才会更划算呢?
1、新能源车险,哪些保障必须买?
跟燃油车险一样,交强险是必须要买的。至于新能源车专属商业险,我们整理了以下投保建议,供大家参考。

可以看到,新能源车损险、三者险是必须要买的,而外部电网故障损失险、医保外医疗费责任险、增值服务险建议大家加上。
比如医保外医疗费责任险,万一发生事故造成行人或乘客受伤,用到比较昂贵的进口药,三者险、车上人员责任险都是不报的。如果买了医保外医疗费责任险,能省下不少钱,比较实用。
至于其他的保障,虽然我们给了建议,但大家还是要根据自己的实际情况来选择。毕竟买保险,就像量体裁衣,适合自己最重要。
2、新能源车险,可以去哪买?
很多人买车险,为了图方便,一般都是在 4S 店或找代理人买,根本不会去研究。
4S 店一般会赠送一些服务或赠品,比如保养、维修券等,但是不少车主反映保费会贵一些。
但车险保费也不是一笔小数目,我们每年续保最好“货比三家”。除了 4S 店之外,我们还可以到保险公司官网/公号/APP,或微保、蚂蚁保等渠道去投保。
我们以微保小程序为例,点击“车险”—“买车险”,输入车牌号等个人信息,就可以查看报价以及购买。



提醒下大家,买车险跟其他保险不太一样,车险最好是选择规模比较大的公司。因为这些公司通常分支机构比较多,就算在偏远的乡镇也有他们的服务网点,一旦发生事故处理会比较快。

道路千万条,安全第一条,行车不规范,亲人两行泪。
保险并不是万能的,大多数时候仅仅是一种事后补救的措施。除了买好车险,大家更要注意安全驾驶。
另外,很多人给自己的爱车买了高额保险,自己和家人却没有任何保障。但身体才是革命的本钱,买保险应该“先人身,后财产”。
如果今天的分享能帮到你,请点赞鼓励一下!
我是深蓝君,专注保险测评,日常科普保险干货。如果回答对你有用,欢迎点赞支持!
以下精华文章,尽是深蓝君总结多年的从业经验后创作而成;在买保险之前看一看,绝对可以帮你省下几万的冤枉钱!
保险购买攻略:
普通人买保险应该避开哪些坑?婴幼儿买什么保险?想给父母买份保险, 哪个险种比较好?卖保险的都看不起支付宝好医保?为啥?保险哪种最好?如果预算有限,只买一种保险,买什么最合适?百万医疗险只要几百块,凭什么重疾险要几千上万?医疗险不能替代重疾险吗?从业5年,规划10000+份家庭保单!我总结出0-80岁性价比最高的投保方案!知乎最全!身体有小毛病,如何买保险?(高血压/高血脂/糖尿病/乙肝/肺结节/乳腺结节/甲状腺结节/甲亢甲减/黄疸)全网高性价比保险产品测评:
成人重疾险排行榜,每月实时更新!儿童重疾险排名榜,每月实时更新!定期寿险排名榜,每月实时更新!百万医疗险、小额医疗险排名榜,每月实时更新!成人、儿童、老人意外险排名榜,每月实时更新!全国“惠民保”大集锦!北上广深、重庆、成都、杭州、安徽……记得收藏,会持续更新!
免责声明:文章内容来自互联网,本站仅提供信息存储空间服务,真实性请自行鉴别,本站不承担任何责任,如有侵权等情况,请与本站联系删除。