【问】:消防维保如何收费,有没有具体收费标准?
【答】:
经常有网友问关于消防检测尤其是消防维保如何收费?有无国家收费标准?可以很明确的讲,此类收费尚无国家标准,只有地方标准。
这里我们抛开消防检测不讲,只谈谈消防维保的收费。
据互联网可检索到的公开信息显示,全国目前只有4个省、市曾于不同年度发布过消防维保收费标准,收费标准考虑的主要要素有:使用年限、使用性质、建筑类别、建筑面积、消防投资额、火灾自动报警系统规模等,现以时间顺序列举如下:
一、山东省 2000年5月30日发布
山东省物价局文件山东省公安厅
鲁价费发〔 2000 〕 148 号
关于印发《山东省建筑消防设施维修保养收费标准》的通知
各市、地物价局、公安局,济南铁路公安局 , 滨海、齐都、银山公安局 :
为开展我省建筑消防设施维修保养工作, 规范维修保养收费, 保障建筑消防设施正常运行, 对《山东省建筑消防设施维修保养收费标准 ( 试行 ) 》进行了修订。现印发给你们,请贯彻执行。
一、《山东省建筑消防设施维修保养收费标准》适用于经我省公安消防主管部门批准从业的单位为客户建筑消防设施提供维修保养服务收费, 该收费为经营性收费。
二、从业单位为客户提供服务必须坚持双方自愿的原则,不得强行服务, 强行收费。
三、从业单位应按规定将收费标准明码标价,自觉接受物价部门及社会的监督。具体收费标准应在双方签订合同时予以明确。
四、本通知自下发之日起执行,原《山东省建筑消防设施维修保养收费标准( 试行 ) 》同时废止。
附: 山东省建筑消防设施维修保养收费标准
主题词: 公安消防设施维护费通知
山东省物价局2000 年5 月 31 日印共600份

山东省建筑消防设施维修保养收费标准
一、建筑消防设施维修保养收费,以年费计收。
二、建筑消防设施维修保养费以火灾自动报警系统维修保养费用为计算基准,加上其他相关设施的维修保养费用, 为该工程总费用。
计算公式:M=A+B+C+D+E+F
式中:M = 建筑消防设施维修保养总费用
A = 火灾自动报警系统维修保养费用
B = 自动灭火系统维修保养费用
C = 防排烟系统维修保养费用
D = 防火卷帘系统维修保养费用
E = 消火栓系统维修保养费用
F = 消防广播、疏散指示标志维修保养费用
(一) 火灾自动报警系统维修保养费用A,按探测器数量规模及系统投入使用年限计算,具体如下表。
单位:元/每只探测器


(二) 自动消防系统其他消防设施,以其服务区域自动报警系统维修保养费用为基准计算。
设有自动灭火系统的,B=28%A;
设有防排烟系统的,C=10%A;
设有防火卷帘系统的,D=200 元x卷帘门数;设有消火栓系统的,E=5%A;
设有广播、疏散指示标志系统的,F=2%A。
三、单设灭火系统的,维修保养费用按其保护区域计算。
(一) 单设喷淋灭火系统的,按所保护场所面积,每平方米1元计算。
(二) 单设气体灭火系统的,按所保护场所空间,每立方米5元计算。
四、其他建筑消防设施维修保养费用,已含在上述费用中,不再另行计算。、
五、以上所列费用不包含建筑消防设施及其配件的更换、法定检测以及火灾探测器的清洗费用。
六、本收费标准为最高收费标准,具体收费由当事人协商确定。
二、湖南省 2003年10月15日第1次发布 2008年7月8日第2次发布
湖南省物价局关于制定建筑消防设施维修保养技术服务收费标准的通知
湘价服〔2003〕139号
各市州物价局:
我局《关于核定建筑消防设施维修保养技术服务试行收费标准的批复》(湘价服[2001]277号)下发以来,全省消防设施维修保养技术收费秩序得到了较好的规范,根据收费试行情况,经研究决定核定全省建筑消防设施维修保养技术服务收费标准,现将有关事项通知如下:
一、收费标准:
建筑消防设施维修保养技术服务费(简称维保服务费)按消防设施总投资额分档累加计收,100万元以内的,年度维保服务费为6%;101-300万元的,年度维保服务费为5%;301-600万元的,年度维保服务费为4%;601万元以上的,年度维保服务费为2%。
二、维保内容:
按照国家有关规定配置的消防设施和器材、设置消防安全标志的维修保养,包括火灾自动报警系统,室外、室内消火栓水系统,各类自动喷火灭火系统,各类气体自动灭火系统,固定气溶胶自动灭火系统,固定泡沫灭火系统,消防电源和消防电气设施以及其他需要进行维护和测试的消防安全设施器材。
三、开展建筑消防设施维修保养服务工作,必须取得有关部门批准的消防设施维修保养技术资格,必须遵循自愿委托和服务有偿的原则,维保单位应与委托方签订服务协议或合同,并明确具体的维保项目、维保技术标准,严格执行规定的收费标准,严禁指定或强制服务。维修保养期按年度计算,维保后必须向委托人出具技术维护检测报告,对检测结果承担相关法律责任。无维保委托书和不出具检测报告的,不得收费。维保服务年度内、或虽超过合同期,但属公司责任内需复修的,公司应按合同要求维保,并不得另行收费。
四、建筑消防设施维修保养服务费属重要的服务价格,由省物价局统一管理。凡不具备维保资质和条件的单位,不得参照本规定收费。执收单位应到同级价格部门重新办理服务价格登记证手续,使用税务部门规定票据,自觉接受价格管理部门的监督检查。
本通知自2003年10月15日起执行。有效期限为两年。
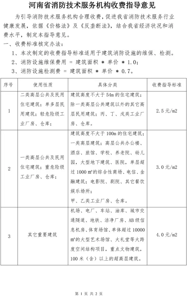
三、河南省 2016年8月10日发布



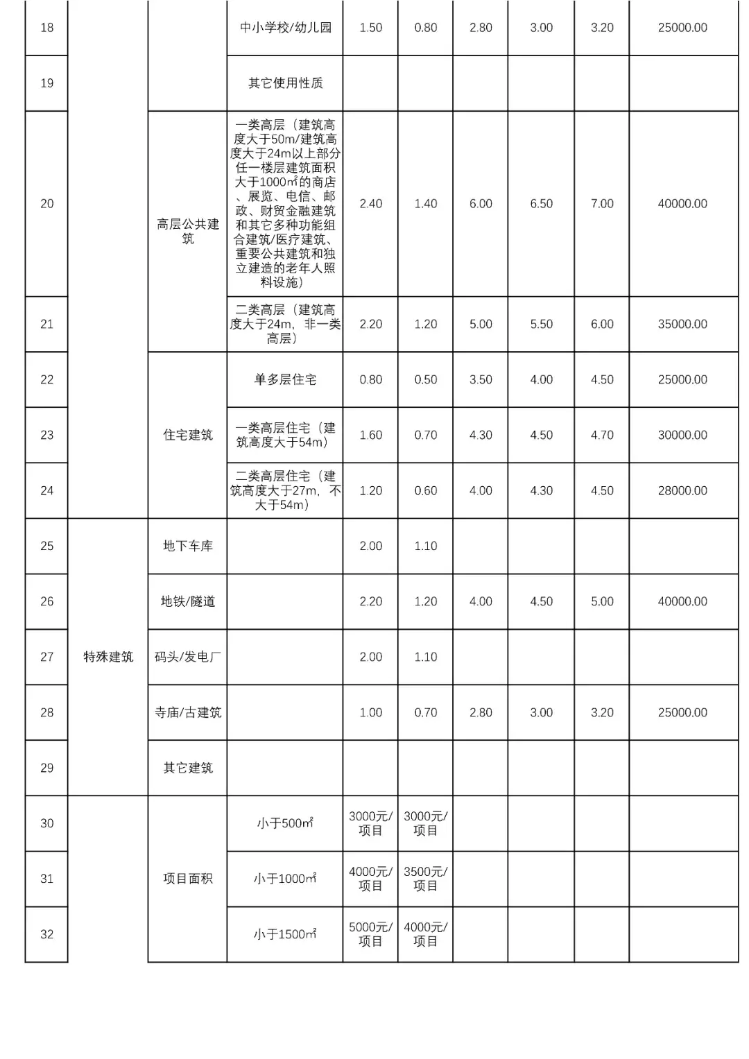
四、上海市 最早可考时间为2019年6月(未检索到具体发布时间)
以下图片为上海市《建筑消防设施检测、维护保养价目表》:
(温馨提示:点击放大,手动缩放)



五、结论
一般而言,对于无地方标准的省、市,如果你问消防维保收费依据,社会消防技术服务机构通常是含混其词,无法给予正面回答,只能通过经验给出“口说无凭”的粗浅报价。
不难发现,因发布时间关系,上海市的消防维保收费标准细分更全面、更科学一点,可以作为尚无地方标准的省、市消防维保收费的辅助参考。
无价格依据,是当前“给钱就干”、“你觉得多少钱能接受”、“价格无底线”、“服务无底线”等乱象的重要根源所在,这也从另一个方面反映出我国社会消防技术服务还处于非常低的水平,期待尽快引起国家相关部门的关注与思考,尽快推出收费标准顶层设计,早日消除各自为战的“价格怪圈”,尽快走出“价格迷局”。
免责声明:文章内容来自互联网,本站仅提供信息存储空间服务,真实性请自行鉴别,本站不承担任何责任,如有侵权等情况,请与本站联系删除。