【最新】2023年新高考I、II卷真题及部分答案!(2023年高考3+1+2)
小帮已经整理好了全国卷、新高考卷的高考真题及部分答案,为防止本文 因出现不可抗力的情况被删除 ,请大家提前保存以下获取方式:
step1:关注教材帮公众号
step2:回复关键字【2023高考】
6月12日晚6点,天星教育邀请教育专家、名校名师和百万粉丝教育达人等重磅嘉宾,齐聚2023高考考情大会发布会现场。
通过网络直播给广大的学生、家长和老师们解读高考政策导向、分享2023高考考情、共话高考大热点,详细分析语、数、英学科2023高考新动向。
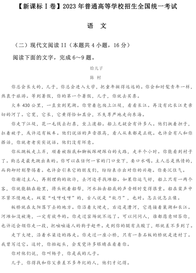
新课标I卷
适用地区:山东、湖南、湖北、河北、广东、福建、江苏、浙江
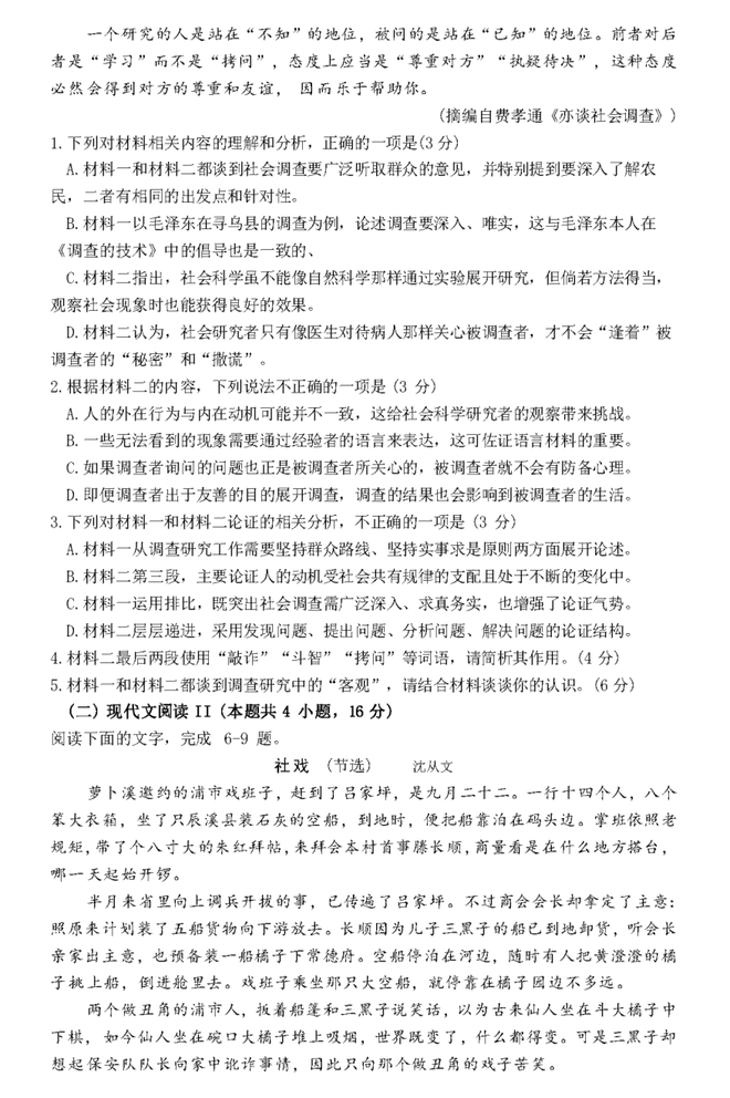
语文
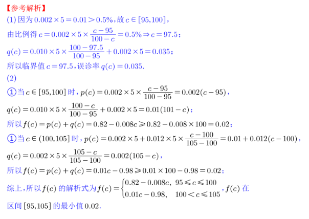
数学
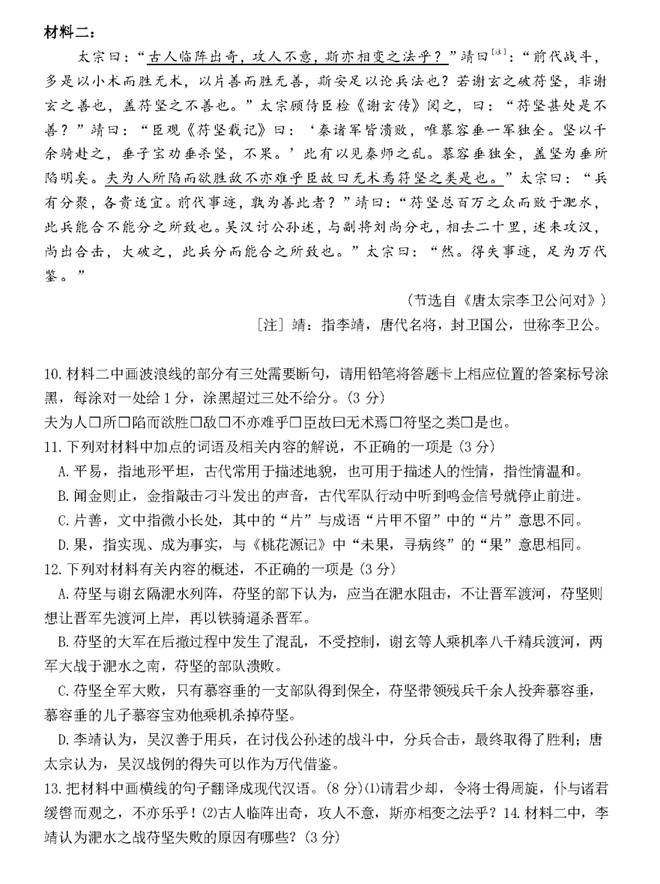
答案仅供参考:其中第9题有观点支持BCD
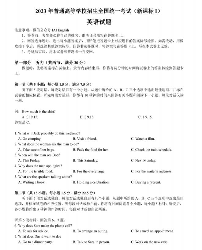
英语
新课标II卷
适用地区:海南、辽宁、重庆、安徽、山西、吉林、黑龙江、云南
语文
答案:暂无
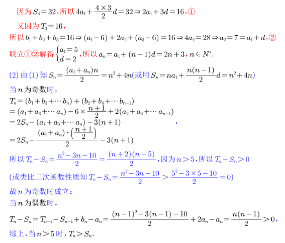
数学
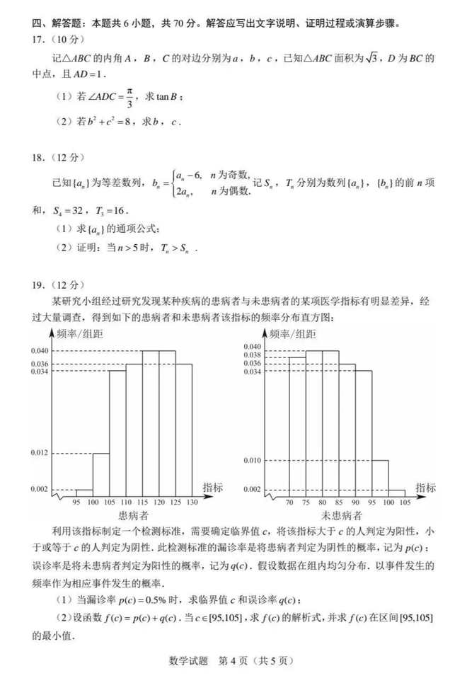
答案:
1-8题:ABDBC CDC
9-12题:AC AC BCD ABD
13-16题:√3;28;±2或者±1/2;-√3/2
英语
高考真题,高三一定要做的资料!
《金考卷·特快专递》第1期 2023高考试题汇编严选高考真题卷,每套值得刷两遍!
已经上市!
