小学1-6年级多音字,常见多音字汇总-小学常见多音字积累三年级到六年级
今天分享小学1-6年级多音字,常见多音字汇总。
觉得有用可以点击左下角“赞同”支持一下哦,资料有点多,建议收藏。
可获取电子版(下载方式在文末)!
1、1年级语文多音字汇总
当 (dāng) 当然 当时 当作 当心 长 (cháng)长短 长度 长远
(dàng) 上当 当成 当铺 (zhǎng)长高 长大 队长
行 (xíng) 行人 行走 行动 好 (hǎo) 好人 友好 好心
(háng) 行 行长 行家 (hào) 爱好 喜好 好奇
乐 (yuè) 音乐 乐曲 乐队 背 (bēi) 背包 背带 背
(lè) 快乐 欢乐 乐土 (bèi) 背书 背后 背心
干 (gān) 干净 干杯 干 数 (shǔ) 数 数一数 数落
(gàn) 树干 干活 才干 (shù) 数学 数目 数字
种 (zhǒng)种子 人种 物种 发 (fā) 发现 发明 发生
(zhòng)种树 种地 种 (fà) 头发 毛发 落发
空 (kōng) 天空 空间 时空 着 (zhe) 走着 听着 看着
(kòng) 填空 空白 空 (zháo) 着急 着火 着
(zhúo) 着衣着
更 (gēng)更新 更正 还 (hái) 还有 还是 还好
(gèng)更好 更快 更加 (huán) 还给 交还 还手
了 (liǎo)了解 明了 一目了然 少 (shǎo)少见 很少 少
(le) 好了 大了 快了 (shào)少年 年少 少儿
重 (zhòng)重要 轻重 重量 中 (zhōng)中国 中间 中心
(chóng)重新 重做 重走 困难重重 (zhòng)中 中 打中
没 (méi)没有 还没 没来 都 (dōu)都是 都有
(mò)没 没落 没收 没 (dū) 都市 首都
看 (kàn)看书 看见 看病 观看 答 (dā)答应 滴答
(kān)看门 看 看家 (dá)回答 答案 问答 答题
的 (de)我的 红的 大的 地 (dì)地方 大地 土地
(dì)目的 (de)高兴地 飞快地 开心地
(dí)的
得 (de)跑得飞快 打扫得干干净净 兴 (xīng)兴 兴大兴安
(dé)得到 (xìng)高兴 兴
(děi)得要 得
只 (zhī)一只 几只 几 (jǐ)几个 几时 几天
(zhǐ)只有 只好 只是 只会 (jī)几乎 茶几
应 (yīng)应该 应当 应有有 要 (yāo)要求
(yìng)答应 回应 应急 (yào)要好 重要 主要
不 (bú)不是 不要 正 (zhèng)正在 正好 真正
(bù)不好 不可以 不给 (zhēng)正月
奇 (qí)奇妙 好奇 奇 倒 (dǎo)倒下 打倒
(jī)奇数 (dào)倒立 倒水
为 (wéi)人为 为 弹 (tán)弹琴
(wèi)因为 为了 (dàn)子弹 弹 弹
结 (jié)结 结束 完结 泡 (pào)水泡 气泡 泡
(jiē)结实 结果 (pāo)眼泡
曲 (qǔ)歌曲 乐曲 曲 落 (luò)落叶 飘落 落地
(qū)曲折 曲 (là)落下 三落四
藏 (cáng)收藏 捉迷藏 降 (jiàng)降落 下降
(zàng)宝藏 西藏 (xiáng)降
扇 (shàn)扇子 电风扇 折扇 一扇门 把 (bǎ)把手 把 把关
(shān)扇风点火 扇动 (bà)刀把 伞把
教 (jiāo)教书 调 (tiáo)调皮 调节 调整
(jiào)教师 教 教 (diào)单调 曲调 调子
校 (xiào)学校 校车 校长 和 (hé) 和平 和气 和
(jiào)校对 校 (huo) 暖和
大 (dà) 大家 大人 大海 亲 (qīn) 亲自 亲人 亲情
(dài) 大夫 (qìng) 亲家
尽 (jìn)尽力 尽头 尽兴 无穷无尽 分 (fēn)分开 分明 分心
(jǐn)尽早 尽快 尽自 (fèn)水分 本分 过分
子 (zǐ)子女 女子 子夜
(zi)孩子 儿子 本子 椅子
2、2年级语文多音字汇总
小学语文多音字总复习
看kān(看守) kàn(看见) 长chánɡ(长城) zhǎnɡ(成长)
地dì(土地) de(慢慢地) 种zhǒnɡ(种类) zhònɡ(种田)
只zhī(一只) zhǐ(只有) 觉jué(觉得) jiào(睡觉)
当dānɡ(当心) dànɡ(上当) 空kōnɡ(空间) kònɡ(空闲)
干ɡān(干净) ɡàn(干部) 漂piāo(漂泊) piào(漂亮)
相xiānɡ(相信) xiànɡ(相片) 倒dǎo(倒下) dào(倒水)
行xínɡ(行走) hánɡ(行家) 少shǎo(多少) shào(少年)
教jiāo(教书) jiào(教育) 发fā(发明) fà(假发)
背bēi(背着) bèi(背包) 转zhuǎn(转身) zhuàn(转动)
了liǎo(了解) le(好了) 结jiē(结实) jié(结束)
朝cháo(朝向) zhāo(朝阳) 数shǔ(数落) shù(数学)
为wéi(为人) wèi(因为) 还huán(还书) hái(还有)
量liánɡ(测量) liànɡ(力量) 难nán(困难) nàn(灾难)
闷mēn(闷热) mèn(纳闷) 撒sā(撒谎) sǎ(撒水)
都dōu(都是) dū(首都) 杆ɡān(旗杆) ɡǎn(笔杆)
磨mó(折磨) mò(磨房) 没méi(没有) mò(淹没)
号háo(号叫) hào(口号) 模mú(模样) mó(模糊)
兴xīnɡ(兴奋) xìnɡ(高兴) 几jī(几乎) jǐ(几个)
笼lónɡ(笼子) lǒnɡ(笼罩) 分fēn(分开) fèn(分外)
扁piān (扁舟) biǎn (压扁) 乐yuè(音乐) lè(快乐)
冲chōnɡ(冲动) chònɡ(冲着) 担dān(担心) dàn(扁担)
宁nínɡ (安宁) nìnɡ(宁可) 尽jǐn(尽管) jìn(尽力)
将jiānɡ(将来) jiànɡ(将领) 奔bēn(奔波) bèn (投奔)
扫sǎo(扫地) sào(扫帚) 别béi(别人) biè (别扭)
似sì(似乎) shì(似的) 血xiě(出血) xuè (血压)
佛fú(仿佛) fó(佛教) 场chánɡ(场景) chǎnɡ(战场)
弹dàn(子弹) tán(弹力) 累lěi(积累) lèi(劳累)
中zhōnɡ(中间) zhònɡ(中伤)
鲜xiān(新鲜) xiǎn(鲜为人知) 禁jīn(忍俊不禁) jìn(禁止)
载zǎi(载歌载舞) zài(载重) 脏zānɡ(肮脏) zànɡ(心脏)
调diào(调动) tiáo(调节) 扎zā(包扎) zhá(挣扎)
落luò(落下)là(丢三落四) lào(落枕)
铺pū(铺垫) pù(床铺)
挣zhēnɡ(挣扎) zhènɡ(挣断) 应yīnɡ(应该) yìnɡ(答应)
剥bāo(剥皮) bō(剥削) 泊pō(血泊) bó(停泊)
哗huā(哗哗) huá(喧哗) 更ɡēnɡ(更正) ɡènɡ(更加)
间jiān(中间) jiàn(间隔) 冠ɡuān(鸡冠) ɡuàn(冠军)
绿lǜ (绿色) lù(绿林) 卷juǎn(卷起) juàn(试卷)
圈quān(圆圈) juàn(猪圈) 埋mái(埋下) mán(埋怨)
供ɡōnɡ(供应) ɡònɡ(口供) 刹shā(刹车) chà(刹那)
挑tiāo(挑水) tiǎo(挑拨) 藏cánɡ(躲藏) zànɡ(西藏)
正zhēnɡ(正月) zhènɡ(正在) 喷pēn(喷泉) pèn(喷香)
舍shě(舍弃) shè(宿舍) 晕yūn(晕倒) yùn(晕车)
给ɡěi(送给) jǐ(自给自足) 屏pínɡ(屏障) bǐnɡ(屏息)
钉dīnɡ(钉子) dìnɡ(钉补丁) 色sè(色彩) shǎi(色儿)
华huá(中华) huà(华山) 区ōu(姓区) qū(区别)
观ɡuān(观察) ɡuàn(道观) 校xiào(学校) jiào(校对)
切qiē(切菜) qiè(一切) 与yǔ(与其) yù(与会)
打dá(一打) dǎ(打击) 汗hán(可汗) hàn(汉族)
强qiánɡ(强大) qiǎnɡ(勉强)jiànɡ(倔强)
哄hōnɡ(哄堂大笑) hǒnɡ(哄骗) hònɡ(起哄)
得děi(总得)dé(得意)de(扫得干净) 的de(好的) dì(目的) dí(的确)
参cān(参加) cēn(参差不齐) shēn(人参)
着 zhe(看着) zhāo(着数)zháo(着急) zhuó(着手)
折zhē(折腾) zhé(折断) shé(折本)
差chā(差别) chà(差不多) chāi(出差) cī(参差)
和hé(和平) hè(附和) huó(和面) huò(搅和) hú(开和)
解jiě(解开) jiè(解送) xiè(解数)
好hǎo (好心) hào(好奇) 把bǎ(把握) bà(伞把)
会huì(学会) kuài(会计) 处chǔ(处理) chù(到处)
说shuō(说话) shuì(说服) 角jiǎo(角度) jué(角色)
缝fénɡ(缝衣) fènɡ(裂缝) 论lún(论语) lùn(讨论)
饮yǐn(饮料) yìn(饮马) 臂bì(手臂) bèi(胳臂)
仇chóu(仇人) qiú(姓仇) 塞sāi(塞住) sài(塞外) sè(堵塞)
番fān(番茄) pān(番禺) 召zhāo(召唤) zhào(召集)
薄báo(薄纸) bó(轻薄) bò(薄荷)嚼jiáo(嚼动) jué(咀嚼)
溜liū(溜走) liù(一溜儿) 监jiān(监视) jiàn(太监)
语yǔ(语言) yù(不以语人) 扒bā(扒开) pá(扒手)
答dā(答应) dá(回答) 盛chénɡ(盛水) shènɡ(茂盛)
涨zhǎnɡ(涨价) zhànɡ(涨红) 曲qū(曲折) qǔ(歌曲)
颈ɡěnɡ(脖颈)jǐnɡ(颈项) 夹jiā (夹道) jiá(夹被) ɡā(夹肢窝)
丧sānɡ(丧事) sànɡ(丧失) 钻zuān(钻研) zuàn(钻石)
晃huǎnɡ(明晃晃) huànɡ(晃荡) 挨āi(挨近) ái(挨饿)
涌chōnɡ(河涌) yǒnɡ(涌现) 曾zēnɡ(曾孙) cénɡ(曾经)
轧yà(倾轧) zhá(轧钢 ɡá(轧账)摩mā(摩平) mó(摩登)
脉mài(山脉) mò(脉脉含情) 乘chénɡ(乘法) shènɡ(千乘之国)
混hún(混浊) hùn(混合) 爪zhuǎ(爪子) zhǎo(爪牙)
单dān(单车chán(单于) shàn(姓单)重zhònɡ(重点) chónɡ(重新)
糊hú(糊涂) hù(糊弄) 蒙mēnɡ(蒙骗) ménɡ(启蒙) měnɡ(蒙古)
划huá(划船) huà(计划) 淋lín(淋雨) lìn(过淋)
扇shān(扇风) shàn(扇子) 便biàn(方便) pián(便宜)
散sǎn(散文) sàn(散步) 假jiǎ(真假) jià(放假)
颤zhàn(打颤) chàn(颤抖) 恶ě(恶心) è(凶恶) wù(厌恶)
壳ké(贝壳) qiào(地壳) 查zhā(姓查) chá(检查)
菌jūn(细菌) jùn(菌类)
小学语文三年级上册多音字一览表
几:(一)jī茶几、窗明几净、几乎、几率
(二)jǐ几个、十几岁、几何、几次、几时
系:(一)jì系鞋带、系围裙
(二)xì系统、哲学系、联系、系念、系马、确系实情、系数
假:(一)jiǎ真假、假设、假如、不假思索、假公济私、
(二)jià请假、暑假、假期、假日、
间:(一)jiān中间、空间、时间、房间、一间卧室、间架、间不容发
(二)jiàn间隔、离间、间苗、间谍、间断、间接、间隙、间歇、亲密无间
降:(一)jiàng降落、下降、降价、降低、降级
(二)xiáng投降、降伏、降龙伏虎、降将、诱降
教:(一)jiāo教书、教唱歌、教小孩、教给
(二)jiào教导、教育、管教、请教、教练、宗教、信教、教学、教授
角:(一)jiǎo牛角、号角、菱角、角落、直角、一角钱、角度、角膜
(二)jué角色、丑角、名角、角斗、角逐、角力、主角、
尽:(一)jǐn尽早、尽管、尽快、尽量、尽可能、尽自
(二)jìn用尽、自尽、尽头、尽心、人尽其才、尽数收回、尽情、尽职
禁:(一)jīn禁受、弱不禁风、禁不起、不禁、情不自禁
(二)jìn禁止、违禁品、监禁、紫禁城、禁忌、禁地、禁军
圈:(一)juàn猪圈、羊圈、圈肥、圈养
(二)quān圈子、项圈、三圈、圈地、圈出来、圈定、圈套、包围圈
觉:(一)jué感觉、觉悟、觉得、觉察、听觉、觉醒、大梦初觉、自觉
(二)jiào睡觉、午觉
卡:(一)kǎ卡片、卡车、卡通、双卡录音机、病历卡
(二)qiǎ鱼刺卡在喉咙头、卡住退路、卡脖子、发卡、关卡、卡壳
看:(一)kān看门、看押、看管、看护、看家、看守
(二)kàn看书、你看、看望、看待、看病、看见、照看、看轻、
壳:(一)ké贝壳、脑壳、鸡蛋壳
(二)qiào地壳、甲壳、金蝉脱壳
空:(一)kōng空想、空想、天空、落空、空荡荡、空泛、空旷、空前
(二)kòng空格、空白、空地、填空、抽空、钻空子、空缺、空闲
落:(一)là落了两个字、落在家里、落在后面
(二)luò落泪、落幕、没落、破落、落榜、落成、落地、落第
累:(一)léi果实累累、累赘
(二)lěi积累、连篇累牍、累次、累积、累计、累世、连累、累进
(三)lèi劳累、很累、
露:(一)lòu露白、露丑、露底、露脸、露马脚、露一手、露面、露馅、
(二)lù露水、果子露、露天、揭露、露出、露骨、露宿、吐露、暴露
论:(一)lún论语
(二)lùn讨论、进化论、社论、论功、相提并论
铺:(一)pū铺床、铺平道路、铺垫、铺盖、铺设、铺张、铺展、铺叙
(二)pù铺子、店铺、床铺、十里铺、铺位、铺面、铺板
撒:(一)sā撒手、撒网、撒赖、撒酒疯、、撒旦、撒娇、撒野
(二)sǎ撒种、撒播
散:(一)sǎn散漫、散光、散文、散装、散居、散架、散曲、散射
(二)sàn散场、解散、散心、散步、散落、散失、散发、散伙、散工
丧:(一)sāng丧事、治丧、丧服、丧钟
(二)sàng丧失、丧胆、丧命、丧偶、丧亡、丧志、丧生
扇:(一)shān扇耳光、扇扇子、扇动
(二)shàn蒲扇、电扇、一扇窗、扇骨、扇贝
似:(一)sì相似、似乎
(二)shì似的
宿:(一)sù宿舍、住宿、宿愿、宿儒、宿营、宿根、宿将、宿命
(二)xiú住了一宿
号:(一)háo号叫、哀号、怒号、号啕
(二)hào号令、吹号、冲锋号、号称、号外、号召
哄:(一)hōng哄堂、哄抬、哄抢、哄传、哄动、哄然、哄哄
(二)hǒng哄骗、哄逗、哄弄
(三)hòng起哄、一哄而散、哄闹
晃:(一)huǎng晃眼、虚晃一枪、一晃就消失了
(二)huàng晃动、晃悠、晃荡、摇头晃脑
给:(一)gěi给我、送给、给面子、给以
(二)jǐ供给、给养、配给、自给自足、给予、给付、家给户足
奔:(一)bēn 奔跑、奔波、奔丧、奔驰、奔赴、疲于奔命
(二)bèn 投奔、一路奔命、直奔目的地、奔头
便:(一)biàn 方便、便饭、便利、便宜行事
(二)pián 便宜、大腹便便
参:(一)cān 参加、参看、参拜、参观、参数、参政、参天、参谋
(二)cēn 参差 ㈢shēn 人参
差:(一)chā 差别、差错、差距、差强人意、差异、差数、差池
(二)chà 差不多、差劲、差一个人、差得远
(三)chāi 差遣、差使、出差、差事
朝:(一)cháo 朝廷、朝代、朝见、朝向、朝南、朝鲜
(二)zhāo 朝阳、朝令夕改、今朝、朝不保夕
称:(一)chēng自称、简称、连声称好、称赞、称谓、称道、称兄道弟、称米、俯首称臣
(二)chèn称心、对称、匀称、称职
(三)chèng同“称”
盛:(一)chéng盛饭、盛东西
(二)shèng盛开、盛产、盛行、盛大、盛况、盛会、盛传、盛情、盛赞、丰盛、旺盛
冲:(一)chōng首当其冲、横冲直撞、冲突、冲茶、冲动、冲浪、
冲击、冲锋、冲刺
(二)chòng冲他一笑、冲着这句话、说话真冲、冲劲、冲床
处:(一)chǔ相处、设身处地、处在、处理、处罚、处境、处方、处女、处世、处事、处死、
处心积虑、处于、泰然处之
(二)chù住处、深处、小处、办事处、处所、处长
传:(一)chuán流传、传授、传导、传情、传达、传染、传统
(二)zhuàn传记、传略、列传、自传、经传、水浒传
4年级多音字及组词
háo(号叫)kōng(天空) mó(模型) kān(看守) jué (角色) dāng (当时)
hào(号召)kòng(空隙) mú(模样) kàn(看见) jiǎo (直角) dàng (上当)
lǜ (圆周率) wǜ (可恶) zhé (折断) gōng (供应) shǔ(数不清)
shuài(率领) è (凶恶) shé (折本) gòng (供认) shù(数学)
fèng(缝隙) mèn(烦闷) zhōng(中国) jīn(情不自禁) báo(薄薄)
féng(缝衣服) mēn(闷热) zhòng(中彩) jìn(禁止) bó(薄雾)
níng(宁愿) xīng(兴旺) cháo(朝代) sǎn( 散漫) chǔ(处罚)
nìng(宁可) xìng(高兴) zhōo(朝阳) sàn(散开) chù(到处)
zhòng( 重要) jiāng(将要) hé (和平) chèn(称心如意) lè(快乐)
chóng(重复) jiàng(大将) hè (应和) chēng(称赞) yuè(音乐)
gān(干杯) yīng(应该) hǎo(好人) diào (调查) hè(喝彩)
gàn(干活) yìng( 应和) hào(好学) tiáo (调节) hē(喝水)
wéi(作为) jiǎ(假如) zǎi(记载) qí(奇迹) shè(宿舍) jiàn(间隔) xíng(行人)
Wèi(因为)jià(放假) zài(载重) jī(奇数) shě(舍去) jiān(中间) hang(行业)
zháo(着急)
zhuó(沉着)
多音字及组词
háo( )kōng( ) mó( ) kān( ) jué( ) dāng ( )
hào( )kòng( ) mú( ) kàn( ) jiǎo ( ) dàng ( )
lǜ( ) wǜ( ) zhé( ) gōng ( ) shǔ( )
shuài( ) è( ) shé( ) gòng ( ) shù( )
fèng( ) mèn( ) zhōng( ) jīn( ) báo( )
féng( ) mēn( ) zhòng( ) jìn( ) bó( )
níng( ) xīng( ) cháo( ) sǎn( ) chǔ( )nìng( ) xìng( ) zhōo( ) sàn( ) chù( )
zhòng( ) jiāng( ) hé( ) chèn( ) lè( )
chóng( ) jiàng( ) hè( ) chēng( ) yuè( )
gān( ) yīng( ) hǎo( ) diào ( ) hè( )
gàn( ) yìng( ) hào( ) tiáo( ) hē( )
wéi ( ) jiǎ( ) zǎi( ) qí( ) shè( ) jiàn( )
Wèi( ) jià( ) zài( ) jī( ) shě( ) jiān( )
zháo( ) xíng( )
zhuó( ) hang( )
五年级语文上册多音字组词
1 的:dí(的确) 咽:yàn(咽气)转:zhuǎn(转弯)
dì(目的) yān(咽喉) zhuǎi(转文)
de(好的) yèn(哽咽) zhuàn(转圈)
舍:shě(舍弃) 藏:cáng(隐藏)2单:dān(单位)传:chuán(传说)
shè(宿舍) zàng(西藏) shàn(单县) zhuàn(传记)
chán(单于)
绿:lǜ(绿色)曾:zēng(曾孙) 盛:chéng(盛不下)正:zhèng(正路)
lù(绿林) céng(末曾) shèng(盛况) zhēng(正月)
4 乐:yuè(音乐)禁:jīn(情不自禁) 5间:jiàn(离间)还:huán(归还)
lè(快乐) jìn(禁止) jiān(中间) hái(还有)
重:chóng(重复)数:shù(奇数) 6 血:xuè(鲜血)分:fèn(分外)
zhòng(重量) shǔ(不可计数) xiě(血淋淋) fēn(区分)
7 盛:shèng(盛开)挑:tiǎo(挑衅)8 娜:nà(多用于人名)作:zuò(作怪)
chéng(盛饭) tiāo(挑拣) nuó(袅娜) zuō(作坊)
和:hè(附和) 9 散:sǎn(散漫)10藏:cáng(躲藏) 强:qiáng(强壮)
hé(和平) sàn(散开) zàng(宝藏) qiǎng(勉强)
hú(和牌) 11 夹:jiā(夹丝网 ) 12 干:gān(干净) 调:diào( 掉头)
huó(和面) jiá( 夹子) gàn(干练 ) tiáo( 调节)
huò(和弄)
13 挣:zhēng(挣扎)尽:jǐn(尽管)转:zhuǎn(转向)
zhèng(挣脱) jìn(尽力) zhuàn(转圈)
14 挑:tiǎo(挑拨) 教:jiào(教导) 几:jī(几乎)
tiāo(挑水) jiāo(教书) jǐ(几时)
15 空:kòng(空地)种:zhǒng(播种) 便:biàn(方便)
kōng(天空) zhòng(种地) pián(便宜)
16 蔓:màn(垂蔓)挨:āi(挨近) 蒙:méng(蒙盖)
mán(蔓青) ái(挨打) mēng(蒙骗)
měng(蒙古族)
17 混:hún(混话) 难:nán(困难)
hùn(混乱) nàn(遇难)
18 数:shǔ(数一数) 龟:guī(乌龟 )
shù( 数学 ) jūn(龟裂 )
19 重:zhòng(重量 ) 发:fā( 发现 )
chóng(重阳节) fà( 头发 )
20 只:zhī(一只鸡) 了:liǎo (了不起)
zhǐ(只 是) le (好 了)
21 量:liáng(量身定做 )22 绷:bēng( 绷带 )磨:mó(磨难 )23 和:hé(和平)
liàng( 重量 ) běng( 绷着脸 ) mò(石磨) hè(唱和)
觉:jué (不觉)24 悄:qiao(悄悄)鲜:xian(新鲜) 26 奔:bēn(奔跑)
jiào(睡觉) qiao(悄然) xian(鲜为人知)bèn(投奔)
行:xíng( 行走)27 禁:jīn(情不自禁)28 舍:shě(难舍) 种:zhǒng(个种各样)
háng( 银行) jìn(禁止) shè(宿舍) zhòng(种地)
6年级多音字
常见多音字汇总
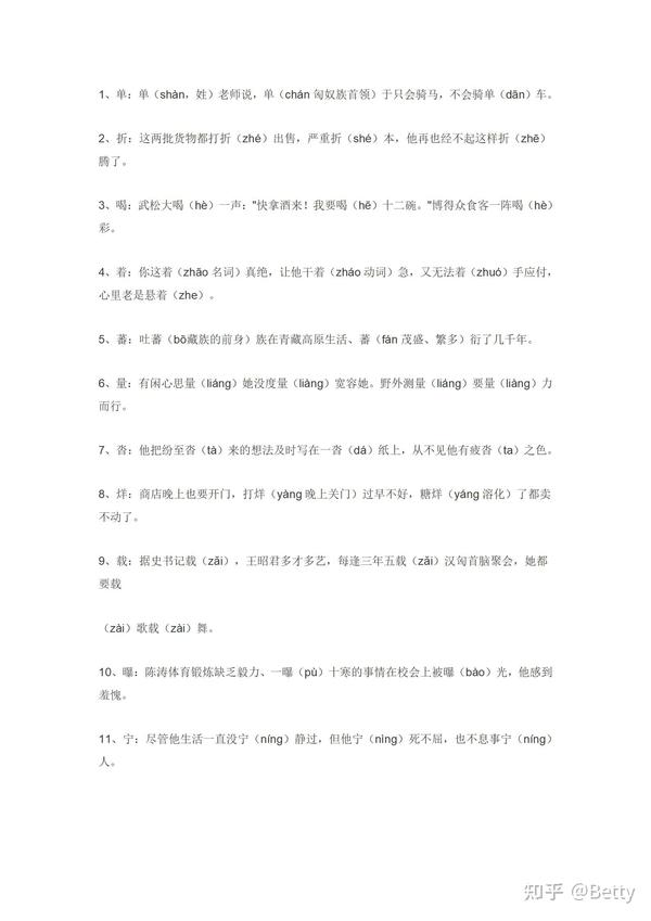
1、单:单(shàn,姓)老师说,单(chán匈奴族首领)于只会骑马,不会骑单(dān)车。
2、折:这两批货物都打折(zhé)出售,严重折(shé)本,他再也经不起这样折(zhē)腾了。
3、喝:武松大喝(hè)一声:"快拿酒来!我要喝(hē)十二碗。"博得众食客一阵喝(hè)彩。
4、着:你这着(zhāo名词)真绝,让他干着(zháo动词)急,又无法着(zhuó)手应付,心里老是悬着(zhe)。
5、蕃:吐蕃(bō藏族的前身)族在青藏高原生活、蕃(fán茂盛、繁多)衍了几千年。
6、量:有闲心思量(liáng)她没度量(liàng)宽容她。野外测量(liáng)要量(liàng)力而行。
7、沓:他把纷至沓(tà)来的想法及时写在一沓(dá)纸上,从不见他有疲沓(ta)之色。
8、烊:商店晚上也要开门,打烊(yàng晚上关门)过早不好,糖烊(yáng溶化)了都卖不动了。
9、载:据史书记载(zǎi),王昭君多才多艺,每逢三年五载(zǎi)汉匈首脑聚会,她都要载(zài)歌载(zài)舞。
10、曝:陈涛体育锻炼缺乏毅力、一曝(pù)十寒的事情在校会上被曝(bào)光,他感到羞愧。
11、宁:尽管他生活一直没宁(níng)静过,但他宁(nìng)死不屈,也不息事宁(níng)人。
12、和:天气暖和(huo),小和(hé)在家和(huó动词)泥抹墙;他讲原则性,是非面前从不和(huò)稀泥,也不随声附和(hè动词)别人,更不会在麻将桌上高喊:"我和(hú)了。"
13、省:省(shěng)长李大强如能早些省(xǐng)悟,就不致于气得不省(xǐng)人事了。
14、拗:这首诗写得太拗(ào)口了,但他执拗(niù)不改,气得我把笔杆都拗(ǎo)断了。
15、臭:臭气熏天的臭(chòu)是指气味难闻,无声无臭的臭(xiù)是泛指一般气味。
16、度:度(dù姓)老师宽宏大度(dù名词),一向度(duó动词)德量力,从不以己度(duó动词)人。
17、哄:他那像哄(hǒng)小孩似的话,引得人们哄(hōng)堂大笑,一哄(hòng)而散。
18、丧:他穿着丧(sāng)服,为丧(sāng)葬费发愁,神情沮丧(sàng)、垂头丧(sàng)气。
19、差:他每次出差(chāi)差(chà)不多都要出点差(chā)错。
20、扎:鱼拼命挣扎(zhá),鱼刺扎(zhā)破了手,他随意包扎(zā)一下。
21、埋:他自己懒散,却总是埋(mán)怨别人埋(mái)头工作。
22、盛:盛(shèng)老师盛(shèng)情邀我去她家做客,并帮我盛(chéng)饭。
23、伧:这个人衣着寒伧(chen),语言伧(cāng)俗。
24、创:勇于创(chuàng)造的人难免会遭受创(chuāng)伤。
25、伯:我是她的大伯(bó),不是她的大伯(bǎi)子。
26、疟:发疟(yāo)子就是患了疟(nǜe)疾。
27、看:看(kān)守大门的保安也很喜欢看(kàn)小说。
28、行:银行(háng)发行(xíng)股票,报纸刊登行(háng)情。
29、艾:他在耆艾(ài)之年得了艾(ài)滋病,整天自怨自艾(yì)。
30、把:你把(bǎ)水缸把(bà)摔坏了,以后使用没把(bǎ)柄了。
31、传:《鸿门宴》是汉代传(zhuàn)记而不是唐代传(chuán)奇。
32、荷:荷(hé)花旁边站着一位荷(hè)枪实弹的战士。
33、涨:我说她涨(zhǎng)了工资,她就涨(zhàng)红着脸摇头否认。
34、奇:数学中奇(jī)数是最奇(qí)妙的。
35、炮:能用打红的炮(pào)筒炮(bāo)羊肉和炮(páo)制药材吗?
36、给:请把这封信交给(gěi)团长,告诉他,前线的供给(jǐ)一定要有保障。
37、冠:他得了冠(guàn)军后就有点冠(guān)冕堂皇了。
38、干:穿着干(gān)净的衣服干(gàn)脏活,真有点不协调。
39、巷:矿下的巷(hàng)道与北京四合院的小巷(xiàng)有点相似。
40、薄:薄(bò)荷油味不薄(báo),很受欢迎,但要薄(bó)利多销。
41、拓:拓片、拓本的"拓"读 tà,开拓、拓荒的"拓"读 tuò。
42、恶:这条恶(è)狗真可恶(wù),满身臭味,让人闻了就恶(ě)心。
43、便:局长大腹便便(pián),行动不便(biàn)。
44、宿:小明在宿(sù)舍说了一宿(xiǚ)有关星宿(xiǜ)的常识。
45、号:受了批评,那几名小号(hào)手都号(háo)啕大哭起来。
46、藏:西藏(zàng)的布达拉宫是收藏(cáng)大藏(zàng)经的宝藏(zàng)。
47、轧:轧(zhá)钢车间的工人很团结,没有相互倾轧(yà)的现象。
48、卡:这辆藏匿毒品的卡(kǎ)车在过关卡(qiǎ)时被截住了。
49、调:出现矛盾要先调(diào)查,然后调(tiáo)解。
50、模:这两件瓷器模(mú)样很相似,像是由一个模(mó)型做出来的。
51、没:驾车违章,证件被交警没(mò)收了,他仍像没(méi)事一样。
52、舍:我真舍(shě)不得离开住了这么多年的宿舍(shè)。
53、殷:老林家境殷(yīn)实,那清一色殷(yān)红的实木家具令人赞叹不已。
54、还:下课后我还(hái)要去图书馆还(huán)书。
55、系:你得系(jì)上红领巾去学校联系(xì)少先队员来参加活动。
56、假:假(jiǎ)如儿童节学校不放假(jià),我们怎么办?
57、降:我们有办法使从空中降(jiàng)落的敌人投降(xiáng)。
58、脯:胸脯(pú)、果脯(fǔ)不是同一个读音。
59、间:他们两人之间(jiān)的友谊从来没有间(jiàn)断过。
60、石:两石(dàn)石(shí)子不够装一卡车。
61、劲:球场上遇到劲(jìng)敌,倒使他干劲(jìn)更足了。
62、茄:我不喜欢抽雪茄(jiā)烟,但我喜欢吃番茄(qié)。
63、刨:我刨(bào推刮)平木头,再去刨(páo挖掘)花生。
64、弹:这种弹(dàn)弓弹(tán)力很强。
65、颤:听到这个噩耗,小刘颤(zhàn)栗,小陈颤(chàn)抖。
66、扒:他扒(bā)下皮鞋,就去追扒(pá)手。
67、散:我收集的材料散(sàn)失了,散(sǎn)文没法写了。
68、数:两岁能数(shǔ)数(shù)的小孩已数(shuò)见不鲜了。
69、参:人参(shēn)苗长得参(cēn)差不齐,还让人参(cān)观吗。
70、会:今天召开的会(kuài)计工作会(huì)议一会(huì)儿就要结束了。
71、簸:他用簸(bò)箕簸(bǒ)米。
72、吓:敌人的恐吓(hè)吓(xià)不倒他。
73、胖:肥胖(pàng)并不都是因为心宽体胖(pán),而是缺少锻炼。
74、耙:你用梨耙(bà)耙(bà)地,我用钉耙(pá)耙(pá)草。
75、伺:边伺(cì)候他边窥伺(sì)动静。
76、好:好(hào)逸恶劳、好(hào)为人师的做法都不好(hǎo)。
77、咳:咳(haī)!你怎么又咳(ké)起来了?
78、处:教务处(chù)正在处(chǔ)理这个问题。
79、囤:大囤(dùn)、小囤(dùn),都囤(tún)满了粮食。
80、缝:这台缝(féng)纫机的台板有裂缝(fèng)。
81、澄:澄(dèng)清混水易,澄(chéng)清问题难。
82、扇:他拿着扇(shàn)子却扇(shān)不来风。
83、得:你得(děi必须)把心得(dé)体会写得(de)具体、详细些。
84、屏:他屏(bǐng)气凝神躲在屏(píng)风后面。
85、几:这几(jǐ)张茶几(jī)几(jī)乎都要散架了。
86、卷:考卷(juàn)被风卷(juǎn)起,飘落到了地上。
87、乐:教我们音乐(yuè)的老师姓乐(yuè),他乐(lè)于助人。
88、了:他了(liào)望半天,对地形早已了(liǎo)如指掌了(le)。
89、吭:小李一声不吭(kēng),小王却引吭(háng)高歌。
90、粘:胶水不粘(nián)了,书页粘(zhān)不紧。
91、畜:畜(xù)牧场里牲畜(chù)多。
92、称:称(chèng同"秤")杆的名称(chēng)、实物要相称(chèn)
93.弄:别在弄(lòng)堂在玩弄(nòng)小鸟。
94.俩:他兄弟俩(liǎ)耍猴的伎俩(liǎng)不过如此。
95、露:小杨刚一露(lòu)头,就暴露(lù)了目标。
96、重:老师很重(zhòng)视这个问题,请重(chóng)说一遍。
97、率:他办事从不草率(shuài),效率(lǜ)一向很高。
98.空:有空(kòng)闲就好好读书,尽量少说空(kōng)话。
99.泊:小船漂泊(bó)在湖泊(pō)里。
100.朝:我朝(zhāo)气蓬勃朝(cháo)前走。
101.膀:膀(páng)胱炎会使人膀(pāng)肿吗?
102.校:上校(xiào)到校(jiào)场找人校(jiào)对材料。
103.强:小强(qiáng)很倔强(jiàng),做事别勉强(qiǎng)他。
104.塞(sài)外并不闭塞(sè),塞(sāi)子塞(sāi)不住漏洞。
105.辟:随意诬陷人搞封建复辟(bì)可不行,得辟(pì)谣。
106.倒:瓶子倒(dǎo)了,水倒(dào)了出来。
107.都:大都(dū名词)市的人口都(dōu副词)很多。
108.匙:汤匙(chí)、钥匙(shi)都放在桌子上。
目前整理的小学语数英资料合集以及电子版获取方式都在下方链接,请自行查看
