很多朋友对期货交易都是一知半解的,在没有做好充分的准备之下,就贸然进入市场,很容易就造成了亏损。
亏损之后又想起来学习,却不知道该从何学起,该怎么学,最后兜兜转转就走不出亏损的怪圈,非常难受。
有这么一句经典的话:人很难赚到自己认知之外的钱。
所以今天这篇文章的目的很简单,就是帮大家捋清思路,明白做期货交易必须了解的6个方面,可以帮助大家少走弯路,尽快实现盈利。
今天文章要讲的6个点如下:
1:了解期货的交易规则
2:期货资讯的获取方法
3:期货的商品知识
4:期货的开户,以及交易的成本
5:期货软件的使用
6:实现盈利的其他软条件
文章比较长,建议大家收藏阅读,如果觉得有收获可以给文章点个赞,感谢。
1、了解期货的交易规则A:期货是多空双向交易,也是T+0交易
国内的股票市场只能做多,不能做空,跟国内的股票市场不同,期货市场是多空双向交易,更加灵活一些,交易的难度也相对更高一些。
国内的股票和基金都是T+1,也就是当日买进的股票,下一个交易日才能卖出。而期货则是T+0,当天就可以买卖,交易规则更加灵活,也就更适合做技术分析。
期货交易有涨跌幅的限制,不同期货品种涨停跌停的幅度限制不同。
B:期货每天有三个交易时段,分别是上午盘,下午盘和夜盘。
每周一到周五(节假日除外),上午盘9:00~11:30(10:15-10:30休息),下午盘13:30~15:00,晚盘是21:00到次日凌晨。
所有品种上午盘跟下午盘的交易时间是一样的,但夜盘中,不同品种的交易时间不一样,具体的时间可以去期货交易所的官网上查询。
另外大家注意一下,期货市场一个完整的交易日是从晚上21点开盘,到次日下午3点收盘,这是一个完整的交易日,并不是常规理解的上午9:00开始到凌晨收盘。
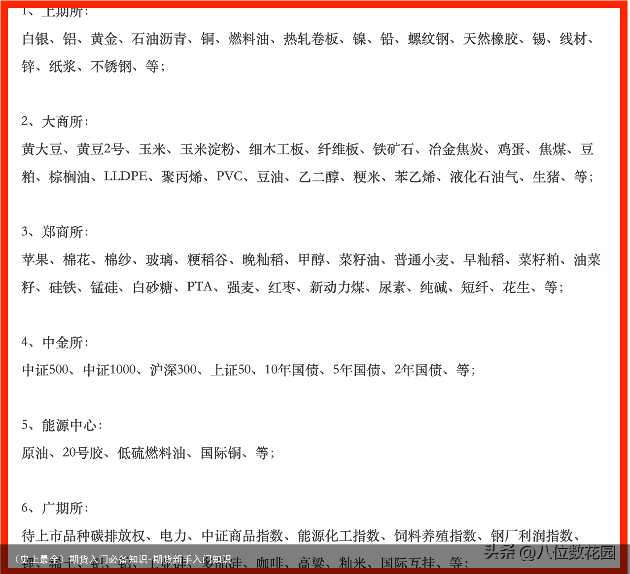
C:期货有6大交易所。
我国现在有6大期货交易所,分别是上海期货交易所,大连商品交易所,郑州商品交易所,中国金融交易所,上期能源交易所,广州期货交易所,其中郑州商品交易所是我国最早的期货交易所。
不同的交易所,交易的期货商品是不一样的,我给大家做了一个表格,简单做了整理,列出来每个交易所上市交易的品种。
大家看下方的图片。

D:保证金制度。
期货交易属于杠杆交易,简单理解就是,通过期货公司的杠杆,交易者可以用比较小的资金,买更大资金比例的合约。
以螺纹钢为例子,给大家做一下简单的讲解。
螺纹钢保证金比例为合约价值的13%。怎么理解呢?给大家算一个帐就明白了。
假设螺纹钢的价格是3000元/吨,螺纹钢的合约单位是10吨,1手合约的价值是30000元,保证金的比例是13%。公式是这样:3000x10x13%=3900元。
可以简单理解,账户中只要有3900元,就可以买卖1手,也就是价值3万元的螺纹钢合约。
关于保证金,有2个注意点跟大家讲一下。
第1:期货公司给交易者开的期货账户,通常会在交易所规定的保证金之上加3~4个点,例如螺纹钢的交易所保证金比例是合约价值的13%,期货公司开户之后,要求的保证金比例可能是17%。
第2:不同期货合约的保证金比例不同。例如螺纹钢的保证金比例是13%,黄金期货的保证金比例是10%。期货商品保证金的比例通常在5%~15%之间,保证金比例越低,杠杆就越高,风险也就越大。
下面的表格是交易所保证金和期货公司保证金,以及涨跌停幅度的统计表格,大家作为参考。

(保证金比例有时会因行情变动而稍作调整,有需要的朋友可以找我来要最新的版本)
2、了解期货资讯,以及获取资讯的方法A:期货的主要资讯。
1:国际经济资讯,像美联储加息,美国CPI数据等等。
2:同国内期货商品联动的外盘期货商品的走势变化和基本面变化,美国原油库存数据。
3:国内的商品资讯。例如螺纹钢的产量库存量等等,以及一些专业机构对于产品走势的分析报告。
这些资讯可以形成对于交易的参考,但实战交易的决策,还是以我们的交易系统为准。
B:获取这些资讯的渠道。
我说两个我在用的最主要的渠道,第一个比较好用的就是东方财富官网的期货板块里面,有资讯的汇总,也有不同商品的资讯页面。
第二是金十数据的APP,上面有期货的板块,除了期货的资讯,还有当天重要的影响期货市场的数据和事件公布的页面。
3、期货商品的知识以及合约的知识
A:期货交易的品种。
截止到今年的8月份,我国期货期权品种一共有101个,商品期货是64个,金融期货是7个,商品期权25个,金融期权5个。
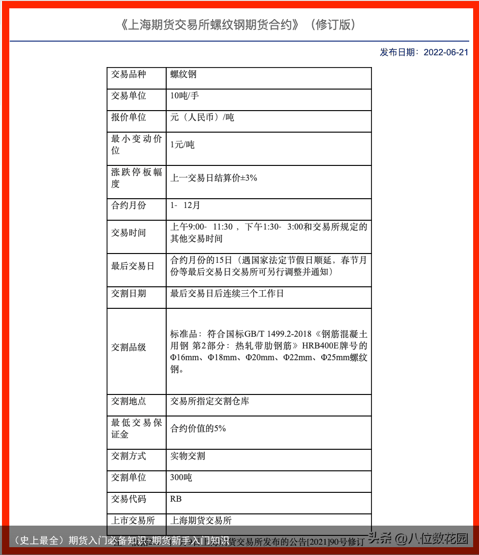
每个期货品种都有属于它自己的合约信息,我们可以通过期货交易所的官网查询。像上海期货交易所的螺纹钢,就可以在上海期货交易所的官网上查到螺纹钢的合约信息。
大家看下方的图片,是上海期货交易所螺纹钢合约信息的截图。

将这张图片中比较重要的信息,跟大家简单做一下说明。
螺纹钢这个商品,1手合约的交易单位是10吨,也就是在软件上买卖1手螺纹钢,等于买入或卖出了10吨螺纹钢。螺纹钢价格变动最小的单位是1元/吨,也就是都是整数,不存在3000.5这样的小数点报价。
每种期货商品都有自己的交易代码,螺纹钢的代码是:RB。合约的名称一般是代码+交割年月,例如当下螺纹钢的主力合约是RB2301。代表到2023年1月份交割的螺纹钢期货合约。
上海期货交易所黄金的代码是:AU,现在上海黄金的主力合约是AU2212。每一种商品在其对应的交易所官网上,都能查到合约的详细信息,大家可以选择自己想要做的品种去查一下。
B:期货品种主要分为商品期货和金融期货。
上面说的螺纹钢,黄金以及大豆煤炭都是商品期货,金融期货主要是在中金所进行交易,像沪深300指数期货,国债期货等等。
C:期货合约。
每一种期货商品都有好几个同时在运行的合约,分为远期合约和近期合约,以螺纹钢为例,现在有2210,2211,2212,2301, 2302,2303 ,2304等十几个合约。
D:期货交割制度。
每一个期货合约都有交割期,到交割期后,合约就会停止交易。我们这样的自然人交易者,期货公司会要求在交割月前一个月的中旬处理仓位,移仓换月。
例如交割期到2023年1月份的合约,期货公司会要求自然人交易者在2022年12月中旬平仓,换合约。
有经验的交易者,基本上提前交割月两个月,就会移仓换月,连交割月前一个月都不会进去,因为容易多空逼仓,风险巨大。
老的合约到期之后,会有新的合约补充进来,交替循环。
E:主力合约。
虽然每种期货商品都在同时运行几个不同交割期的合约,但并不是所有的合约交易量都大,其中交易量最大的被称为主力合约。主力合约交易量大,成交活跃,是交易者的首选。
主力合约会随着交割期的到来,交易量逐渐降低,另外某一个合约的交易量增加,形成新的主力合约,主力合约形成交替。
4、期货如何开户,以及交易的成本A:期货公司和期货交易所的关系。
期货公司就是交易所和交易者之间的桥梁,我们所有的期货账户都是通过期货公司开设,通过交易软件在期货交易所里交易,不同期货公司的订单都会汇集到期货交易所里成交。
因此期货公司本质就是承上启下的中介公司。
B:期货公司的安全性与评级。
全国有140多家期货公司,获取执照有一定的门槛,跟证券公司一样,不存在安全性的问题。
期货业协会将期货公司按评分的高低分为5类,11个级别,分别是A类(AAA、AA、A),B类(BBB、BB、B),C类(CCC、CC、C),以及D类,E类,每年都会评估一次。
我个人选期货公司的时候,会选A类的中下游,以及B类的头部期货公司,因为这类期货公司竞争压力大,会给到比较好的交易成本,服务态度也会很好。
C:开户流程。
每个期货公司的开户流程都差不多,随便找哪个客户经理都一样,主要是看给到的手续费标准怎么样,一般小散比较难拿到最低的手续费。
新手小白在这个步骤需要加强注意,不要被暗暗加了手续费,有好多朋友跟我反馈,怎么都做不到盈利就是因为交易成本太高了。
D:期货的手续费标准。
期货交易所对自己交易所的品种,都规定了手续费的标准,被称之为“交易所手续费”。这是期货交易手续费的起点,交易者在开户时,通常期货公司会在交易所手续费标准上,按照倍数加手续费。
举个例子,螺纹钢的交易所手续费是1%%。计算的公式是这样:3000元×10吨x1%%=3元。
如果期货公司按照交易所手续费加一倍的标准,给交易者开户,这位交易者的螺纹钢手续费是2%%,计算的公式是这样:3000元×10吨x2%%=6元。
同样是买卖1手螺纹钢,交易者就要多付出3元的成本。
1:不要觉得这3元没什么,当你交易量大了,会发现是一笔不少的支出。
2:很多交易者被加了5倍10倍的手续费,并且还不知道,这种情况下你的交易技术再高超,都难以做到盈利,有时候甚至会怀疑自我。
3:一种商品不同月份的合约手续费可能会不同。手续费主要有两种形式,一种是按照合约价值的固定比例,例如螺纹钢是合约价值的1%%。一种是按照每手固定的金额,例如黄金主力合约开仓和平仓的手续费是各10元/手(平今免费)。
4:期货交易所的手续费并不是固定不变的,期货交易所会经常根据情况调整手续费的标准。
5、期货软件的使用A:交易软件有哪些?
交易软件是执行交易的载体,交易者通过交易软件就可以进行期货的买卖,非常方便。
最主流的期货交易软件有文华财经,博易大师,快期,同花顺等等。这些软件又分为电脑版和手机版,另外各期货公司通常也有自己开发的APP,也可以进行交易,但我还是觉得独立开发的交易软件比较好用。
B:如何下载这些软件?
各期货公司的官网上,可以下载自己期货公司支持的交易软件,包括电脑版和手机版。
大的期货公司,通常可以使用市面上所有主流的交易软件进行交易,小的期货公司就不太能,这也是咱们选大期货公司的一个原因。
C:学习软件的使用方法。
1:可以将这些软件下载到手机或者电脑里,进行模拟交易,先熟练软件的使用。
2:一定要非常熟练地使用软件功能后,再开始实战。否则实战中因为软件操作不熟练,做错了订单造成损失,亏不应该亏的钱,会非常可惜。
3:交易软件的功能都差不多,只有一些细节上的差别,没有绝对的好坏之分,你只要将一种交易软件学习使用熟练就可以。
今天的篇幅有限,我就不展开讲解软件使用的细节了,总之一个大原则,先熟悉,再实战,自己有心捣鼓捣鼓一段时间,都可以熟练使用。
6、实现盈利的其他软条件A:有风险预期。
期货是高杠杆的交易,而且商品波动频繁,波幅空间也大,交易的风险相对比较高。
所以投资者在进行期货交易之前,一定要做好最坏的打算,如果所有可投入的资金都亏光,会不会对自己的生活造成影响?想明白之后再进入交易。
所以做期货,一定要用你的闲钱投资,不要借钱投资,不要觉得很多人做期货赚钱了,你就一股脑钻进去,先有风险,再谈利润。
B:投入多少资金比较合适?
金额没有绝对的标准,根据每个人的经济情况来确定,而且不同商品合约的价值不同,保证金的比例不同,资金量太少,很多品种是不能做的,新手开始交易,准备至少3-5万块钱是需要的,太少了也很难做出盈利来。
C:盈利的预期。
如果你觉得期货可以给你带来稳定的暴利,可以改变你的人生,带你走向财务自由,那么期货交易并不适合你,或者说所有的投机市场都不适合你。
期货市场交易规则比较自由,所以很适合做技术分析,在我做了这么多年交易下来,能够稳定达到年化30%以上的屈指可数,这也可以作为大概盈利的标准。
另外,从开始学习,到最终盈利,是需要一定的时间周期,不要想着一上来就必须做到盈利,我们得有足够的时间去学习和了解市场,才能更稳健地盈利。
D:技术的准备。
1:做期货交易,我们也需要有自己的交易系统,并且要在验证交易系统有效之后,严格地执行,才能走到盈利。
2:我们需要学习建立交易系统的逻辑,各类技术指标,按照交易系统框架去组建交易系统,并进行测试与优化,复盘验证真实有效之后,再进入实战。
3:模拟交易是进入实战之前的必经之路,模拟交易的存在,可以说是成本最低、最有效的验证交易方法的工具,通过模拟交易可以完善交易系统的细节,感受市场的节奏,也可以测试我们自己的极限值,从而达到建立交易信心的目的。
在接下来的一段时间,我也会出一系列的文章,去教大家怎么建立自己的期货交易系统,以及更多期货方面的专业知识。
你们也记得要收藏和关注,今天就先聊到这里,祝大家交易顺利。
免责声明:文章内容来自互联网,本站仅提供信息存储空间服务,真实性请自行鉴别,本站不承担任何责任,如有侵权等情况,请与本站联系删除。