梧州的发展就属于一个很矛盾的位置。
和一些印象流网友认为广西不愿承接广东产业转移恰恰相反。
梧州作为广西的“东融”门户,其实早早在二十年前就在梧州市开始布局承接产业。在广东双转移战略前,广西就在梧州开了《全区产业转移工作会议》,梧州定为粤桂合作特别试验区。官媒对于梧州承接产业的报道,都能做成20年的合订本了。

对于连接广东的西江水道,在十几年前也投资了七百多亿升级,贵港梧州的港口吞吐量也在很明显的提升了一个档次。


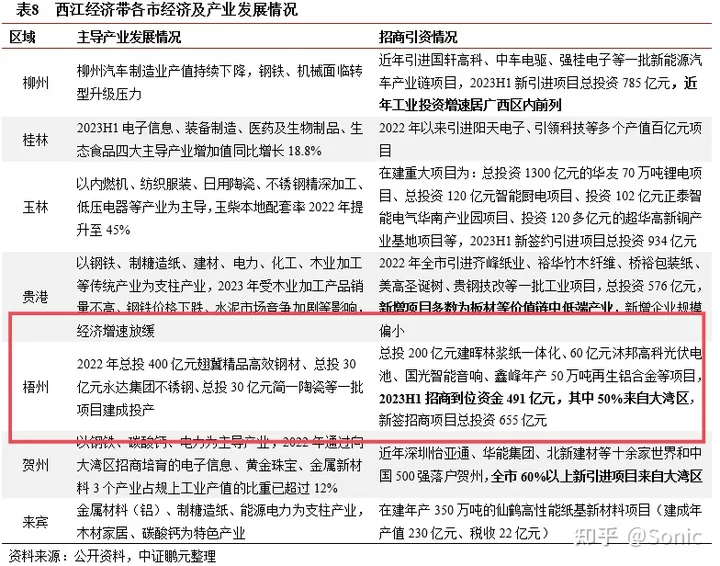
近些年,梧州市半数以上招商引资的产业来自承接大湾区转移产业。

但是在另一方面,根据广东省印发的《关于构建“一核一带一区”区域发展新格局促进全省区域协调发展的意见》的内容:

与梧州市接壤,位于梧州西江下游的云浮,就属于广东省“一区”的区域定位,提炼“一区”的任务内容:
1、保护和修复生态环境,提供生态产品是首要任务;
2、严格控制开发强度,不搞大开发;
3、加强西江、东江流域上中游水源保护:
4、合理引导常住人口向珠三角转移;
5、服务粤港澳大湾区的旅游目的地。
不难看出主要任务已经是明牌不利于发展产业了。保护上游水源,发展生态型产业=工业产业发展受限制;引导人口转移珠三角=虹吸人口去打工。
云浮也开始在强调自己“湾区”后花园的定位。

所以梧州“东融”口号喊得震天响,港口吞吐量大幅增长,梧州长洲水利枢纽过闸货运量成为全国天然河流过货量第一船闸各种“捷报频传”。而梧州这个区位能承接到的产业又很有限。
可以说梧州的发展,就是一边踩油门,一边踩刹车。
一些梧州网友认为梧州发展不好,是广西在坑梧州,如果梧州属于广东省,经济肯定会发展得很好。
而现实是,在广东省没有区位优势的城市和梧州市发展也不过是半斤八两。
梧州承接到的陶瓷,不锈钢,资源回收成为了支柱产业。而云浮,清远几地的支柱产业也是不锈钢,水泥、建材、陶瓷等。而这些产业,也是喊了产能过剩十几年了的产业。

假使梧州真的归广东省,也不过是和云浮,韶关一个区位,当后花园靠骑楼城搞旅游业?这经济发展也不见得能好上一个档次。
珠三角除广佛深莞之外,辐射影响力有限,最多到珠海中山惠州喝口汤。其余广东省的十几市,发展也不过和梧州半斤八两。
反应人民生活水平的人均可支配收入,梧州市2022年为28584元,略低于清远(29912元)、汕尾(29020元)、湛江(28861元);高于茂名(27788元)、梅州(27431元)、潮州(26420元)、云浮(25952元)、河源(25825元)、揭阳(24788元)。以增量看,梧州1246元的人均可支配增量,也大于梅州、湛江、韶关、河源、清远、肇庆、茂名、揭阳等8地。
反应经济发展水平的人均GDP,梧州市2022年为50185元,略低于湛江(52787元)、清远(51001元)、潮州(50988元);高于汕尾(49242元)、云浮(48538元)、河源(45563元)、揭阳(40192元)、梅州(34085元)。
把现在的梧州放在广东省非珠十几个市里,经济水平也是位于中游的。
所以,梧州发展归根结底还是区位受限的问题,这个区位就是这么个发展水平,周围一圈广西广东的城市发展平均也是这个档次,梧州的发展算得上正常发挥。
就算有if线,柳局时代能早点给梧州修铁路,梧州本地营商环境变好,等等因素往好的方面发展,大概也只是能比现在好一点,也不会有档次上的差距。
免责声明:文章内容来自互联网,版权归原作者所有,本站仅提供信息存储空间服务,真实性请自行鉴别,本站不承担任何责任,如有侵权等情况,请与本站联系删除。
转载请注明出处:广西梧州这个城市为什么发展不起来? https://www.7ca.cn/zsbk/zt/18497.html